MAX7315

PRODUCTION

8-Port I/O Expander with LED Intensity Control, Interrupt, and Hot-Insertion Protection

Viewing:

Overview

  • 400kbps, 2-Wire Serial Interface, 5.5V Tolerant
  • 2V to 3.6V Operation
  • Overall 8-Bit PWM LED Intensity Control
    • Global 16-Step Intensity Control
    • Plus Individual 16-Step Intensity Control
  • Automatic Two-Phase LED Blinking
  • 50mA Maximum Port Output Current
  • Outputs Are 5.5V-Rated Open Drain
  • Inputs Are Overvoltage Protected to 5.5V
  • Transition Detection with Interrupt Output
  • Low Standby Current (1.2µA typ; 3.3µA max)
  • Tiny 3mm x 3mm, Thin QFN Package
  • -40°C to +125°C Temperature Range
  • All Ports Can Be Configured as Inputs or Outputs

The MAX7315 I²C-/SMBus™-compatible serial interfaced peripheral provides microprocessors with 8 I/O ports. Each I/O port can be individually configured as either an open-drain current-sinking output rated at 50mA at 5.5V, or a logic input with transition detection. A ninth port can be used for transition detection interrupt or as a general-purpose output. The outputs are capable of directly driving LEDs, or providing logic outputs with external resistive pullup up to 5.5V.

PWM current drive is integrated with 8 bits of control. Four bits are global control and apply to all LED outputs to provide coarse adjustment of current from fully off to fully on in 14 intensity steps. Each output then has individual 4-bit control, which further divides the globally set current into 16 more steps. Alternatively, the current control can be configured as a single 8-bit control that sets all outputs at once.

The MAX7315 is pin and software compatible with the PCA9534 and PCA9554(A).

Each output has independent blink timing with two blink phases. All LEDs can be individually set to be on or off during either blink phase, or to ignore the blink control. The blink period is controlled by a register.

The MAX7315 supports hot insertion. All port pins, the active-low INT output, SDA, SCL, and the slave address inputs AD0-2 remain high impedance in power-down (V+ = 0V) with up to 6V asserted upon them.

The MAX7315 is controlled through the 2-wire I²C/SMBus serial interface, and can be configured to one of 64 I²C addresses.

Applications

  • Cell Phones
  • Keypad Backlights
  • Laptop Computers
  • LCD Backlights
  • LED Status Indication
  • Portable Equipment
  • RGB LED Drivers

MAX7315
8-Port I/O Expander with LED Intensity Control, Interrupt, and Hot-Insertion Protection
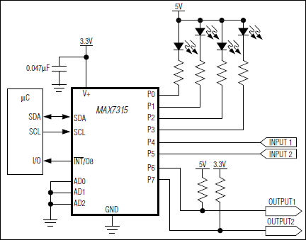
MAX7315: Typical Application Circuit
Add to myAnalog

Add product to the Products section of myAnalog (to receive notifications), to an existing project or to a new project.

Create New Project
Ask a Question

Documentation

Learn More
Add to myAnalog

Add media to the Resources section of myAnalog, to an existing project or to a new project.

Create New Project

Software Resources


Hardware Ecosystem

Parts Product Life Cycle Description
I/O Expanders 9
MAX7316 Obsolete 10-Port I/O Expander with LED Intensity Control, Interrupt, and Hot-Insertion Protection
MAX7312 PRODUCTION 2-Wire-Interfaced 16-Bit I/O Port Expander with Interrupt and Hot-Insertion Protection
MAX7313 PRODUCTION 16-Port I/O Expander with LED Intensity Control, Interrupt, and Hot-Insertion Protection
MAX7300 PRODUCTION 2-Wire-Interfaced, 2.5V to 5.5V, 20-Port or 28-Port I/O Expander
MAX7301 PRODUCTION 4-Wire-Interfaced, 2.5V to 5.5V, 20-Port and 28-Port I/O Expander
MAX7311 PRODUCTION 2-Wire-Interfaced 16-Bit I/O Port Expander with Interrupt and Hot-Insertion Protection
MAX7314 PRODUCTION 18-Port GPIO with LED Intensity Control, Interrupt, and Hot-Insertion Protection
MAX7317 PRODUCTION 10-Port SPI-Interfaced I/O Expander with Overvoltage and Hot-Insertion Protection
MAX7318 PRODUCTION 2-Wire-Interfaced, 16-Bit, I/O Port Expander with Interrupt and Hot-Insertion Protection
LED Drivers 5
MAX7310 PRODUCTION 2-Wire-Interfaced 8-Bit I/O Port Expander with Reset
MAX6964 PRODUCTION 17-Output LED Driver/GPO with Intensity Control and Hot-Insertion Protection
MAX6965 PRODUCTION 9-Output LED Driver with Intensity Control and Hot-Insertion Protection
MAX6956 PRODUCTION 2-Wire-Interfaced, 2.5V to 5.5V, 20-Port or 28-Port LED Display Driver and I/O Expander
MAX6957 PRODUCTION 4-Wire-Interfaced, 2.5V to 5.5V, 20-Port and 28-Port LED Display Driver and I/O Expander
Modal heading
Add to myAnalog

Add product to the Products section of myAnalog (to receive notifications), to an existing project or to a new project.

Create New Project

Evaluation Kits

MAX7315EVKIT

Evaluation Kit for the MAX7315

Features and Benefits

  • 400kHz, 5.5V-Tolerant, 2-Wire Serial Interface
  • 2V to 3.6V Operation
  • High Output Current—Each Port 50mA (max)
  • 5.5V-Rated Open-Drain Outputs
  • Proven PCB Layout
  • Windows 98SE/2000/XP-Compatible Evaluation Software
  • Fully Assembled and Tested
  • EV System Includes USB Connectivity
  • Product Details

    The MAX7315 evaluation kit (EV kit) is a fully assembled and tested circuit board that demonstrates the capabilities of the MAX7315 8-port I/O expander with LED intensity control, interrupt, and hot-insertion protection. The MAX7315 EV kit also includes Windows® 98SE/2000/XP-compatible software that which provides a simple graphical user interface (GUI) for exercising the features of the MAX7315.

    The MAX7315 evaluation system (EV system) consists of the MAX7315 EV kit and a companion CMAXQUSB serial-interface board. The CMAXQUSB interface board allows a PC to control an I²C interface using its USB port. Order the MAX7315EVCMAXQU+ for a complete PC-based evaluation of the MAX7315. Order the MAX7315EVKIT+ if you already have a MAX7315-compatible serial interface.

    Applications

    • Cell Phones
    • Keypad Backlights
    • Laptop Computers
    • LCD Backlights
    • LED Status Indication
    • Portable Equipment
    • RGB LED Drivers

    MAX7315EVKIT
    Evaluation Kit for the MAX7315

    Latest Discussions

    No discussions on MAX7315 yet. Have something to say?

    Start a Discussion on EngineerZone®

    Recently Viewed