MAX4430

LAST TIME BUY

Dual-Supply, 180MHz, 16-Bit Accurate, Ultra-Low-Distortion Op Amps

Viewing:

Overview

  • 16-Bit Accurate Settling in 37ns (MAX4430/MAX4432)
  • 100dB SFDR at 1MHz, 4VP-P Output
  • 2.8nV/√Hz Input Voltage Noise Density
  • 110dB (min) Open-Loop Gain
  • 145V/µs Slew Rate (MAX4431/MAX4433)
  • 60mA High Output Drive
  • Wide Voltage Swing Capable of Driving ADC Inputs with ≥ 4VP-P Input Dynamic Range
  • Available in Space-Saving Packages
    • 5-pin SOT23 (MAX4430/MAX4431)
    • 8-pin µMAX (MAX4432/MAX4433)

The MAX4430/MAX4431 single and MAX4432/MAX4433 dual operational amplifiers feature wide bandwidth, 16-bit settling times in 37ns, and low-noise/low-distortion operation. The MAX4430/MAX4432 are compensated for unity gain stability and have a small signal -3dB bandwidth of 180MHz. The MAX4431/MAX4433 are compensated for closed-loop gains of +2 or greater and have a small-signal -3dB bandwidth of 215MHz.

The MAX4430–MAX4433 op amps require only 11mA of supply current per amplifier while achieving 125dB open-loop gain. Voltage noise density is a low 2.8nV/√Hz, and provides 100dB spurious-free dynamic range (SFDR) at 1MHz. These characteristics make these op amps ideal for driving modern high-speed 14- and 16-bit analog-to-digital converters (ADCs).

These high-speed op amps feature wide output voltage swings capable of driving ADCs with ≥ 4V input dynamic range and a high current output drive up to 60mA. Using a voltage feedback architecture, the MAX4430–MAX4433 meet the requirements of many applications that previously depended on current feedback amplifiers.

The MAX4430/MAX4431 are available in a space-saving 5-pin SOT23 package, and the MAX4432/MAX4433 are available in an 8-pin µMAX® package.

Applications

  • Notebook Computers

MAX4430
Dual-Supply, 180MHz, 16-Bit Accurate, Ultra-Low-Distortion Op Amps
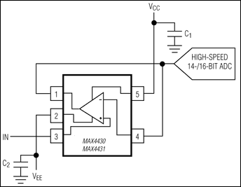
MAX4430, MAX4431, MAX4432, MAX4433: Typical Operating Circuit
Add to myAnalog

Add product to the Products section of myAnalog (to receive notifications), to an existing project or to a new project.

Create New Project
Ask a Question

Documentation

Learn More
Add to myAnalog

Add media to the Resources section of myAnalog, to an existing project or to a new project.

Create New Project

Software Resources

Can't find the software or driver you need?

Request a Driver/Software

Hardware Ecosystem

Parts Product Life Cycle Description
Switching Regulators & Controllers 2
MAX1644 PRODUCTION 2A, Low-Voltage, Step-Down Regulator with Synchronous Rectification and Internal Switches
MAX1623 PRODUCTION 3A, Low-Voltage, Step-Down Regulator with Synchronous Rectification and Internal Switches
Modal heading
Add to myAnalog

Add product to the Products section of myAnalog (to receive notifications), to an existing project or to a new project.

Create New Project

Tools & Simulations

Latest Discussions

No discussions on MAX4430 yet. Have something to say?

Start a Discussion on EngineerZone®

Recently Viewed