MAX1623

PRODUCTION

3A, Low-Voltage, Step-Down Regulator with Synchronous Rectification and Internal Switches

Industry's Smallest 3A DC-DC with Synchronous Rectifier

Viewing:

Overview

  • ±1% Output Accuracy, Including Line and Load Regulation
  • 94% Efficiency
  • Internal Switches
    • 55mΩ PMOS Power Switch
    • 60mΩ NMOS Synchronous-Rectifier Switch
  • Guaranteed 3A Load Capability
  • Minimal External Components
  • Pin-Selectable Fixed 3.3V, 2.5V, or Adjustable (1.1V to 3.8V) Output Voltage
  • 4.5V to 5.5V Input Voltage Range
  • 400µA (typ) Supply Current
  • <1µA Shutdown Supply Current
  • Constant-Off-Time PWM Operation
  • Switching Frequencies Up to 350kHz
  • Idle Mode™ Operation at Light Loads
  • Thermal Shutdown Protection
  • Available in 20-Pin SSOP

The MAX1623 switch-mode buck regulator with synchronous rectification provides local CPU and bus-termination power in notebook and desktop computers. An internal 55mΩ (typ), 3A PMOS power switch and 60mΩ (typ), 3A NMOS synchronous-rectifier switch deliver continuous load currents up to 3A from a 5V supply with 95% typical efficiency. Output accuracy is ±1%, including line and load regulation.

The MAX1623 features constant-off-time, current-mode pulse-width-modulation (PWM) control with switching frequencies as high as 350kHz. An external resistor at the TOFF pin sets the off-time, allowing optimum design flexibility in terms of switching frequency, output switching noise, and inductor size. This device is available in a space-saving 20-pin SSOP package.

Applications

  • 5V to 3.3V Conversion
  • CPU Daughter Card Supply
  • Desktop Computer Bus-Termination Supply
  • DSP Supply
  • Notebook Computer CPU I/O Supply

MAX1623
3A, Low-Voltage, Step-Down Regulator with Synchronous Rectification and Internal Switches
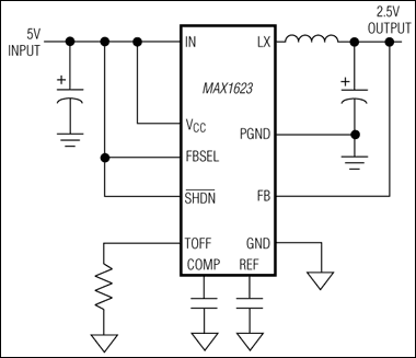
MAX1623: Typical Operating Circuit
Add to myAnalog

Add product to the Products section of myAnalog (to receive notifications), to an existing project or to a new project.

Create New Project
Ask a Question

Documentation

Learn More
Add to myAnalog

Add media to the Resources section of myAnalog, to an existing project or to a new project.

Create New Project

Software Resources

Can't find the software or driver you need?

Request a Driver/Software

Hardware Ecosystem

Parts Product Life Cycle Description
Switching Regulators & Controllers 2
MAX1636 Obsolete Low-Voltage, Precision Step-Down Controller for Portable CPU Power
MAX1644 PRODUCTION 2A, Low-Voltage, Step-Down Regulator with Synchronous Rectification and Internal Switches
Modal heading
Add to myAnalog

Add product to the Products section of myAnalog (to receive notifications), to an existing project or to a new project.

Create New Project

Evaluation Kits

MAX1623EVKIT

Evaluation Kit for the MAX1623

Features and Benefits

  • +4.5V to +5.5V Input Voltage Range
  • Output Voltage
    • 3.3V Preset
    • 1.1V to 3.8V Adjustable (optional resistor-divider)
  • Guaranteed 3A Output Current
  • 94% Efficiency (VIN = 5V, VOUT = 3.3V at IOUT = 2A)
  • Internal 3A, 0.1Ω (max) MOSFET Switches
  • Up to 350kHz Switching Frequency
  • Thermal Shutdown at Tj = +145°C
  • Surface-Mount Construction
  • Fully Assembled and Tested

Product Details

The MAX1623 evaluation kit (EV kit) provides a preset 3.3V output voltage from a +4.5V to +5.5V input source. It delivers up to 3A output current with greater than 90% efficiency.

The MAX1623 is a step-down switching regulator with synchronous rectification that includes two low-on-resistance 0.1Ω (max), 3A MOSFET power switches. It features a resistor-programmable fixed off-time as well as current-mode operation for superior load- and line-transient response.

The MAX1623 EV kit can also be used to evaluate other output voltages besides 3.3V by changing RTOFF and the feedback resistors R1 and R2 located on the bottom of the board.

Applications

  • 5V to 3.3V Conversion
  • CPU Daughter Card Supply
  • Desktop Computer Bus-Termination Supply
  • DSP Supply
  • Notebook Computer CPU I/O Supply

MAX1623EVKIT
Evaluation Kit for the MAX1623

Latest Discussions

No discussions on MAX1623 yet. Have something to say?

Start a Discussion on EngineerZone®

Recently Viewed