MAX1636

Obsolete

Low-Voltage, Precision Step-Down Controller for Portable CPU Power

Viewing:

Overview

  • ±1% DC Accuracy (Adjustable Mode)
  • Output Overvoltage Crowbar Protection
  • Output Undervoltage Shutdown
  • Adjustable Switching Frequency to 340kHz
  • Low-Dropout Operation
  • Idle Mode Pulse-Skipping Operation
  • 1.10V to 5.5V Adjustable Output Voltage
  • 2.5V/3.3V Dual-Mode Fixed-Output Settings
  • Internal Digital Soft-Start
  • 1.1V ±1% Reference Output
  • 3µA (typ) Shutdown Current
  • Open-Drain Power-Good Output (active-low RESET)
  • 20-Pin SSOP Package

The MAX1636 is a synchronous, buck, switch-mode, power-supply controller that generates the CPU supply voltage in battery-powered systems. It achieves ±1% output voltage accuracy and offers the excellent load-transient response needed by upcoming generations of dynamic-clock CPUs.

Up to 95% efficiency is achieved through synchronous rectification and Maxim's proprietary Idle Mode™ control scheme. Efficiency is greater than 80% over a 1000:1 load-current range, extending battery life in system-suspend or standby modes. Excellent dynamic response corrects output load transients caused by the latest dynamic-clock CPUs within five 300kHz clock cycles. Strong, 1A, on-board gate drivers ensure fast, external N-channel MOSFET switching.

The MAX1636 features a logic-controlled and synchronizable, fixed-frequency, pulse-width-modulation (PWM) operating mode that reduces noise and RF interference in sensitive mobile communications and pen-entry applications. Holding SKIP high forces fixed-frequency mode for lowest noise under all load conditions.

For a low-cost version that omits the +5V VL linear-regulator block and comes in a smaller 16-pin QSOP package, refer to the MAX1637 data sheet.

Applications

  • Bus-Termination Supplies
  • Computers: Desktop, Workstation, Server
  • Notebook Computers
  • Subnotebook Computers

MAX1636
Low-Voltage, Precision Step-Down Controller for Portable CPU Power
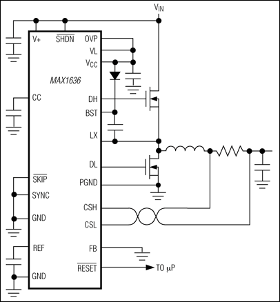
MAX1636: Typical Operating Circuit
Add to myAnalog

Add product to the Products section of myAnalog (to receive notifications), to an existing project or to a new project.

Create New Project
Ask a Question

Documentation

Learn More
Add to myAnalog

Add media to the Resources section of myAnalog, to an existing project or to a new project.

Create New Project

Software Resources

Can't find the software or driver you need?

Request a Driver/Software

Hardware Ecosystem

Parts Product Life Cycle Description
Switching Regulators & Controllers 1
MAX1637 LAST TIME BUY Miniature, Low-Voltage, Precision Step-Down Controller
Modal heading
Add to myAnalog

Add product to the Products section of myAnalog (to receive notifications), to an existing project or to a new project.

Create New Project

Latest Discussions

No discussions on MAX1636 yet. Have something to say?

Start a Discussion on EngineerZone®

Recently Viewed