MAX4167

PRODUCTION

High-Output-Drive, Precision, Low-Power, Single-Supply, Rail-to-Rail I/O Op Amps with Shutdown

Viewing:

Overview

  • 80mA (min) Output Drive Capability
  • Rail-to-Rail Input Common-Mode Voltage Range
  • Rail-to-Rail Output Voltage Swing
  • 1.2mA Supply Current per Amplifier
  • +2.7V to +6.5V Single-Supply Operation
  • 5MHz Gain-Bandwidth Product
  • 250µV Offset Voltage
  • 120dB Voltage Gain (RL = 100kΩ)
  • 88dB Power-Supply Rejection Ratio
  • No Phase Reversal for Overdriven Inputs
  • Unity-Gain Stable for Capacitive Loads to 250pF
  • Low-Power Shutdown Mode:
    • Reduces Supply Current to 38µA Places
    • Outputs in High-Impedance State
  • Available in 5-Pin SOT23 Package (MAX4165) or 2mm x 2mm x 0.8mm µDFN (MAX4166)

The MAX4165-MAX4169 family of operational amplifiers combines excellent DC accuracy with high output current drive, single-supply operation, and rail-to-rail inputs and outputs. These devices operate from a single +2.7V to +6.5V supply, or from dual ±1.35V to ±3.25V supplies. They typically draw 1.2mA supply current, and are guaranteed to deliver 80mA output current.

The MAX4166/MAX4168 have a shutdown mode that reduces supply current to 38µA per amplifier and places the outputs into a high-impedance state. The MAX4165-MAX4169's precision performance combined with high output current, wide input/output dynamic range, single-supply operation, and low power consumption makes them ideal for portable audio applications and other low-voltage, battery-powered systems. The MAX4165 is available in the space-saving 5-pin SOT23 package and the MAX4166 is available in a tiny 2mm x 2mm x 0.8mm µDFN package.

Applications

  • Automotive Sensors
  • Base Station/Wireless Infrastructure
  • Cell Phones
  • Computers: Desktops, Workstations, and Servers
  • Computers: Motherboards
  • Computers: Notebook
  • Digital-to-Analog Converter Buffers
  • Hands-Free Car Phones (Kits)
  • Industrial: Process Measurement and Control
  • Motor Drivers
  • Notebook Computers
  • Panel Meters
  • Portable Battery-Powered Audio Applications
  • Portable Headphone Speaker Drivers
  • Programmable Logic Controllers (PLCs)
  • Set-Top Boxes
  • Signal Conditioning
  • Sound Ports/Cards
  • Transformer/Line Drivers

MAX4167
High-Output-Drive, Precision, Low-Power, Single-Supply, Rail-to-Rail I/O Op Amps with Shutdown
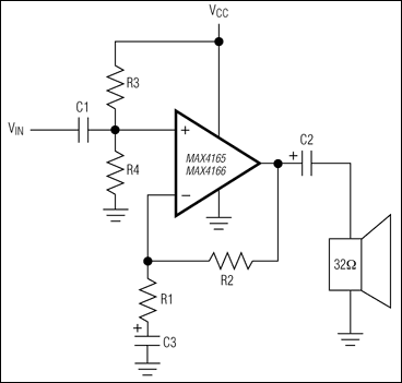
MAX4165, MAX4166, MAX4167, MAX4168, MAX4169: Typical Operating Circuit
Add to myAnalog

Add product to the Products section of myAnalog (to receive notifications), to an existing project or to a new project.

Create New Project
Ask a Question

Documentation

Learn More
Add to myAnalog

Add media to the Resources section of myAnalog, to an existing project or to a new project.

Create New Project

Software Resources

Can't find the software or driver you need?

Request a Driver/Software

Latest Discussions

Recently Viewed