MAX3660

Obsolete

Analog CATV Transimpedance Amplifier

Provides the Lowest Cost GPON-Compliant Solution for FTTH Video Receivers

Viewing:

Overview

  • Pin Compatible with MAX3654
  • Operates to > 1000MHz
  • 23dBmV/ch Output at 870MHz
  • 4.5pA/Hz1/2 Amplifier EIN without Photodiode
  • 58dBm OIP2
  • 24dBm OIP3
  • No Input Matching Required
  • Single +5V Supply
  • 650mW Dissipation
  • -40°C to +85°C Operating Temperature Range

The MAX3660 high-linearity analog RF transimpedance amplifier (TIA) is intended for passive optical network (PON) video receiver applications. With 66dBΩ maximum variable gain and integrated uptilt, the MAX3660 provides 23dBmV/channel ±1dB at 870MHz (19dBmV/channel at 47MHz) for optical inputs between +2dBm to -8dBm (at 4.2% OMI) using simple feed-forward automatic gain control (AGC). It can also be configured with feedback AGC for even greater dynamic range. CNR is better than 48dB from 47MHz to 870MHz (1.0A/W photodiode and -165dB/Hz RIN) at -8dBm with 4.2% OMI, or -6dBm with 3.3% OMI. CSO and CTB are better than -61dBc and -65dBc, respectively. The device supports extended frequency operation to > 1000MHz.

The very low true-TIA input impedance accommodates a variety of photodiodes, eliminating the need for an input matching network and improving yield.

Applications

  • FTTH Optical Network Termination (ONT)

MAX3660
Analog CATV Transimpedance Amplifier
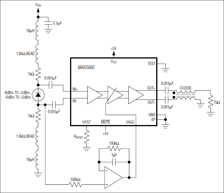
MAX3660: Typical Application Circuit
Add to myAnalog

Add product to the Products section of myAnalog (to receive notifications), to an existing project or to a new project.

Create New Project
Ask a Question

Documentation

Learn More
Add to myAnalog

Add media to the Resources section of myAnalog, to an existing project or to a new project.

Create New Project

Software Resources

Can't find the software or driver you need?

Request a Driver/Software

Hardware Ecosystem

Parts Product Life Cycle Description
Transimpedance Amplifiers (TIA) 1
MAX3654 LAST TIME BUY 47MHz to 870MHz Analog CATV Transimpedance Amplifier
Modal heading
Add to myAnalog

Add product to the Products section of myAnalog (to receive notifications), to an existing project or to a new project.

Create New Project

Evaluation Kits

MAX3660EVKIT

Latest Discussions

No discussions on MAX3660 yet. Have something to say?

Start a Discussion on EngineerZone®

Recently Viewed