MAX31C80

Obsolete

Spread-Spectrum Clock Generators

First Spread-Spectrum Clock Generators with Proprietary Active Frequency Dither Adjustment for Best-in-Class EMI Spread

Viewing:

Overview

  • 2MHz to 134MHz Spread-Spectrum Clock Generator
  • Input Can Be Either an 8MHz to 34MHz Crystal or 8MHz to 134MHz Clock
  • Factory-Programmable Output Frequencies in 2MHz to 134MHz Range
  • Low-Cost Crystal at Low Frequency Used to Generate High Frequencies
  • On-Board PLL is Capable of Spread-Spectrum Frequency Modulation
  • Down- or Center-Dither Spread-Spectrum Frequency Modulation
  • User-Configurable Spread-Spectrum Dither Magnitude
  • Low Cycle-to-Cycle Jitter
  • 3.3V Supply Voltage
  • Temperature Range: -40°C to +125°C
  • Small Package: 10-Pin TDFN (3mm x 3mm x 0.8mm)

The MAX31C80/MAX31D80 are spread-spectrum clock generators that contain a phase-locked loop (PLL) that generates a 2MHz to 134MHz clock from an input clock or crystal. The PLL can provide a spread-spectrum down-dithered (MAX31D80) or center-dithered (MAX31C80) frequency-modulated clock. The devices also buffer the incoming clock and provide this output on a separate pin.

The MAX31C80/MAX31D80 are provided in a 10-pin TDFN package and operate over a full -40°C to +125°C automotive temperature range. Devices can be factory programmed for multiple combinations of input and output frequencies (see the Ordering Information table). A low-cost, low-frequency crystal can be used at the input to generate frequencies up to 134MHz.

Applications

  • Automotive Infotainment
  • Graphics Cards
  • Printers
  • Set-Top Boxes

MAX31C80
Spread-Spectrum Clock Generators
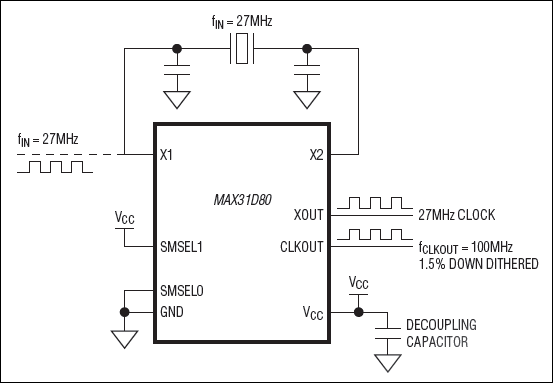
MAX31C80, MAX31D80: Typical Application Circuit
Add to myAnalog

Add product to the Products section of myAnalog (to receive notifications), to an existing project or to a new project.

Create New Project
Ask a Question

Documentation

Learn More
Add to myAnalog

Add media to the Resources section of myAnalog, to an existing project or to a new project.

Create New Project

Software Resources

Can't find the software or driver you need?

Request a Driver/Software

Hardware Ecosystem

Parts Product Life Cycle Description
Clock ICs 2
DS1080CL Obsolete Spread-Spectrum Crystal Multiplier
DS1080L PRODUCTION Spread-Spectrum Crystal Multiplier
Oscillators 7
DS1086L PRODUCTION 3.3V Spread-Spectrum EconOscillator
DS1086 PRODUCTION Spread-Spectrum EconOscillator
DS1087L PRODUCTION 3.3V Spread-Spectrum EconOscillator
DS1089L PRODUCTION 3.3V Center Spread-Spectrum EconOscillator™
DS1090 PRODUCTION Low-Frequency, Spread-Spectrum EconOscillator
DS1091L PRODUCTION Automotive Temperature Range Spread-Spectrum EconOscillator
DS1094L PRODUCTION Multiphase Spread-Spectrum EconOscillator
Phase-Locked Loop (PLL) Synthesizers 3
DS1181L Obsolete 20MHz to 134MHz Spread-Spectrum Clock Modulator for LCD Panels
DS1081L Obsolete Spread-Spectrum Clock Modulator for LCD Panels
DS1083L Obsolete 16MHz to 134MHz Spread-Spectrum Clock Modulator for LCD Panels
Modal heading
Add to myAnalog

Add product to the Products section of myAnalog (to receive notifications), to an existing project or to a new project.

Create New Project

Latest Discussions

No discussions on MAX31C80 yet. Have something to say?

Start a Discussion on EngineerZone®

Recently Viewed