MAX2642

PRODUCTION

900MHz SiGe, High-Variable IP3, Low-Noise Amplifier

Industry's Smallest SiGe LNA Offers Adjustable IP3 and Gain-Step Functions

Viewing:

Overview

  • Wide Frequency Range: 800MHz to 1000MHz
  • High Output IP3 and Adjustable
    • +17dBm at 5.3mA
    • +7dBm at 2.8mA
  • Low Noise Figure: 1.3dB at 900MHz
  • 13dB Attenuation Step (MAX2642)
  • On-Chip Output Matching
  • Low-Power Shutdown Mode
  • +2.7V to +5.5V Single-Supply Operation
  • Ultra-Small SC70-6 Package

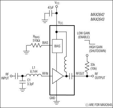
The MAX2642/MAX2643 low-cost, high third-order intercept point (IP3), low-noise amplifiers (LNAs) are designed for applications in cellular, ISM, SMR, and PMR systems. They feature a programmable bias, allowing the IP3 and supply current to be optimized for specific applications. These LNAs provide up to 0dBm input IP3 while maintaining a low noise figure of 1.3dB.

The gain for these devices is typically 17dB. The MAX2642 also features a 13dB attenuation step, which extends the LNA's dynamic range. Both devices feature a shutdown mode that minimizes power consumption. On-chip output matching saves board space by reducing the number of external components.

The MAX2642/MAX2643 are designed on a low-noise, advanced silicon-germanium (SiGe) process technology. They operate from a +2.7V to +5.5V single supply and are available in the ultra-small 6-pin SC70 package.

Applications

  • 800MHz/900MHz Cellular Phones
  • 868MHz/900MHz ISM-Band Wireless Data
  • 900MHz Cordless Phones
  • PMR/SMR/LMR

MAX2642
900MHz SiGe, High-Variable IP3, Low-Noise Amplifier
MAX2642, MAX2643: Typical Operating Circuit
Add to myAnalog

Add product to the Products section of myAnalog (to receive notifications), to an existing project or to a new project.

Create New Project
Ask a Question

Documentation

Learn More
Add to myAnalog

Add media to the Resources section of myAnalog, to an existing project or to a new project.

Create New Project

Software Resources

Can't find the software or driver you need?

Request a Driver/Software

Hardware Ecosystem

Parts Product Life Cycle Description
Low-Noise Amplifiers (LNAs) & Power Amplifiers 2
MAX2640 PRODUCTION 300MHz to 2500MHz SiGe Ultra-Low-Noise Amplifiers
MAX2641 PRODUCTION 300MHz to 2500MHz SiGe Ultra-Low-Noise Amplifiers
RF Analog Receivers 1
MAX2685 PRODUCTION Low-Cost, 900MHz, Low-Noise Amplifier and Downconverter Mixer
Modal heading
Add to myAnalog

Add product to the Products section of myAnalog (to receive notifications), to an existing project or to a new project.

Create New Project

Tools & Simulations


Evaluation Kits

MAX2643EVKIT

Evaluation Kit for the MAX2642, MAX2643

Features and Benefits

  • Easy Evaluation of MAX2642/MAX2643
  • +2.7V to +5.5V Single-Supply Operation
  • RF Input and Output Matched to 50Ω at 900MHz
  • Jumper Included for Gain/Shutdown Setting
  • Fully Assembled and Tested

Product Details

The MAX2642/MAX2643 evaluation kits (EV kits) simplify evaluation of the MAX2642 and MAX2643 low-noise amplifiers (LNAs). These kits enable testing of the devices' performance and require no additional support circuitry. The signal input and output use SMA connectors to facilitate connection of RF test equipment.

The MAX2642/MAX2643 EV kits are fully assembled with the MAX2642 or MAX2643 on board, and incorporate input matching components optimized for 900MHz operation.

Applications

  • 800MHz/900MHz Cellular Phones
  • 868MHz/900MHz ISM-Band Wireless Data
  • 900MHz Cordless Phones
  • PMR/SMR/LMR

MAX2642EVKIT

Evaluation Kit for the MAX2642, MAX2643

Features and Benefits

  • Easy Evaluation of MAX2642/MAX2643
  • +2.7V to +5.5V Single-Supply Operation
  • RF Input and Output Matched to 50Ω at 900MHz
  • Jumper Included for Gain/Shutdown Setting
  • Fully Assembled and Tested

Product Details

The MAX2642/MAX2643 evaluation kits (EV kits) simplify evaluation of the MAX2642 and MAX2643 low-noise amplifiers (LNAs). These kits enable testing of the devices' performance and require no additional support circuitry. The signal input and output use SMA connectors to facilitate connection of RF test equipment.

The MAX2642/MAX2643 EV kits are fully assembled with the MAX2642 or MAX2643 on board, and incorporate input matching components optimized for 900MHz operation.

Applications

  • 800MHz/900MHz Cellular Phones
  • 868MHz/900MHz ISM-Band Wireless Data
  • 900MHz Cordless Phones
  • PMR/SMR/LMR

MAX2643EVKIT
Evaluation Kit for the MAX2642, MAX2643
MAX2642EVKIT
Evaluation Kit for the MAX2642, MAX2643

Latest Discussions

No discussions on MAX2642 yet. Have something to say?

Start a Discussion on EngineerZone®

Recently Viewed