MAX2114

DBS Direct Downconverter

Viewing:

Overview

  • Complete Low-Cost Solution for DBS Direct Downconversion
  • High Level of Integration Minimizes Component Count
  • 1MBaud to 45MBaud Operation
  • Selectable LO Buffer
  • +5V Single-Supply Operation
  • 925MHz to 2175MHz Input Frequency Range
  • On-Chip Quadrature Generator, Dual-Modulus Prescaler (/32, /33)
  • On-Chip Crystal Oscillator Amplifier
  • PLL Phase Detector with Gain-Controlled Charge Pump
  • Input Levels: -25dBm to -68dBm per Carrier
  • Over 50dB Gain Control Range
  • Noise Figure = 10.6dB; IIP3 = +10.7dBm (at 1550MHz)
  • Automatic Baseband Offset Correction

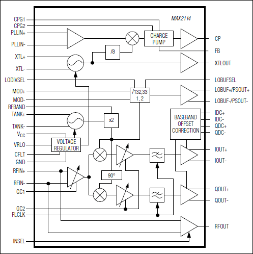
The MAX2114 low-cost, direct-conversion tuner is designed for use in digital direct-broadcast satellite (DBS) television set-top box units. Its direct-conversion architecture reduces system cost compared to devices with IF-based architectures. The MAX2114 directly tunes L-band signals to baseband using a broadband I/Q downconverter. The operating frequency range spans 925MHz to 2175MHz.

The MAX2114 includes a low-noise amplifier (LNA) with gain control, I and Q downconverting mixers, lowpass filters with gain and frequency control, a local oscillator (LO) buffer with a 90° quadrature network, and a charge-pump-based phase-locked loop (PLL) for frequency control. The MAX2114 has an on-chip LO, requiring only an external varactor-tuned LC tank for operation. The LO's output drives the internal quadrature generator and has a buffer amplifier to drive off-chip circuitry. The MAX2114 comes in a 44-pin QFN package with exposed paddle (EP).

Applications

  • Broadband Systems
  • Cell Phone Base Stations
  • European DVB-Compliant Systems
  • LMDS
  • Microwave Links
  • Professional Receivers
  • U.S. DSS Set-Top Receivers
  • VSAT
  • Wireless Local Loop (WLL)

MAX2114
DBS Direct Downconverter
MAX2114: Functional Diagram
Add to myAnalog

Add product to the Products section of myAnalog (to receive notifications), to an existing project or to a new project.

Create New Project
Ask a Question

Documentation

Learn More
Add to myAnalog

Add media to the Resources section of myAnalog, to an existing project or to a new project.

Create New Project

Software Resources

Can't find the software or driver you need?

Request a Driver/Software

Latest Discussions

No discussions on MAX2114 yet. Have something to say?

Start a Discussion on EngineerZone®

Recently Viewed