MAX1215N

PRE-RELEASE

1.8V, 12-Bit, 250Msps ADC for Broadband Applications

Industry's Highest SNR and SFDR at High Input Frequencies

Viewing:

Overview

  • 250Msps Conversion Rate
  • Excellent Low-Noise Characteristics
    • SNR = 66.7dB at fIN = 100MHz
    • SNR = 65.6dB at fIN = 250MHz
  • Excellent Dynamic Range
    • SFDR = 84.7dBc at fIN = 100MHz
    • SFDR = 80dBc at fIN = 250MHz
  • Single 1.8V Supply
  • 886mW Power Dissipation at fSAMPLE = 250Msps and fIN = 100MHz
  • On-Chip Track-and-Hold Amplifier
  • Internal 1.25V-Bandgap Reference
  • On-Chip Selectable Divide-by-2 Clock Input
  • LVDS Digital Outputs with Data Clock Output
  • MAX1215NEVKIT Available

The MAX1215N is a monolithic, 12-bit, 250Msps analog-to-digital converter (ADC) optimized for outstanding dynamic performance at high-IF frequencies beyond 300MHz. The product operates with conversion rates up to 250Msps while consuming only 886mW.

At 250Msps and an input frequency of 100MHz, the MAX1215N achieves an 84.7dBc spurious-free dynamic range (SFDR) with excellent 66.7dB signal-to-noise ratio (SNR) that remains flat (within 2dB) for input tones up to 250MHz. This makes it ideal for wideband applications such as communications receivers, cable-head end receivers, and power-amplifier predistortion in cellular base-station transceivers (BTS).

The MAX1215N operates from a single 1.8V power supply. The analog input is designed for AC-coupled differential or single-ended operation. The ADC also features a selectable on-chip divide-by-2 clock circuit that accepts clock frequencies as high as 500MHz. A low-voltage differential signal (LVDS) sampling clock is recommended for best performance. The converter provides LVDS-compatible digital outputs with data format selectable to be either two's complement or offset binary.

The MAX1215N is available in a 68-pin QFN package with exposed paddle (EP) and is specified over the industrial (-40°C to +85°C) temperature range.

Applications

  • Base-Station Power-Amplifier Linearization
  • Cable-Head End Receivers
  • Communications Test Equipment
  • Radar and Satellite Subsystems
  • Wireless and Wired Broadband Communications

MAX1215N
1.8V, 12-Bit, 250Msps ADC for Broadband Applications
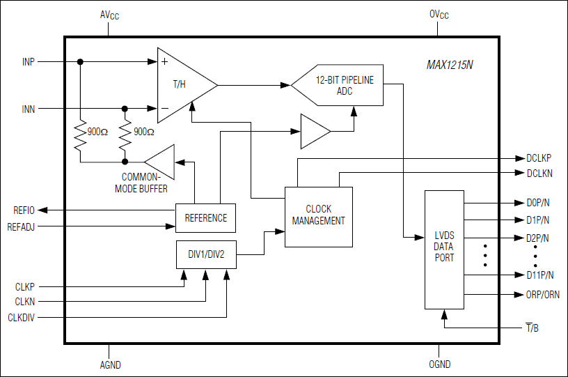
MAX1215N: Block Diagram
Add to myAnalog

Add product to the Products section of myAnalog (to receive notifications), to an existing project or to a new project.

Create New Project
Ask a Question

Documentation

Learn More
Add to myAnalog

Add media to the Resources section of myAnalog, to an existing project or to a new project.

Create New Project

Software Resources

Can't find the software or driver you need?

Request a Driver/Software

Hardware Ecosystem

Parts Product Life Cycle Description
Analog to Digital Converters (ADCs) 9
MAX1214 PRE-RELEASE 1.8V, 12-Bit, 210Msps ADC for Broadband Applications
MAX1214N PRE-RELEASE 1.8V, Low-Power, 12-Bit, 210Msps ADC for Broadband Applications
MAX1213N PRE-RELEASE 1.8V, Low-Power, 12-Bit, 170Msps ADC for Broadband Applications
MAX1213 PRE-RELEASE 1.8V, 12-Bit, 170Msps ADC for Broadband Applications
MAX1215 PRE-RELEASE 1.8V, 12-Bit, 250Msps ADC for Broadband Applications
MAX1121 PRE-RELEASE 1.8V, 8-Bit, 250Msps Analog-to-Digital Converter with LVDS Outputs for Wideband Applications
MAX1122 PRE-RELEASE 1.8V, 10-Bit, 170Msps Analog-to-Digital Converter with LVDS Outputs for Wideband Applications
MAX1123 PRODUCTION 1.8V, 10-Bit, 210Msps Analog-to-Digital Converter with LVDS Outputs for Wideband Applications
MAX1124 PRODUCTION 1.8V, 10-Bit, 250Msps Analog-to-Digital Converter with LVDS Outputs for Wideband Applications
Modal heading
Add to myAnalog

Add product to the Products section of myAnalog (to receive notifications), to an existing project or to a new project.

Create New Project

Tools & Simulations

Latest Discussions

No discussions on MAX1215N yet. Have something to say?

Start a Discussion on EngineerZone®

Recently Viewed