LTC3883
LTC3883-1

RECOMMENDED FOR NEW DESIGNS

Single Phase Step-Down DC/DC Controller with Digital Power System Management

Viewing:

Overview

  • PMBus/I2C Compliant Serial Interface
    • Telemetry Read-Back Includes VIN, IIN, VOUT, IOUT, Temperature and Faults
    • Programmable Voltage, Current Limit, Digital Soft-Start/Stop, Sequencing, Margining, OV/UV/OC and Frequency Synchronization (250kHz to 1MHz)
  • ±0.5% Output Voltage Accuracy over Temperature
  • Integrated 16-Bit ADC and 12-Bit DAC
  • Integrated High Side Current Sense Amplifier
  • Internal EEPROM with ECC and Fault Logging
  • Integrated N-Channel MOSFET Gate Drivers

Power Conversion

  • Wide VIN Range: 4.5V to 24V
  • VOUT Range: 0.5V to 5.4V
  • Analog Current Mode Control Loop
  • Accurate PolyPhase® Current Sharing for Up to 6 Phases
  • Auto Calibration of Inductor DCR
  • Minimum On Time 45ns
  • Available in a 32-Lead (5mm × 5mm) QFN Package
  • AEC-Q100 Qualified for Automotive Applications

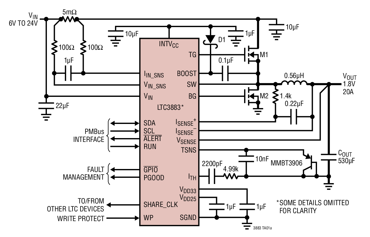
The LTC3883/LTC3883-1 are PolyPhase capable DC/DC synchronous step-down switching regulator controllers with a PMBus compliant serial interface. The controllers use a constant frequency, current mode architecture that is supported by the LTPowerPlay software development tool with graphical user interface (GUI).

Switching frequency, output voltage, and device address can be programmed using external configuration resistors. Additionally, parameters can be set via the digital interface or stored in on-chip EEPROM.

The LTC3883/LTC3883-1 can be configured for Burst Mode® operation, discontinuous (pulse-skipping) mode or continuous inductor current mode. The LTC3883 incorporates an internal 5V linear regulator while the LTC3883-1 uses an external 5V supply for minimum power loss.

The LTC3883/LTC3883-1 are available in a 32-lead 5mm × 5mm QFN package.

Applications

  • High Current Distributed Power Systems
  • Telecom Systems
  • Intelligent Energy Efficient Power Regulation

LTC3883
LTC3883-1
Single Phase Step-Down DC/DC Controller with Digital Power System Management
Efficiency and Power Loss vs Load Current Product Package 2 Product Package 1
Add to myAnalog

Add product to the Products section of myAnalog (to receive notifications), to an existing project or to a new project.

Create New Project
Ask a Question

Documentation

Learn More
Add to myAnalog

Add media to the Resources section of myAnalog, to an existing project or to a new project.

Create New Project

Software Resources


Hardware Ecosystem

Parts Product Life Cycle Description
Power System Management (PSM) & Sequencers 1
LTC2974 RECOMMENDED FOR NEW DESIGNS 4-Channel PMBus Power System Manager Featuring Accurate Output Current Measurement
Modal heading
Add to myAnalog

Add product to the Products section of myAnalog (to receive notifications), to an existing project or to a new project.

Create New Project

Tools & Simulations

LTspice

LTspice® is a powerful, fast and free simulation software, schematic capture and waveform viewer with enhancements and models for improving the simulation of analog circuits.

LTpowerCAD

LTpowerCAD® is a power supply design program which selects power stage components, provides detailed power efficiency, shows quick loop Bode plot stability and load transient analysis, and can export to LTspice for simulation.


Evaluation Kits

eval board
DC1890A

LTC3883EUH Demo Board | Programming Clamshell Socketed Demo Board

Product Details

Demonstration circuit 1890A contains the circuitry needed to program and verify the EEPROM of the LTC3883 and LTC3883-1. That is its only purpose. The DC1890A is shipped with a LTC3883 installed in the clamshell style programming socket. The EEPROM contains the factory default configuration. The LTpowerPlay .proj file that corresponds to the factory default can be found in the GUI.

eval board
DC1778B-A

LTC3883EUH Demo Board | 6.5V < VIN < 24V; 0.5V < VOUT < 5V @ 20A, with RSENSE Current Sense

Product Details

Demonstration circuit 1778B-A is a single-output, synchronous buck converter featuring the LTC3883EUH, a single-output current mode controller with digital power management and input current sense capability. It senses output inductor current across a sense resistor.

eval board
DC2052A

LTC3880EUJ/LTC3883EUH | 3-Phase Demo Board, VIN Range: 6.5V to 14V, VOUT Range: 0.5V to 1.8V @ 60A, PMBus Controlled, Works with DC1613 Dongle

Product Details

Demonstration circuit 2052A is a 3-phase single output synchronous buck converter featuring the LTC3880EUJ, a dual-phase current mode controller, and the LTC3883EUH, a single-phase current mode controller with input current sensing capability. Both devices have a PMBus interface and the power system management functions.


The input voltage range of this board is from 6.5V to 14V. The output voltage can be programmed from 0.5V to 1.8V, with an output current of up to 60A total. The factory default setting for the output voltage is 1.0V.

DC1890A
LTC3883EUH Demo Board | Programming Clamshell Socketed Demo Board
DC1890A
DC1778B-A
LTC3883EUH Demo Board | 6.5V < VIN < 24V; 0.5V < VOUT < 5V @ 20A, with RSENSE Current Sense
DC1778B - Schematic
DC2052A
LTC3880EUJ/LTC3883EUH | 3-Phase Demo Board, VIN Range: 6.5V to 14V, VOUT Range: 0.5V to 1.8V @ 60A, PMBus Controlled, Works with DC1613 Dongle
DC2052A - Schematic

Latest Discussions

Recently Viewed