DC/DC Controller Combines Digital Power System Management with Analog Control Loop for ±0.5% VOUT Accuracy
DC/DC Controller Combines Digital Power System Management with Analog Control Loop for ±0.5% VOUT Accuracy
Oct 1 2012
The LTC3883/-1 is a versatile, single channel, PolyPhase® capable, buck controller with digital power system management, high performance analog control loop, on-chip drivers, remote output voltage sensing and inductor temperature sensing. To minimize solution size and cost, the LTC3883/-1 features Linear’s patent pending auto-calibration routine to measure the DC resistance of the inductor to obtain accurate output current measurements when the cycle-by-cycle current is measured across the inductor (lossless DCR sensing). The LTC3883/-1 is based on the popular dual channel LTC3880/-1, described in the January 2012 issue of LT Journal.
Digital Power Management
In today’s data center systems the challenge is to “go green” by becoming as efficient as possible at all levels of the system—including the point of load, the board, rack and even installation levels. For instance, overall system power consumption can be reduced by routing the workflow to as few servers as possible, shutting down servers that are not needed at the time. The only way to do this and meet system performance targets (compute speed, data rate, etc.) is to implement a comprehensive digital power management system that monitors real-time power-consumption data at all levels.

Figure 1. Digital power system management using the LTC3883.
In the past, designers have cobbled together digital power management solutions using a grab bag of ICs including supervisors, sequencers, DACs and ADCs. In addition to the inherent complexity of such solutions, they lack easy expandability, requiring significant up front planning for future system upgrades. The LTC3883/-1 eliminates this complexity by combining all digital power management functions in the DC/DC controller. The result is an easy-to-use, robust and flexible point-of-load (POL) power management solution.
The LTC3883/-1 can operate autonomously or communicate via an industry-standard I2C serial bus with a system host processor for command, control and to report telemetry. This makes it possible to monitor critical operating information directly from the LTC3883/-1 such as real-time voltages, currents and temperatures, which can be used to dynamically optimize system performance and reliability. Access to this data makes it possible to predict power system failures and take preventive or mediation measures.
Important regulator parameters—such as output voltages and current limits, margining voltages, overvoltage and undervoltage supervisory limits, start-up characteristics and timing and fault responses—can also all be directly programmed via the serial bus, instead of using external components such as resistors, sequencers, and monitoring ICs.
Digital power system management makes it possible to quickly and efficiently develop complex multirail systems. Design is further simplified by the LTpowerPlay™ software, which enables PC-based board monitoring and parametric adjustments. This allows a designer to debug and perform in-circuit testing (ICT) without any circuit board rewiring or component modification.
Feature Overview
The LTC3883/-1 is a single output synchronous step-down DC/DC controller with integrated power FET gate drivers and an analog current mode control loop that is PolyPhase capable to six phases. The frequency can be set from 250kHz to 1MHz, and if an external oscillator is available, the internal phase-locked loop enables the LTC3883/-1 to synchronize with any frequencies within the same range.

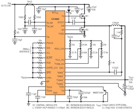
Figure 2. High efficiency 500kHz 1.8V step-down converter with DCR sense.
The LTC3883/-1 features optimized gate driver dead times to minimize switching losses and body diode conduction, thus maintaining high efficiency in all operating conditions. It supports a wide VIN range of 4.5V to 24V and a VOUT range of 0.5V to 5.5V. The precision reference, 12-bit DAC, and temperature-compensated analog current mode control loop yield ±0.5% DC output voltage accuracy, and an integrated high side input current sense amplifier allows for accurate input current sensing and auto-calibration of the inductor DCR.
A 16-bit data acquisition system provides digital read back of input and output voltages and currents, duty cycle and temperature. Peak values of important measurements can be read back by the user. Critical controller parameters can be programmed via the PMBus. Fault logging capability includes an interrupt flag and a black box recorder in nonvolatile memory that stores the operating conditions immediately prior to a fault.
The hallmark of the LTC3883 is an on-chip LDO regulator for increased integration, whereas the LTC3883-1 is powered from an external 5V bias voltage for increased efficiency. Both parts are available in a thermally enhanced 32-lead 5mm × 5mm QFN package with either a –40°C to 105°C operating junction temperature range (E-grade) or a –40°C to 125°C operating junction temperature range (I-grade).
PMBus Control
The LTC3883/-1 PMBus interface allows digital programming of critical power supply parameters as well as the read back of important real-time conditions. Parameter configurations can be downloaded to the internal EEPROM using Linear Technology’s LTpowerPlay development software. Figure 5 shows the PC-based LTpowerPlay development platform with a USB to I2C/SMBus/PMBus adapter. Once a part is configured as desired, it will operate autonomously without control from the host, so no further firmware or microcontroller is required.

Figure 3. Complete development platform with LTpowerPlay software.
The PMBus enables programming of the following power supply parameters:
- Output voltage and margin voltages
- Temperature-compensated current limit threshold based on inductor temperature
- Switching frequency
- Overvoltage and undervoltage high speed supervisor thresholds
- Output voltage on/off time delays
- Output voltage rise/fall times
- Input voltage on/off thresholds
- Output rail on/off
- Output rail margin high/margin low
- Responses to internal/external faults
- Fault propagation
The PMBus allow the user to monitor the following power supply conditions:
- Output/input voltage
- Output/input current
- Internal die temperature
- External inductor temperature
- Part status
- Fault status
- System status
- Peak output current
- Peak output voltage
- Peak internal/external temperature
- Fault log status
Analog Control Loop
The LTC3883/-1 is digitally programmable for numerous functions including the output voltage, current limit set point and sequencing. The control loop, though, remains purely analog, offering optimum loop stability and transient response without the quantization effect of a digital control loop.
Figure 4 compares the ramp curves of a controller IC with an analog feedback control loop to one with a digital feedback control loop. The analog loop has a smooth ramp, whereas the digital loop has discrete steps that can result in stability problems, slower transient response, more required output capacitance in some applications and higher output ripple and jitter on the PWM control signals due to quantization effects.

Figure 4. The LTC3883’s analog control loop vs a digital control loop. The analog loop has a smooth ramp, whereas the digital loop has discrete steps that can result in stability problems, slower transient response, more required output capacitance in some applications and higher output ripple and jitter on the PWM control signals due to quantization effects.
The current mode control loop produces the best loop stability, cycle-by-cycle current limit, and fast and accurate responses to line and load transients. The simple loop compensation is independent of operating conditions and converter configuration. Continuous, discontinuous, and Burst Mode® inductor current control are all supported.
Auto-Calibration of Inductor DCR
Using the DC resistance of the inductor instead of a sense resistor to sense the output current of a DC/DC converter has several advantages, including reduced power loss, and lower circuit complexity and cost. However, any difference between the specified nominal inductor DCR and the actual inductor DCR causes a proportional error in the measured output current, and in the peak current limit.
The tolerance of the inductor DCR from its nominal value can be measured and compensated for by the LTC3883/-1 using Linear’s patent pending algorithm. Just complete a simple 180ms calibration procedure via PMBus command while the converter is in a steady state condition with a large enough load current to allow for accurate input and output current measurements.
The inductor temperature is accurately measured by the LTC3883/-1 to maintain an accurate current read back over the entire operating temperature range. The LTC3883 dynamically models the temperature rise from the external temperature sensor to the inductor core to account for the self-heating effect of the inductor. This patent pending algorithm simplifies the placement requirements of the external temperature sensor and compensates for the significant steady state and transient temperature error from the inductor core to the primary heat sink.
Multiple IC Systems
Large multirail power boards are normally comprised of an isolated intermediate bus converter, which converts –48V from the backplane to a lower intermediate bus voltage (IBV), typically 12V, which is distributed around a PC card. Individual point-of-load (POL) DC-DC converters step down the IBV to the required rail voltages, which normally range from 0.5V to 5V with output currents ranging anywhere from 0.5A to 120A. These boards are densely populated and the digital power system management circuitry cannot afford to take up much PC board real estate.
High performance LTC PMBus controllers, such as the LTC3883/-1, and companion ICs, such as the LTC2978, work together efficiently and seamlessly to meet the strict digital power management requirements for today’s sophisticated circuit boards. These include sequencing, voltage accuracy, overcurrent and overvoltage limits, margining, supervision and fault control. Any combination of these devices makes sequencing design an easy process for any number of supplies. By using a time-based algorithm, users can dynamically sequence rails on and off in any order with a simple programmable delay. Sequencing across multiple chips is made possible using the 1-wire SHARE_CLK bus and one or more of the bidirectional general purpose IO (GPIO) pins.
LTpowerPlay Software
LTpowerPlay software makes it easy to control and monitor multiple Linear PMBus-enabled devices simultaneously. Modify the DC/DC controller configuration in real time by downloading system parameters to the internal EEPROM of the LTC3883/-1. This reduces design development time by allowing system configurations to be adjusted in software rather than resorting to the draconian tasks of swapping components and manually rewiring boards. Figure 5 shows how output voltage, OV/UV protection limits, and on/off ramps are controlled. The waveform displays the soft-start and soft-stop of the output voltage. Warning and fault conditions are also shown.

Figure 5. Power systems simplified. LTpowerPlay puts complete power supply control at your fingertips.
Conclusion
The LTC3883/-1 combines high performance analog switching regulation with precision data conversion and a flexible digital interface. Multiple LTC3883s can be used in parallel with other devices to easily create optimized multiple-rail digital power systems.
All Linear PMBus products are supported by the LTpowerPlay software development system, which helps board designers quickly debug systems. LTpowerPlay can be used to monitor, control and adjust supply voltages, limits and sequencing. Production margin testing is easily performed using a couple of standard PMBus commands. Combining the LTC3883/-1 with other Linear PMBus products is the best way to quickly bring to market digitally controlled power supplies.
About the Authors
Related to this Article
Products
RECOMMENDED FOR NEW DESIGNS
Single Phase Step-Down DC/DC Controller with Digital Power System Management
RECOMMENDED FOR NEW DESIGNS
Dual Output PolyPhase Step-Down DC/DC Controller with Digital Power System Management
NOT RECOMMENDED FOR NEW DESIGNS
Octal Digital Power Supply Manager with EEPROM