LTC3110

RECOMMENDED FOR NEW DESIGNS

2A Bidirectional Buck-Boost DC/DC Regulator and Charger/Balancer

Viewing:

Overview

  • VCAP Operating Range: 0.1V to 5.5V
  • VSYS Operating Range: 1.71V to 5.25V
  • Automatic Switchover from Charge to Backup Mode
  • Programmable ±2% Accurate Charge Input Current Limit from 125mA to 2A
  • ±1% Backup Voltage Accuracy
  • Automatic Backup Capacitor Balancing
  • Fixed 1.2MHz Switching Frequency
  • Burst Mode® Operation: 40μA Quiescent Current
  • Built-In Programmable Multipurpose Comparator with Open-Collector Output
  • Open-Collector Outputs to Indicate Direction of Operation and End of Charge
  • Thermally Enhanced TSSOP-24 and 4mm × 4mm QFN-24 Packages

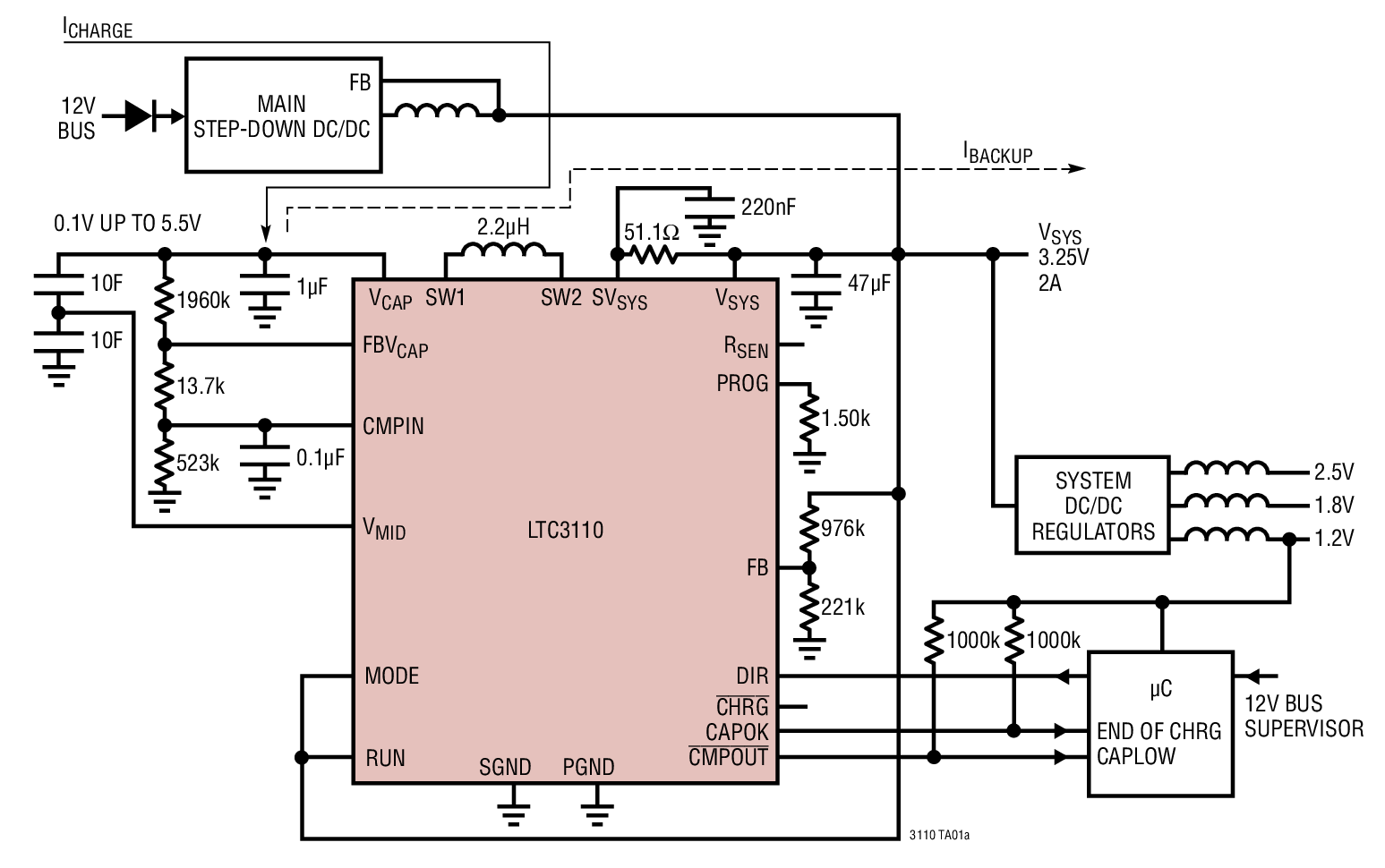
The LTC3110 is a 2A bidirectional buck-boost DC/DC regulator with capacitor charger and balancer. Its wide 0.1V to 5.5V capacitor/battery voltage and 1.8V to 5.25V system backup voltage ranges make it well suited to a wide variety of backup applications using supercapacitors or batteries. A proprietary low noise switching algorithm optimizes efficiency with capacitor/battery voltages that are above, below or equal to the system output voltage.

The LTC3110 can autonomously transition from charge to backup mode or switch modes based on an external command. Pin-selectable Burst Mode operation reduces standby current and improves light-load efficiency, which combined with a 1μA shutdown current make the LTC3110 ideally suited for backup applications. Additional features include voltage supervisors for direction control and end of charge, and a general purpose comparator with open-collector output for interfacing with a μC. The LTC3110 is available in thermally enhanced, low profile 24-lead TSSOP and 4mm × 4mm QFN packages.

Applications

  • Supercapacitor Backup Converter and Charger
  • Battery Backup Converter and Charger
  • Servers, RAID Systems
  • RF Systems with Battery/Capacitor Backup

LTC3110
2A Bidirectional Buck-Boost DC/DC Regulator and Charger/Balancer
Backup Mode Efficiency Product Package 1 Product Package 2
Add to myAnalog

Add product to the Products section of myAnalog (to receive notifications), to an existing project or to a new project.

Create New Project
Ask a Question

Documentation

Learn More
Add to myAnalog

Add media to the Resources section of myAnalog, to an existing project or to a new project.

Create New Project

Software Resources

Can't find the software or driver you need?

Request a Driver/Software

Hardware Ecosystem

Parts Product Life Cycle Description
Battery Charger ICs 1
LTC4040 RECOMMENDED FOR NEW DESIGNS 2.5A Battery Backup Power Manager
Switching Regulators & Controllers 2
LTC3128 RECOMMENDED FOR NEW DESIGNS 3A Monolithic Buck-Boost Supercapacitor Charger and Balancer with Accurate Input Current Limit
LTC3643 RECOMMENDED FOR NEW DESIGNS 2A Bidirectional Power Backup Supply
Modal heading
Add to myAnalog

Add product to the Products section of myAnalog (to receive notifications), to an existing project or to a new project.

Create New Project

Tools & Simulations

LTspice


Models for the following parts are available in LTspice:

  • LTC3110
LTspice

LTspice® is a powerful, fast and free simulation software, schematic capture and waveform viewer with enhancements and models for improving the simulation of analog circuits.


Evaluation Kits

eval board
DC1964A

LTC3110 Demo Board | Bidirectional Buck-Boost with Supercap Charger/Balancer, 1.8V ≤ VIN ≤ 5.5V, 1.8V or 3.2V VBACKUP at 2A

Product Details

Demonstration circuit 1964A is a 2A, bidirectional buckboost DC/DC regulator and charger/balancer, featuring the LTC3110 boost controller. Its wide voltage range both in capacitor/battery charger mode and in system backup mode makes it well suited to a wide variety of applications using supercapacitors and batteries.

DC1964A
LTC3110 Demo Board | Bidirectional Buck-Boost with Supercap Charger/Balancer, 1.8V ≤ VIN ≤ 5.5V, 1.8V or 3.2V VBACKUP at 2A
DC1964A Demo Board DC1964A Demo Board DC1964A Demo Board DC1964A Demo Board DC1964A Demo Board DC1964A - Schematic

Latest Discussions

Recently Viewed