LT5500

LAST TIME BUY

1.8GHz to 2.7GHz Receiver Front End

Viewing:

Overview

  • 1.8V to 5.25V Supply
  • Dual LNA Gain Setting: +13.5dB/–14dB at 2.5GHz
  • Double-Balanced Mixer
  • Internal LO Buffer
  • LNA Input Internally Matched
  • Low Supply Current: 23mA
  • Low Shutdown Current: 2µA
  • 24-Lead Narrow SSOP Package

The LT5500 is a receiver front end IC designed for low voltage operation. The chip contains a low noise amplifier (LNA), a Mixer and an LO buffer. The IC is designed to operate over a power supply voltage range from 1.8V to 5.25V.

The LNA can be set to either high gain or low gain mode. At 2.5GHz, the high gain mode provides 13.5dB gain and a noise figure (NF) of 4dB. The LNA in low gain mode provides –14dB gain and an IIP3 of +8dBm at 2.5GHz.

The mixer has 5dB of conversion gain and an IIP3 of –2.5dBm at 2.5GHz, with –10dBm LO input power.

Applications

  • IEEE 802.11 and 802.11b DSSS and FHSS
  • High Speed Wireless LAN
  • Wireless Local Loop

LT5500
1.8GHz to 2.7GHz Receiver Front End
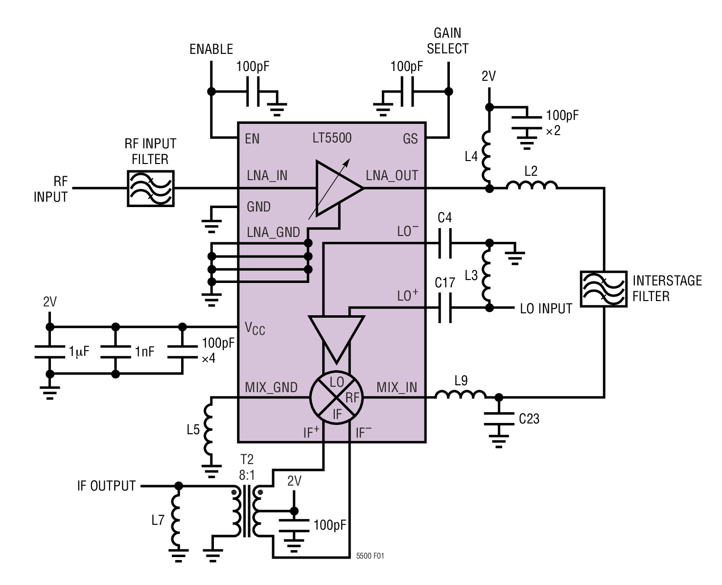
2.5GHz Receiver. Interstage Filter is Optional LNA Gain (High Gain Mode) and Mixer Conversion Gain Product Package 1
Add to myAnalog

Add product to the Products section of myAnalog (to receive notifications), to an existing project or to a new project.

Create New Project
Ask a Question

Documentation

Data Sheet 1

Reliability Data 1

Data Sheet

This is the most up-to-date revision of the Data Sheet.

Learn More
Add to myAnalog

Add media to the Resources section of myAnalog, to an existing project or to a new project.

Create New Project

Software Resources

Can't find the software or driver you need?

Request a Driver/Software

Hardware Ecosystem

Parts Product Life Cycle Description
LT5560 PRODUCTION 0.01MHz to 4GHz Low Power Active Mixer
LTC6431-20 RECOMMENDED FOR NEW DESIGNS 20dB Gain Block, 50Ω IF Amplifier
Modal heading
Add to myAnalog

Add product to the Products section of myAnalog (to receive notifications), to an existing project or to a new project.

Create New Project

Latest Discussions

Recently Viewed