ADL5310

PRODUCTION

120 dB RANGE (3 nA TO 3 mA) Dual Logarithmic Converter

Viewing:

Overview

  • Optimized for fiber optic photodiode interfacing
  • Measures current over 6 decades
    Law conformance 0.3 dB from 3 nA to 3 mA
  • Single- or dual-supply operation (3 V to ±5.5 V total)
  • Nominal slope of 10 mV/dB (200 mV/decade)
  • Nominal intercept of 300 pA (set by external resistor)
    Optional adjustment of slope and intercept
  • Full log-ratio capabilities
  • Temperature stable
  • Rapid response time for a given current level
  • Miniature 24-lead chip scale package
    (LFCSP 4 mm × 4 mm)
  • Low power: <10 mA quiescent current

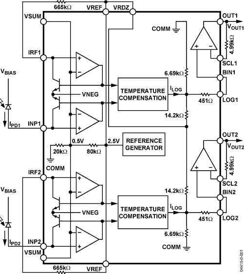
The ADL5310 is a low-cost dual logarithmic amplifier that converts input current over a wide dynamic range to a linear-in-dB output voltage. It is optimized for the determination of optical power in wide-ranging optical communication system applications including control circuitry for lasers, optical switches, attenuators, and amplifiers, as well as general system monitoring. The device is equivalent to a dual AD8305 with enhanced dynamic range (120 dB). While the ADL5310 contains two independent signal channels with individually-configurable transfer function constants (slope and intercept), internal bias circuitry is shared between channels for improved power consumption and channel matching. Dual converters in a single compact LFCSP package yield space-efficient solutions for measuring gain or attenuation across optical elements. Only a single supply is required, while optional dual supply operation offers added flexibility.

The ADL5310 employs an optimized translinear structure, which utilizes the accurate logarithmic relationship between a bipolar transistor's base-emitter voltage and collector current, with appropriate scaling by precision currents to compensate the inherent temperature dependence. Input and reference current pins sink current ranging from 3 nA to 3 mA (limited to ±60 dB between input and reference) into a fixed voltage defined by the VSUM potential, which is internally set to 500 mV but may be externally-grounded for dual-supply operation and additional applications requiring voltage inputs.

ADL5310
120 dB RANGE (3 nA TO 3 mA) Dual Logarithmic Converter
ADL5310-fbl ADL5310 Pin Configuration
Add to myAnalog

Add product to the Products section of myAnalog (to receive notifications), to an existing project or to a new project.

Create New Project
Ask a Question

Documentation

Learn More
Add to myAnalog

Add media to the Resources section of myAnalog, to an existing project or to a new project.

Create New Project

Software Resources

Can't find the software or driver you need?

Request a Driver/Software

Evaluation Kits

eval board
EVAL-ADL5309

Evaluating the ADL5309 Dual, 188 dB Range, 10 pA to 25 mA, Logarithmic Converter

Features and Benefits

  • Full featured evaluation board for the ADL5309 
  • Supports external electrical input or on-board photodiode for optical input
  • On-chip or external photodiode bias
  • ADC control for VOUT1, VOUT2, and digital thermometer

Product Details

The ADL5309-EVALZ evaluation board allows for the evaluation of the ADL5309 logarithmic converter IC.

The ADL5309 is comprised of dual monolithic logarithmic transimpedance amplifiers that are optimized for the measurement of low frequency and wide dynamic range signal power in fiber optic systems. The device produces a highly accurate, temperature compensated output voltage proportional to the logarithm of the ratio between the input current at Pin INP and an internally generated reference current.

The logarithmic slope and intercept are both factory-trimmed to a nominal value of 200 mV/decade and 10 pA, respectively. Both can be adjusted through the I2C interface.

A digital representation of the OUT1 and OUT2 outputs, along with a digital thermometer, is available through the I2C interface. A 14-bit successive approximation register (SAR) analog-to-digital (ADC), controlled through the I2C interface, samples the OUT1 channel output, OUT2 channel output, and the digital thermometer output.

Full specifications on the ADL5309 are available in the ADL5309 data sheet available from Analog Devices, Inc., and must be consulted with this user guide and the ADL5309-EVALZ evaluation board.

EVAL-ADL5310
ADL5310 Evaluation Board
EVAL-ADL5309
Evaluating the ADL5309 Dual, 188 dB Range, 10 pA to 25 mA, Logarithmic Converter
EVAL-ADL5309 Board Photo Angle View EVAL-ADL5309 Board Photo Top View EVAL-ADL5309 Board Photo Bottom View

Latest Discussions

Recently Viewed