AD5292
PRODUCTION256-/1024-Position, Digital Potentiometers with Maximum ±1% R-Tolerance Error and 20-TP Memory
- Part Models
- 7
- 1ku List Price
- Starting From $3.18
Overview
- Single-channel, 256-/1024-position resolution
- 20 kΩ, 50 kΩ, and 100 kΩ nominal resistance
- Maximum ±1% nominal resistor tolerance error (resistor performance mode)
- 20-times programmable wiper memory
- Rheostat mode temperature coefficient: 35 ppm/°C
- Voltage divider temperature coefficient: 5 ppm/°C
- +9 V to +33 V single-supply operation
- ±9 V to ±16.5 V dual-supply operation
- SPI-compatible serial interface
- Wiper setting readback
- Power-on refreshed from 20-TP memory
AD5292-EP: Supports defense and aerospace applications (AQEC)
- Download AD5292-EP Data Sheet (pdf)
- Temperature range: −55°C to +125°C
- Controlled manufacturing baseline
- One assembly/test site
- One fabrication site
- Enhanced product change notification
- Qualification data available on request
- V62/12616 DSCC Drawing Number
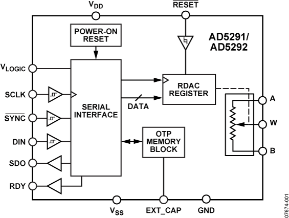
The AD5291 and AD5292 are single-channel, 256-/1024-position digital potentiometers that combine industry leading variable resistor performance with nonvolatile memory (NVM) in a compact package. These devices are capable of operating across a wide voltage range, supporting both dual supply operation at ±10.5 V to ±16.5 V and single supply operation at +21 V to +33 V, while ensuring less than 1% end-to-end resistor tolerance error and offering 20-time programmable (20-TP) memory.
The guaranteed industry leading low resistor tolerance error feature simplifies open-loop applications as well as precision calibration and tolerance matching applications.
The AD5291 and AD5292 device wiper settings are controllable through the SPI digital interface. Unlimited adjustments are allowed before programming the resistance value into the 20-TP memory. The AD5291 and AD5292 do not require any external voltage supply to facilitate fuse blow, and there are 20 opportunities for permanent programming. During 20-TP activation, a permanent blow fuse command freezes the wiper position (analogous to placing epoxy on a mechanical trimmer).
The AD5291 and AD5292 are available in a compact 14-lead TSSOP package. The part is guaranteed to operate over the extended industrial temperature range of −40°C to +105°C.
Applications
- Mechanical potentiometer replacement
- Instrumentation: gain and offset adjustment
- Programmable voltage-to-current conversion
- Programmable filters, delays, and time constants
- Programmable power supply
- Low resolution DAC replacement
- Sensor calibration
Documentation
Data Sheet 3
User Guide 1
Application Note 8
Frequently Asked Question 1
Product Selection Guide 1
Device Drivers 1
Analog Dialogue 2
Rarely Asked Question Page 28
Webcast 3
ADI has always placed the highest emphasis on delivering products that meet the maximum levels of quality and reliability. We achieve this by incorporating quality and reliability checks in every scope of product and process design, and in the manufacturing process as well. "Zero defects" for shipped products is always our goal. View our quality and reliability program and certifications for more information.
| Part Model | Pin/Package Drawing | Documentation | CAD Symbols, Footprints, and 3D Models | 
|---|---|---|---|
| AD5292BRUZ-100 | 14-Lead TSSOP | ||
| AD5292BRUZ-100-RL7 | 14-Lead TSSOP | ||
| AD5292BRUZ-20 | 14-Lead TSSOP | ||
| AD5292BRUZ-20-RL7 | 14-Lead TSSOP | ||
| AD5292BRUZ-50 | 14-Lead TSSOP | ||
| AD5292BRUZ-50-RL7 | 14-Lead TSSOP | ||
| AD5292SRUZ-20-EP | 14-Lead TSSOP | 
| Part Models | Product Lifecycle | PCN | 
|---|---|---|
| Apr 5, 2021 - 21_0035 Amkor Philippines as an Alternate Site for TSSOP_4.4 | ||
| AD5292BRUZ-100 | PRODUCTION | |
| AD5292BRUZ-100-RL7 | PRODUCTION | |
| AD5292BRUZ-20 | PRODUCTION | |
| AD5292BRUZ-20-RL7 | PRODUCTION | |
| AD5292BRUZ-50 | PRODUCTION | |
| AD5292BRUZ-50-RL7 | PRODUCTION | |
| Jan 20, 2012 - 11_0218 Halogen Free Material Change for Certain TSSOP Products at Carsem | ||
| AD5292BRUZ-100 | PRODUCTION | |
| AD5292BRUZ-100-RL7 | PRODUCTION | |
| AD5292BRUZ-20 | PRODUCTION | |
| AD5292BRUZ-20-RL7 | PRODUCTION | |
| AD5292BRUZ-50 | PRODUCTION | |
| AD5292BRUZ-50-RL7 | PRODUCTION | |
This is the most up-to-date revision of the Data Sheet.
 
                             
                                 
                                                