MAX6634

PRODUCTION

12-Bit Plus Sign Temperature Sensors with SMBus/I²C-Compatible Serial Interface

Viewing:

Overview

  • +3V to +5.5V Supply Range
  • Accuracy
    • ±1°C max (0°C to +50°C)
    • ±1.5°C max (-20°C to +85°C)
    • ±2.5°C max (-40°C to +125°C)
    • ±2.5°C typ (+150°C)
  • User-Programmable Temperature Thresholds (MAX6634/MAX6635)
  • User-Configurable Alarm Output(s) (MAX6634/MAX6635)
  • Ability to Respond to SMBus/I²C-Compatible Alert Response Address (MAX6634/MAX6635)
  • Active-Low OVERT Output for System Shutdown (MAX6635)
  • Multiple Devices per Bus
    • 16 devices (MAX6633)
    • 8 devices (MAX6634)
    • 4 devices (MAX6635)

The MAX6633/MAX6634/MAX6635 combine a temperature sensor, a programmable overtemperature alarm, and an SMBus™/I²C-compatible serial interface into a single package. They convert their die temperatures into digital values using internal analog-to-digital converters (ADCs). The result of the conversion is then held in a temperature register as a 12-bit + sign value, allowing 0.0625°C resolution, readable at any time through the serial interface. The devices are capable of reading temperatures up to +150°C.

The MAX6633/MAX6634/MAX6635 feature a shutdown mode that saves power by turning off everything except the power-on reset (POR) and the serial interface. The devices can be configured to separate addresses, allowing multiple devices to be used on the same bus.

The MAX6633 has four address pins, allowing up to 16 devices to be connected to a single bus. The MAX6634 has three address pins, allowing up to eight devices to be connected to a single bus. The MAX6635 has two address pins, allowing up to four devices to be connected to a single bus.

The MAX6633/MAX6634/MAX6635 make temperature data available for transfer over the serial interface. The MAX6634 incorporates a dual-mode active-low ALERT output (open drain) and can serve as an upgraded alternative to the LM75. The MAX6635 includes an active-low ALERT output and an active-low OVERT output (both open drain) and can function as an upgraded replacement for the LM76 in most applications. The MAX6634/MAX6635 feature user-programmable temperature thresholds. All three devices come in an 8-pin SO package.

Applications

  • Battery-Temperature Alarms
  • PC Temperature Control

MAX6634
12-Bit Plus Sign Temperature Sensors with SMBus/I²C-Compatible Serial Interface
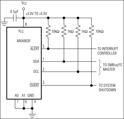
MAX6633, MAX6634, MAX6635: Typical Operating Circuit
Add to myAnalog

Add product to the Products section of myAnalog (to receive notifications), to an existing project or to a new project.

Create New Project
Ask a Question

Documentation

Learn More
Add to myAnalog

Add media to the Resources section of myAnalog, to an existing project or to a new project.

Create New Project

Software Resources

Can't find the software or driver you need?

Request a Driver/Software

Evaluation Kits

MAX6635EVKIT

Evaluation Kit for the MAX6633, MAX6634, and MAX6635

Features and Benefits

  • Self-Powered from USB Source
  • Optional 3V to 5.5V Single Power Supply
  • 12-Bit Digital Temperature Sensor
  • Selects from Four Available SMBus/I²C Slave Addresses
  • Windows 2000/XP- and Windows Vista (32-Bit)-Compatible Software
  • Also Evaluates MAX6633 and MAX6634
  • On-Board SMBus/I²C Interface Control Through USB
  • Lead(Pb)-Free and RoHS Compliant
  • Fully Assembled and Tested

Product Details

The MAX6635 evaluation kit (EV kit) is a fully assembled and tested surface-mount PCB that evaluates the MAX6635 12-bit plus sign temperature sensor IC. The MAX6635 accurately measures temperature and provides an undertemperature/overtemperature interrupt and a maximum temperature active-low OVERT output logic signal.

The EV kit is self-powered from the on-board USB interface circuit and selects between four available I²C slave addresses. The MAX6635 EV kit can also evaluate the MAX6633 and MAX6634 ICs. If needed, request free samples from the factory when ordering the MAX6635 EV kit.

The MAX6635 EV kit provides an on-board SMBus™/I²C interface and is connected to the computer through the universal serial bus (USB) port. The EV kit includes Windows® 2000/XP®- and Windows Vista®-compatible software that provides a graphical user interface (GUI) for control of the MAX6635's programmable features.

Applications

  • Automotive Electronics
  • Battery-Temperature Alarms
  • PC Temperature Control

MAX6635EVKIT
Evaluation Kit for the MAX6633, MAX6634, and MAX6635

Latest Discussions

No discussions on MAX6634 yet. Have something to say?

Start a Discussion on EngineerZone®

Recently Viewed