MAX5823

RECOMMENDED FOR NEW DESIGNS

Ultra-Small, Octal Channel, 8-/10-/12-Bit Buffered Output DACs with Internal Reference and I2C Interface

Feature-Rich, 8-Channel DAC Family Offered in a 5.75mm2 WLP Footprint

Viewing:

Overview

  • Eight High-Accuracy DAC Channels
    • 12-Bit Accuracy Without Adjustment
    • ±1 LSB INL Buffered Voltage Output
    • Guaranteed Monotonic Over All Operating Conditions
    • Independent Mode Settings for Each DAC
  • Three Precision Selectable Internal References
    • 2.048V, 2.500V, or 4.096V
  • Internal Output Buffer
    • Rail-to-Rail Operation with External Reference
    • 4.5µs Settling Time
    • Outputs Directly Drive 2kΩ Loads
  • Small 6.5mm × 4.4mm 20-Pin TSSOP or Ultra-Small 2.5mm × 2.3mm 20-Bump WLP Package
  • Wide 2.7V to 5.5V Supply Range
  • Separate 1.8V to 5.5V VDDIO Power-Supply Input
  • Fast 400kHz I2C-Compatible, 2-Wire Serial Interface
  • Pin-Selectable Power-On-Reset to Zero-Scale or Midscale DAC Output
  • Active-Low LDAC and Active-Low CLR For Asynchronous DAC Control
  • Three Software-Selectable Power-Down Output Impedances
    • 1kΩ, 100kΩ, or High Impedance

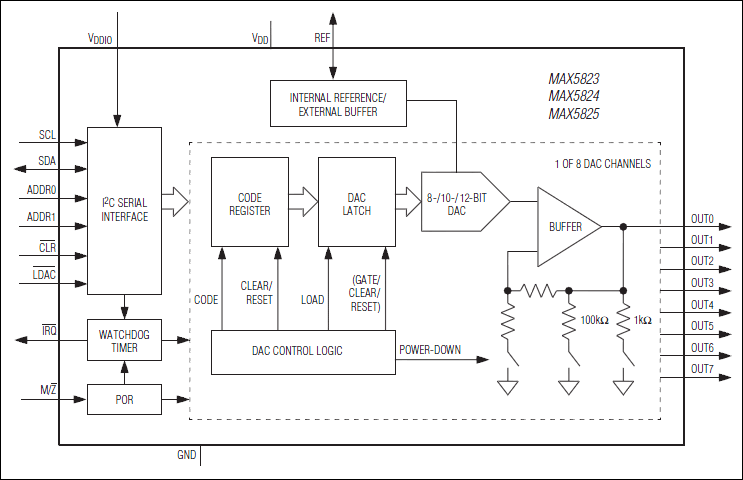
The MAX5823/MAX5824/MAX5825 8-channel, low-power, 8-/10-/12-bit, voltage-output digital-to-analog converters (DACs) include output buffers and an internal 3ppm/°C reference that is selectable to be 2.048V, 2.500V, or 4.096V. The MAX5823/MAX5824/MAX5825 accept a wide supply voltage range of 2.7V to 5.5V with extremely low power (6mW) consumption to accommodate most low-voltage applications. A precision external reference input allows rail-to-rail operation and presents a 100kΩ (typ) load to an external reference.

The MAX5823/MAX5824/MAX5825 have an I2C-compatible, 2-wire interface that operates at clock rates up to 400kHz. The DAC output is buffered and has a low supply current of less than 250µA per channel and a low offset error of ±0.5mV (typ). On power-up, the MAX5823/ MAX5824/MAX5825 reset the DAC outputs to zero or midscale based on the status of M/active-low Z logic input, providing flexibility for a variety of control applications. The internal reference is initially powered down to allow use of an external reference. The MAX5823/MAX5824/MAX5825 allow simultaneous output updates using software LOAD commands or the hardware load DAC logic input (active-low LDAC).

The MAX5823/MAX5824/MAX5825 feature a watchdog function which can be enabled to monitor the I/O interface for activity and integrity.

A clear logic input (active-low CLR) allows the contents of the CODE and the DAC registers to be cleared asynchronously and simultaneously sets the DAC outputs to the programmable default value. The MAX5823/MAX5824/MAX5825 are available in a 20-pin TSSOP and an ultra-small, 20-bump WLP package and are specified over the -40°C to +125°C temperature range.

Applications

  • Automatic Tuning and Optical Control
  • Gain and Offset Adjustment
  • Portable Instrumentation
  • Power Amplifier Control and Biasing
  • Process Control and Servo Loops
  • Programmable Voltage and Current Sources

MAX5823
Ultra-Small, Octal Channel, 8-/10-/12-Bit Buffered Output DACs with Internal Reference and I2C Interface
MAX5823, MAX5824, MAX5825: Functional Diagram
Add to myAnalog

Add product to the Products section of myAnalog (to receive notifications), to an existing project or to a new project.

Create New Project
Ask a Question

Documentation

Learn More
Add to myAnalog

Add media to the Resources section of myAnalog, to an existing project or to a new project.

Create New Project

Software Resources

Can't find the software or driver you need?

Request a Driver/Software

Hardware Ecosystem

Parts Product Life Cycle Description
Digital to Analog Converters (DACs) 5
MAX5725 PRODUCTION Ultra-Small, Octal-Channel, 8-/10-/12-Bit Buffered Output DACs with Internal Reference and SPI Interface
MAX5724 Obsolete Ultra-Small, Octal-Channel, 8-/10-/12-Bit Buffered Output DACs with Internal Reference and SPI Interface
MAX5723 Obsolete Ultra-Small, Octal-Channel, 8-/10-/12-Bit Buffered Output DACs with Internal Reference and SPI Interface
MAX5815 PRODUCTION Ultra-Small, Quad-Channel, 8-/10-/12-Bit Buffered Output DACs with Internal Reference and I²C Interface
MAX5715 PRODUCTION Ultra-Small, Quad-Channel, 8-/10-/12-Bit Buffered Output DACs with Internal Reference and SPI Interface
Modal heading
Add to myAnalog

Add product to the Products section of myAnalog (to receive notifications), to an existing project or to a new project.

Create New Project

Tools & Simulations


Evaluation Kits

MAXPMBAE

Maxim Analog Essentials Collection of Peripheral Modules

Features and Benefits

  • Data Converter, Interface, Clock, Sensor, and Other Modules Included to Address Many Design Needs
  • Plug in Modules Enable Rapid Hardware Prototyping
  • Proven Software Drivers Reduce Development Time
  • FPGA Configuration Files Included to Simplify Design Effort

Product Details

Maxim Analog Essentials is a collection of peripheral modules which can plug directly into any FPGA/CPU expansion port which follows the Pmod™ standard established by Digilent, Inc. The collection includes modules containing a wide variety of commonly used analog and mixed signal functions. The modules are supported by software which includes FPGA configuration files for three popular FPGA platforms: Avnet LX-9, Digilent Nexys 3 and Avnet ZEDBoard, as well as example programs to exercise and demonstrate each module. While the example programs demonstrate the module’s functionality, they are well partitioned and documented allowing the core routines to be easily cut and pasted into your own programs. The combination of plug-in simplicity and easy software integration allows for quick migration from idea to working prototype.

eval board
MAX5825PMB1

MAX5825PMB1 Peripheral Module

Features and Benefits

  • Eight High-Accuracy DAC Channels
  • 12-Bit Accuracy without Adjustment
  • Precision Voltage Reference Internal to the IC
  • Provision for Optional External Reference Input
  • Jumper-Selectable I²C Address Setting
  • 6-Pin Pmod-Compatible Connector (I²C)
  • Secondary Header Allows Daisy-Chaining of Additional Modules on the I²C Bus
  • Example Software Written in C for Portability
  • RoHS Compliant
  • Proven PCB Layout
  • Fully Assembled and Tested

Product Details

The MAX5825PMB1 peripheral module provides the necessary hardware to interface the MAX5825 8-channel DAC to any system that utilizes Pmod™-compatible expansion ports configurable for I²C communication. The IC features eight independent 12-bit accurate internally buffered voltage-output DAC channels. The IC also features an internal reference that is selectable between 2.048V, 2.500V, and 4.096V (4.096V reference operation is not supported with a standard 3.3V Pmod-port power supply).

Applications

  • Automatic Tuning and Optical Control
  • Gain and Offset Adjustment
  • Portable Instrumentation
  • Process Control and Servo Loops
  • Programmable Voltage and Current Sources

MAX5825AEVKIT

Evaluation Kit for the MAX5823, MAX5824, MAX5825A, and MAX5825B

Features and Benefits

  • Wide Input Supply Range: 2.7V to 5.5V
  • Independent Voltage for Digital I/O: 1.8V to 5.5V
  • Demonstrates 4.4µs (typ) Settling Time of Buffered Output
  • Precision Selectable Internal References Supporting 2.048V, 2.500V, and 4.096V
  • Demonstrates User-Supplied External Reference
  • Three Selectable Power-Down Impedance
    • 1kΩ, 100kΩ, or High Impedance
  • Power-Up Reset to Midscale or Zero
  • Supports Entire Family of Octal SPI/I²C DACs
  • Windows XP-, Windows Vista-, and Windows 7-Compatible Software
  • USB-Powered (Cable Included)
  • Demonstrates Configurable Interface Watchdog Timer
  • Fully Assembled and Tested with Proven PCB Layout

Product Details

The MAX5825A evaluation kit (EV kit) demonstrates the MAX5825A 12-bit, 8-channel, low-power DAC with selectable internal references and buffered voltage output. The IC comes in a 20-pin TSSOP package. The EV kit provides control to change the DAC's outputs, power operations, references, and watchdog timer settings.
The IC features a watchdog function that can be enabled to monitor the I/O interface for activity and integrity.
The EV kit includes a USB-to-I²C 400kHz interface circuit. The EV kit features Windows XP®-, Windows Vista®-, and Windows® 7-compatible software that provides a simple graphical user interface (GUI) for exercising the IC's features.
The EV kit comes with the MAX5825AAUP+ installed, which is the 12-bit I²C version. Contact the factory for samples of the pin-compatible MAX5823AUP+ (8-bit), MAX5824AUP+ (10-bit), and MAX5825BAUP+ (12-bit) versions.

Applications

  • 2-Wire Sensors
  • Automatic Test Equipment
  • Automatic Tuning
  • Communication Systems
  • Gain and Offset Adjustment
  • Portable Instrumentation
  • Power Amplifier Control
  • Process Control and Servo Loops
  • Programmable Voltage and Current Sources

MAXPMBAE
Maxim Analog Essentials Collection of Peripheral Modules
MAX5825PMB1
MAX5825PMB1 Peripheral Module
MAX5825PMB1 Board Photo
MAX5825AEVKIT
Evaluation Kit for the MAX5823, MAX5824, MAX5825A, and MAX5825B

Latest Discussions

No discussions on MAX5823 yet. Have something to say?

Start a Discussion on EngineerZone®

Recently Viewed