 
                        输液泵系统
输液泵技术支持以可控的方式将液体、药物和营养物质注入患者的循环系统。输液泵种类繁多,包括大容量泵、注射泵、肠内泵、移动泵和弹性泵,每种类型都是针对特定的医疗需求和环境(如医院、诊所和家庭)量身定制的。输液泵的剂量范围从每小时几十微升(注射泵)到每小时数升(大容量泵)不等。
ADI公司提供了一系列现代化的输液泵解决方案。我们将用户友好的界面和先进的安全机制相结合,树立全新的治疗执行标准,将患者福利放在首位。
价值和优势
我们有着广泛的分立式和集成式精密检测、电机控制、安全和电源解决方案产品组合,可确保在输液泵中精密管理液体和药物,尽可能地减少错误并提高治疗准确性。我们的高性能信号链、保护和耗材认证解决方案可实现安全特性和可定制剂量设计,以支持个性化护理,同时提高效率。我们提供各种看门狗定时器、高性能微控制器和接口解决方案选项,可增强实时监控和连接性,从而为医疗健康环境中的输液泵实现远程监控、数据驱动的见解和多功能应用。通过融合数据和精度,这些系统重塑了医疗实践,有助于获得理想的患者治疗效果。
提高治疗准确度
支持高效、个性化的医疗护理
提供实时监控和连接性
 
                        医疗耗材的安全认证
了解为了实施安全、低成本的身份验证方法需要满足哪些要求,以及ADI如何为医疗耗材提供接触式和非接触式解决方案。
 
                        医疗设备的运动控制
探索 ADI Trinamic™技术如何利用高度集成的运动控制技术促进治疗设备革新。
 
                        智能边缘AFE重塑压力传感器的制造工艺
探索MAX40109如何通过单次校准过程彻底改变压力传感器的制造方式,降低整体系统的复杂性和校准成本。
 
                        <  上一页
                                下一页   >
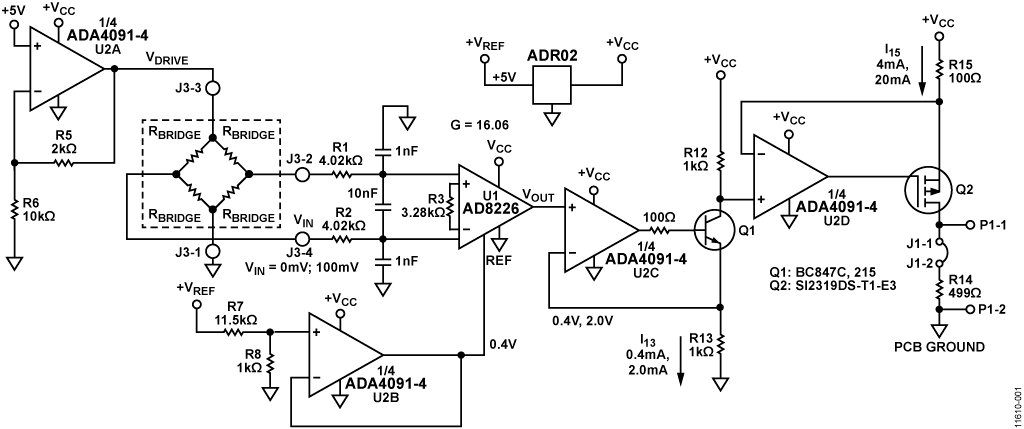
                            单击图片中的任意部分,即可了解该部件的内容
                            
                                        互动式信号链
                                            
                                    
                                    点击此部分了解详情
                                     
                                    特色产品
 
                                                            
                                                                
                                                                    TMC6100
                                                                
                                                                
                                                        
                                                                    低压BLDC电机驱动器,8至60V,高达1.5A栅极电流的外部N沟道MOSFET
                                                                
                                                             
                                                            
                                                                
                                                                    TMC5240
                                                                
                                                                
                                                        
                                                                    静音步进电机cDriver,4.5至36V,最高2.1A,带SPI接口、256微步进、SixPoint斜坡控制器SpreadCycle和Stealthchop2
                                                                
                                                             
                                                            
                                                                
                                                                    MAX22216
                                                                
                                                                
                                                        
                                                                    具有高级诊断功能的四路智能串行控制电磁阀和电机驱动器
                                                                
                                                             
                                                            
                                                                
                                                                    MAX32665
                                                                
                                                                
                                                        
                                                                    低功耗ARM Cortex-M4 基于FPU的微控制器,带有Bluetooth 5,适用于可穿戴应用
                                                                
                                                             
                                                            
                                                                
                                                                    MAX78000
                                                                
                                                                
                                                        
                                                                    采用超低功耗卷积神经网络加速度计的人工智能微控制器
                                                                
                                                             
                                                            
                                                                
                                                                    DS28E83
                                                                
                                                                
                                                        
                                                                    DeepCover耐辐射1-Wire安全认证器
                                                                
                                                             
                                                            
                                                                
                                                                    MAXQ1065
                                                                
                                                                
                                                        
                                                                    具有ChipDNATM的超低功耗加密控制器,适用于嵌入式器件
                                                                
                                                             
                                                            
                                                                
                                                                    MAX40109
                                                                
                                                                
                                                        
                                                                    Precision Signal Conditioning AFE for Pressure Sensor Applications
                                                                
                                                             
                                                            
                                                                
                                                                    ADXL367
                                                                
                                                                
                                                        
                                                                    纳米功耗、3 轴、±2 g/±4 g/±8 g 数字输出 MEMS 加速度计
                                                                
                                                             
                                                            
                                                                
                                                                    MAX30210
                                                                
                                                                
                                                        
                                                                    ±0.1°C精度、超小型的低功耗I2C数字温度传感器
                                                                
                                                             
                                                            
                                                                
                                                                    MAX31334
                                                                
                                                                
                                                        
                                                                    集成电源开关的超低功耗实时时钟
                                                                
                                                             
                                                            
                                                                
                                                                    AD7746
                                                                
                                                                
                                                        
                                                                    24位、双通道电容数字转换器
                                                                
                                                             
                                                            
                                                                
                                                                    MAX14663
                                                                
                                                                
                                                        
                                                                    具有电缆检测功能的便携式医疗电源管理解决方案
                                                                
                                                            评估版
 
                                                            
                                                                
                                                                    TMC5240-EVAL
                                                                
                                                                
                                                        
                                                                    TMC5240评估板
                                                                
                                                             
                                                            
                                                                
                                                                    MAX22216EVKIT
                                                                
                                                                
                                                        
                                                                    四路智能串行控制驱动器评估板
                                                                
                                                             
                                                            
                                                                
                                                                    MAX78000FTHR
                                                                
                                                                
                                                        
                                                                    MAX78000 评估套件
                                                                
                                                             
                                                            
                                                                
                                                                    DS28E83EVKIT
                                                                
                                                                
                                                        
                                                                    DS28E83/DS2476评估板 
                                                                
                                                             
                                                            
                                                                
                                                                    MAXAUTHDEMO
                                                                
                                                                
                                                        
                                                                    DeepCover安全认证器演示套件
                                                                
                                                             
                                                            
                                                                
                                                                    MAX40109EVSYS
                                                                
                                                                
                                                        
                                                                    MAX40109 评估系统
                                                                
                                                             
                                                            
                                                                
                                                                    EVAL-ADXL367-SDP
                                                                
                                                                
                                                        
                                                                    ADXL367 客户评估系统
                                                                
                                                             
                                                            
                                                                
                                                                    MAX30210EVKIT
                                                                
                                                                
                                                        
                                                                    MAX30210 评估套件
                                                                
                                                             
                                                            
                                                                
                                                                    MAX31334SHLD
                                                                
                                                                
                                                        
                                                                    MAX31334评估套件
                                                                
                                                             
                                                            
                                                                
                                                                    EVAL-AD7746
                                                                
                                                                
                                                        
                                                                    AD7746 评估套件
                                                                
                                                            开发人员工具和资源
设计工具
                                                                            Analog Devices Security Lab
                                                                        
                                                                
                                                                            MAXIM Micro sdk
                                                                        
                                                                
                                                                            LTpowerCAD® and LTpowerPlanner®
                                                                        
                                                                
                                                                            LTspice®
                                                                        
                                                                仿真模型
ADI为RF、线性器件、转换器、电源管理器件和其他产品提供仿真模型,满足电路和电路板级仿真需求。
                        
                培训和支持
{{modalTitle}}
{{modalDescription}}
{{dropdownTitle}}
- {{defaultSelectedText}} {{#each projectNames}}
- {{name}} {{/each}} {{#if newProjectText}}
- 
                                                    {{newProjectText}} {{/if}}
{{newProjectTitle}}
{{projectNameErrorText}}
 
                             
                                                             
                                                             
                                                             
                                                                                                                                                                                        
                                                                                                                     
                                                                                                                                                                                        
                                                                                                                     
                                                                                                                                                                                        
                                                                                                                    