LTC3890 和 LTC4000 具有电池后备功能的 60V 输入电源
引言
本文介绍的电路对于设计紧凑型电源会非常有用,而且极其有利于输入电源中断情况下的系统运作。所提出的解决方案可嵌入到不间断电源系统或小型独立式模块中。其能够成功地在工业和安全应用、油气勘探通信系统中使用。宽输入电压范围使其成为汽车工业 (包括安放在引擎罩下以及座舱中的电气系统) 的上佳之选。
本文旨在描述采用 24V 至 60V 输入电压范围 (当输入电源可用时) 或 14.4V 电池组 (当输入电源不可用时) 来为 3.3V 电压轨提供不间断电源。当输入电源接入时,电源自动地给电池充电,并在充电过程中限制输入电流。
一对高电压控制器 LTC3890 和 LTC4000 能够提供一款具电池后备功能和非常宽工作电压范围的完整 DC 电压电源解决方案。LTC3890 的输入电压范围为 4.5V 至 60V,而且 LTC4000 可以给额定电压为 3V 至 60V 的电池充电。LTC3890 是一款双路、两相同步降压型 DC/DC 控制器。LTC3890 的一项优势是极低的 50μA 无负载静态电流。低静态电流以及非常低压差操作 (99% 占空比) 使得 LTC3890 在电池供电型系统中极为有用。该解决方案中使用的逻辑电平 MOSFET 可减少与栅极有关的损耗并提升总体系统效率。本文介绍的电路采用一个 LTC3890 输出来提供固定和准确的电压以为客户负载供电,而且它采用第二个输出作为用于电池充电的可变电压电源 (其由 LTC4000 负责控制)。LTC4000 是一款专为转换 DC/DC 电源而设计的控制器,一般充当电池充电器的电压电源。LTC4000 是用于电池充电和电源管理的全功能控制器。另外,该器件还拥有限制系统输入电流和减小输入线路所承受之应力的能力。在某些应用中,当电源不得不同时为电池充电和高耗电负载提供能量时,其具有非常高的重要性。
电路描述

图 1:电源方框图
所提出电路的方框图示于图 1,其具有一个宽输入电压范围:从 24V 至高达 60V。该电路包括以下元件:基于一个输出 LTC3890 转换器的高电压 DC/DC 转换器 (HVDC)、基于 LTC4000 的实际电池充电器和基于另一个输出 LTC3890 转换器的低电压 DC/DC 转换器 (LVDC)。HVDC 转换器可在 15V 至 22V 的输出电压范围内提供高达 10A 的电流。电池充电器能在 16.8V (Vfl) 充电电压下提供 4A 的最大充电电流 (Ich)。LVDC 被设定为 3.3V 电压下输送 2A。NL2044 智能锂离子电池组被选为后备电池。该电池组规格在 VMAX=16.8V、 VNOM = 14.4V 和 VCUTOFF = 9.6V,并具有 6.6Ah 容量。

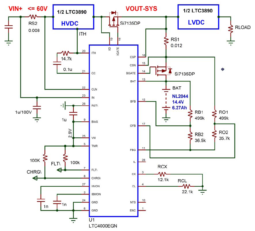
图 2:电源原理图
详细的电原理图示于图 2。其基于一个高电压降压型开关稳压器 LTC3890。第一个输出 LTC3890 受控于 LTC4000 并分配用于给两个负载供电:电池充电器和 LVDC。来自 LTC4000 的控制信号被赋予高优先级,其负责设定 LTC3890 第一个输出的电压电平以确保实现准确的电池充电。该输出上的电压电平不是固定的,其遵循电池充电周期。LTC3890 的第二个输出为 LVDC,其由第一个输出提供并向负载提供 3.3V 固定电压。此输出上的电压电平不依赖于系统电压、电池充电过程或电源 (输入电压或电池)。给出的解决方案可在不同的电源之间实现无缝切换。
LTC4000 充电电路负责执行以下功能:
- 电池的完整充电周期。该充电周期包括:
- 电池状态检测
- 提供编程充电电流和电池电压控制
- 充电周期终止
- 用于隔离从电池至高电压 DC/DC 转换器之反向电流的输入二极管
- 将满充电电池与输入电压电源断接
- 把整个系统的输入电流限制在编程值。该特性在采用熔丝和电路断路器的系统中是很重要
电压轨的标示类似于 LTC4000 演示电路 1830A,其也用于原型设计和模拟板试验推荐的电路。以下是对功率链路组件的电压轨和功能所做的简短说明:
来自未调整之原始电压电源 (24V 至 60V) 的 VIN+ 输入电压。
至 HVDC 的 VIN 输入电压:Q3、Q4、L1。电流检测电阻器 RS1 负责限制至系统的输入电流。理想二极管。Q1 在 VIN 电压中断时断开,并把 HVDC 与电池组断接。
VOUT-SYS 电压轨产生自 PMOS Q1 的源极,而且它负责为电池 (在充电期间) 和 LVDC 馈电。
PMOS Q2 是 LTC4000 PowerPath™ 控制器的一部分。LVDC 由 VOUT-SYS 电压轨供电,而且它负责向终端负载提供功率,Q5、Q6、L2 构成了该转换器的功率链路。
共阴极二极管 D1 采用输入电压或电池来保持 LTC3782 上的偏置。
电路功能
当施加输入电压时,其启动 HVDC 和电池充电器。LTC3890 开始使 VOUT 轨上的电压斜坡上升。VOUT 的上升受控于 TRACK/SS2 引脚上的电压电平,直到该引脚上的电压达到 0.8V 为止。到那时候,LTC4000 电池充电器运行,而且它开始通过其自身的 ITH 引脚 (该引脚硬连线至 LTC3890 的 ITH2 引脚) 来控制 VOUT 和 VOUT-SYS 电平。HVDC 输出电压 (以及 LTC3890 VFB2 引脚上对应的反馈信号) 设定得高于电池浮置电压 (或制造商建议的充电电压)。这将确保在正常操作条件下仅由 LTC4000 电池充电器 (而不是 LTC3890 降压型控制器) 调节输出。LTC3890 IC 负责控制开关 NMOS Q1,而 Q2 则受控于 LTC4000。由于 LTC3890 的电压设定值超过了 LTC4000 所设定的实际 (浮置) 电压,因此 LTC3890 的误差放大器 (EA) 将供应电流以试图提高其 ITH 引脚上的电压。接着 LTC4000 将吸收电流,从而把 ITH 电压保持在稳定状态。浮置电压由电阻分压器 RB1、RB2 设定。
如果电池电压降至低于浮置电压,则 LTC4000 将分析电池的状况。倘若电池未短接或过度放电,那么它将向电池提供编程充电电流。充电电流值由电流检测电阻器 RS2 和电阻器 RCL 设置。LTC4000 调节充电电流,直到电池电压达到浮置值为止。一旦电池电压达到浮置值,LTC4000 将从恒定电流模式切换至恒定电压模式,从而在充电过程中提供恒定的电压。随着充电周期的推进,充电电流值逐渐减小,见图 5。在图 2 所示的原理图上,TMR 引脚连接至 BIAS 节点,它意味着充电周期将在充电电流减小至编程 C/X 值时立即终止。
另外,LTC4000 还负责监视输入电流值。假如输入电流水平超过了编程值,则 LTC4000 将降低充电电流和电压,从而使连接至 LVDC 的负载持续运行而不发生中断。输入电流限值由电流检测电阻器 RS1 和 RIL (图中未示出) 来设置。
当充电电流减小至低于 C/X 设定限值时,电池与充电电路断接,而且 PMOS Q2 断开。此时,LTC4000 把输出电压调节至高于浮置值,以确保 Q2 的体二极管被施加反向偏置且电流不会从电池流至负载。
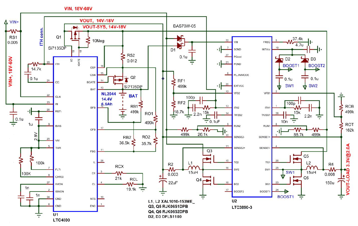
电路描述和设置两个控制器
在本文中,用于充电和放电的电池使用的是 NL2044HD22。这是一个锂离子电池组,其组合了 12 个 18650 规格电池,采用 (4S3P) 配置组装而成。电池制造商建议采用 16.8V ± 50mV 充电电压和 4A 的最大充电电流。
设置 LTC4000
电池浮置电压设置,BFB 引脚。注:FBG 引脚是用于连接至 BFB 和 OFB 引脚之电阻分压器的接地回线引脚。假设 RB1 为 499k,则计算出提供 16.8V 浮置电压所需的 RB2 为 36.5k。电池输出电压设置,OFB 引脚。通过对应地把 RO1 和 RO2 选择为 499k 和 35.7k 而将此电压设定为 18V。
电阻器 RS1,引脚 CSP 和 CSN,选择为 12mΩ 以把充电电流限值设定为 4.1A。
电阻器 RCL 被设定为 19.1k,它把电池充电电流设定为 4.0A。
电阻器 RS2,引脚 IN 和 CLN,选择为 5mΩ 以把输入电流限值设定为 10.0A。
电阻器 RCX 被选择为 21.0k。它采用 LTC4000 产品手册中的对应公式把充电终止电流设置为 0.4A。
引脚 IL 被置于开路状态,其定义了可用于检测输入电流的 50mV 最大电压。
Q1 和 Q2 选择了相同的 30-V Si7135DP PMOS。
有关充电电路组件选择的详细说明和建议可查阅 LTC4000 的产品手册。
设置 LTC3890
LTC3890 控制器有四种不同的版本 (LTC3890、-1、-2 和 -3),各版本之间的差异在 LTC3890-3 产品手册的表 1 中做了说明。在该解决方案中选择了 LTC3890-3 控制器:该器件在发生过压的情况下不会永久地接通下管 MOSFET,这一点在电池供电型应用中是非常重要。不过,假如特定的功能是必需和重要的,那么可以使用四种 LTC3890 版本中的任何一种。
LTC3890 的 OUT2 (“电池输入”总线) 由分压器 RF1、RF2 设定为 22V,然而如上所述,实际的输出电压将绝对不会爬升到那么高的电平。通过选择 37.4k 电阻器将开关频率设定在 200kHz。电阻分压器 RO1 和 RO2 把 VOUT1 设定为 3.3V。
如欲选择功率链路组件,可以使用 LTC3890-3 的产品手册以及 LTspice 和 LTpowerCAD 仿真及设计工具。
HVDC 功率预算和转换器组件选择
HVDC 的功率预算 (PHVDC) 组合了为电池充电所需的功率 PBAT 以及低电压 DC/DC 转换器吸取的功率 PLVDC、VLOAD、ILOAD。LVDC 向负载输送的功率由标称电池电压 VNOM 确定。假设该电压将存在于最大电流和负载条件下:
PHVDC= (PBAT + PLVDC / ηl) / ηh; PHVDC= (VNOM * ICH + VLOAD * ILOAD / ηl) / ηh
式中的ηl 和 ηh 是 LVDC 和 HVDC 转换器的效率。
电路性能

图 3:输入电源切换,每格 0.5V
Ch4,红色,电池电流
Ch3,紫色,输入电压
Ch2,绿色,负载电压 (3.3V/2A)
图 3 示出了负载电源从输入电压至电池的无缝切换。Ch 4 (红色扫迹) 示出了电池电流。当输入电压存在时,电池在充电过程中吸收电流。一旦输入电压断接,则由电池供应电流 (放电)。LVDC 的输出 Ch 2 (绿色扫迹) 未改变,该电路可在 2.0A 电流下安全地为负载提供 3.3V 电压,这与电源无关。

图 4:电源效率与输入电压的关系,ICH 为 4.0A,对流空气冷却
效率曲线示于图 4。测量是在 4.0A 恒定充电电流和 16.8V 恒定浮置电压以及采取对流空气冷却 (无强迫风冷) 的情况下进行的。充电器表现出非常高的效率 (大约 97%)。

图 5:电源充电电压和电流随时间的变化情况
充电过程中充电电流和电池电压的变化情况示于图 5。
结论
LTC3890 和 LTC4000 是高度集成的高电压、高性能控制器。凭借这两款器件可以设计具电池后备功能的多功能电源。本文提供了此类电源的方框图、详细的电原理图和计算指引。
LTC3890-3 是一款高性能、双通道、降压型开关稳压器 DC/DC 控制器,用于驱动全 N 沟道同步功率 MOSFET 级。该器件运用了一种恒定频率电流模式架构,因而可提供一个高达 850kHz 的可锁相频率。通过使两个控制器输出级异相运作,可较大限度地降低功率损失和电源噪声。50μA 的无负载静态电流延长了电池供电型系统中的工作寿命。OPTI-LOOP® 补偿的运用允许在一个很宽的输出电容和 ESR 数值范围内对瞬态响应进行优化。4V 至 60V 的宽输入电源范围可涵盖众多的中间总线电压和电池化学组成。用于每个控制器的独立 TRACK/SS 引脚负责在启动期间使输出电压斜坡上升。电流模式控制可限制短路情况下的电感器电流。PLLIN/MODE 引脚用于在轻负载条件下选择突发模式操作、脉冲跳跃模式或连续导通模式。如需具有不同和 / 或附加特性的器件版本,请参见 LTC3890 产品手册中的 “表 1”。
LTC4000 是一款高电压、高性能控制器,该器件可将许多外部补偿的 DC/DC 电源转换为一个全功能的电池充电器。LTC4000 的电池充电器特点包括:准确 (±0.25%) 的可编程浮置电压、可选的定时器或电流充电终止方式、采用 NTC 热敏电阻实现适宜温度充电、自动再充电、用于深度放电电池的 C/10 涓流充电、失效电池检测以及状态指示器输出功能。另外,电池充电器还具有精准的电流检测能力,可为大电流应用提供较低的检测电压。LTC4000 支持智能型 PowerPath 控制。一个外部 PFET 用于提供低损耗反向电流保护。另一个外部 PFET 则负责提供电池的低损耗充电或放电。这第二个 PFET 还有助于实现 “即时接通”功能,即使在与一个严重放电或发生短路故障的电池相连接的情况下,此项功能也可提供即时的下游系统功率。