概览
设计资源
评估硬件
产品型号带"Z"表示符合RoHS标准。评估此电路需要下列选中的电路板
- EVAL-CN0370-PMDZ ($40.61) Low Noise LED Driver
- EVAL-SDP-CB1Z ($134.00) Eval Control Board
- SDP-PMD-IB1Z ($74.45) PMOD to SDP Interposer Board
器件驱动器
软件(如C代码和/或FPGA代码等)用于与元件的数字接口通信。
AD5446 GitHub no-OS Driver Source Code
AD5541A - No-OS Driver for Renesas Microcontroller Platforms
AD5760, AD578x, AD579x IIO DAC GitHub Linux Driver Source Code
优势和特点
- 单电源LED电流驱动器
- 16位分辨率
- 积分和差分非线性误差:±1LSB
- 低噪声
参考资料
-
CN0370 Evaluation Board and Software User Guide2018/10/16WIKI
-
CN-0370:16位单电源LED电流驱动器,积分和差分非线性误差小于±1 LSB (Rev. 0)2015/10/9PDF578 K
电路功能与优势
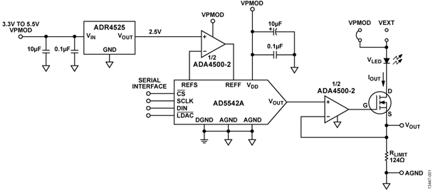
图1所示电路是一个完整的单电源、低噪声LED电流源驱动器,由一个16位数模转换器(DAC)控制。该系统的积分和差分非线性误差为±1 LSB,0.1 Hz至10 Hz噪声小于45 nA p-p,满量程输出电流为20 mA。
大多数轨到轨输入运算放大器都有交越非线性误差,其在16位系统中可能高达4到5个LSB,而这个创新的输出驱动放大器消除了这一误差
该业界较领先的解决方案非常适合于脉搏血氧仪应用,其中叠加于LED亮度水平上的1/f噪声会影响整体测量的精度。
采用5 V单电源供电时,三个有源器件的总功耗典型值小于20 mW。

电路描述
在典型的脉搏血氧仪应用中,LED接收到脉冲信号后,从高电流电平(如3/4量程)变为低电流电平(如1/4量程)。这些脉冲的导通时间通常只有数百微秒。导通期间叠加于LED亮度水平上的峰峰值1/f 噪声会影响整体测量的精度,必须予以最小化。
图1显示该单电源信号链由基准电压源、DAC、DAC输出缓冲器和电流源组成
The DAC is the AD5542A它是一款16位、串行输入、电压输出、分段式R-2R CMOS DAC。DAC的输出电压与基准电压相关,如下式所示

其中:
D为载入DAC寄存器的十进制数据字。
N为位数。
对于2.5 V基准电压且N = 16,上述公式可简化为下式:

这样,在中间电平时VOUT为1.25 V,在满量程时VOUT为2.5 V。
LSB大小为2.5 V/65,536 = 38.1 V。
16位时,1 LSB也相当于满量程的0.0015%或15 ppm。
DAC基准引脚由2.5 V基准电压源ADR4525驱动,后者利用ADA4500-2进行缓冲。基准电压源 ADR4525为DAC提供高精度、低噪声(1.25 μV p-p,0.1 Hz至10 Hz)且稳定的基准电压。ADR4525使用创新的内核拓扑结构来实现高精度,同时提供业界较领先的温度稳定性和噪声性能。低输出电压温度系数(最大值2 ppm/°C)和低长期输出电压漂移也提高了系统在寿命和温度范围内的精度。ADR4525B的室温初始误差为±0.02%(最大值),相当于16位时的约13 LSB。
选择双通道ADA4500-2作为DAC输出缓冲器和基准电压缓冲器。ADA4500-2是一款高精度放大器,最大失调电压为120 V,失调漂移小于5.5 V/°C,0.1 Hz至10 Hz噪声为2 V p-p,最大输入偏置电流为2 pA。其创新的轨到轨输入结构消除了交越失真,因而成为DAC缓冲器的出色选择。
典型的轨到轨输入放大器采用两个差分对(PNP和NPN或PMOS和NMOS)来实现轨到轨输入摆幅(参见指南MT-035)。一个差分对在输入共模电压范围的下部活跃,另一个差分对在该范围的上部活跃。这种经典互补双差分对拓扑结构在一个差分对转换到另一个差分对时会产生交越失真。将该放大器用作DAC缓冲器时,失调电压的变化会引起非线性误差。
ADA4500-2利用其输入结构中的集成电荷泵来实现轨到轨输入摆幅,无需第二差分对。因此,它不存在交越失真。在这种单电源系统中使用零交越失真放大器,不仅可在整个输入共模范围内保持高线性度,而且可提供宽动态输出范围。ADA4500-2的详细工作原理请参见ADA4500-2数据手册。
DAC的输出阻抗是恒定的(典型值6.25 k),与输出码无关。因此,输出缓冲器必须具有高输入阻抗和低输入偏置电流,以使误差最小。ADA4500-2是一款合适的器件,具有高输入阻抗,室温下的输入偏置电流最大值为2 pA,全温度范围内的输入偏置电流最大值为190 pA。最差情况下,输入偏置电流流过6.25 k DAC阻抗所引起的误差为1.2 V,远小于1 LSB。
DAC输出经过缓冲后, 用于驱动功率MOSFET(IRLMS2002TRPBF)。MOSFET将DAC输出电压转换为电流来驱动LED。本电路中的MOSFET能够处理最高6.5 A的电流,但EVAL-CN0370-SDPZ板提供的LED的额定最大电流限值为20 mA。该板提供了轻松改变LED满量程电流的措施,那就是更改RLIMIT电阻。最大电流可通过下式计算:

利用跳线选项可将LED连接到PMOD电压(VPMOD)或外部电压(VEXT)。
在VPMOD = 3.3 V下工作时,需要利用VEXT选项来为MOSFET提供充足的裕量。例如,若VOUT = 2.5 V、VDS = 0.7 V且VLED = 0.7 V,则VEXT必须大于2.5 V + 0.7 V + 0.7 V = 3.9 V。
还有一种方案可支持3.3 V电源供电,那就是将满量程输出电压限制在约1.9 V,仅使用76%的DAC输出范围。在1.9 V输出时,为了维持20 mA满量程输出电流,RLIMIT电阻必须变为约95 。
AD5542A提供10引脚MSOP或10引脚LFCSP封装。ADR4525提供8引脚SOIC封装,ADA4500-2提供8引脚MSOP或8引脚LFCSP封装。
积分非线性(INL)和差分非线性(DNL)测量
积分非线性(INL)指实际DAC传递函数与理想传递函数的偏差,用LSB表示。差分非线性(DNL)指实际步进大小与1 LSB的理想值之间的差异。该系统解决方案提供16位分辨率,DNL和INL均为±1 LSB。图2和图3显示了该电路的DNL和INL性能。


注意,DNL和INL测量排除了从范围下限开始的100个代码(约4 mV)。这是因为,MOSFET漏电流导致输出电压在此区间是非线性的。
图4显示了采用具有传统轨到轨输入级的运算放大器所引起的非线性误差。该曲线显示了有源差分对从PNP对变为NPN对时的交越失真。此区间内的误差摆幅为+4 LSB至−15 LSB。

噪声测量
完整系统的目标0.1 Hz至10 Hz噪声小于14 V p-p(在VOUT测量)。三个器件的噪声可采用和方根(RSS)方式加总以估算系统总噪声。0.1 Hz至10 Hz噪声值分别为:
- AD5542A: 0.134 μV p-p
- ADR4525: 1.25 μV p-p
- ADA4500-2 (基准电压缓冲器): 2 μV p-p
- ADA4500-2(DAC缓冲器): 2 μV p-p
以上噪声源的RSS值为3.1 V p-p。
本电路的实际噪声是利用一个增益为10,000的噪声测量盒并结合一个0.1 Hz至10 Hz滤波器来测量。图5所示为噪声测试设置。设置中移除了EVAL-SDP-CB1Z系统开发平台(SDP)和SDP-PMD-IB1Z转接板,电源从4.5 V电池获得。

在输入短路和连接本电路两种情况下,该盒的噪声输出测量值分别为7.81 V p-p和9.6 V p-p,如图6和图7所示。两个系统的噪声无关,因而可用RSS方式加总,系统噪声计算如下:

对于20 mA的满量程电流,对应的驱动LED的噪声电流为 5.58 V ÷ 124 = 45 nA。


电路板布局考量
应当精心考虑电路板上的电源和接地回路布局。印刷电路板必须将模拟部分与数字部分分离。如果该电路所在系统有多个器件要求模拟地至数字地连接,则只能在一个点上进行连接。所有器件的电源必须通过至少0.1 F的电容旁路。这些旁路电容必须尽可能靠近器件,电容最好正对着器件。所选0.1 F电容应当具有低有效串联电阻(ESR)和低有效串联电感(ESL),例如陶瓷型电容。0.1 F电容为瞬变电流提供低阻抗接地路径。电源走线必须尽可能宽,以提供低阻抗供电路径。采用适当的布局、接地和去耦技术以实现优质性能(参见指南MT-031——实现数据转换器的接地并解开AGND和DGND的谜团 以及 指南MT-101——去耦技术)。
如需包括布局文件、原理图和物料清单在内的完整设计支持包,请访问:www.analog.com/CN0370-DesignSupport。
常见变化
如要求功耗更低的解决方案(速度较低),请使用ADA4505-1/ADA4505-2/ADA4505-4作为输出缓冲器。ADA4505-1/ADA4505-2/ADA4505-4是微功耗、零交越失真、低输入偏置电流放大器。ADR441和ADR421是提供2.5 V基准电压的合适器件。它们具有高精度和低噪声特性,支持最高18 V的输入电压。
AD5063是一款16位、无缓冲电压输出DAC,支持双电源应用中的双极性供电模式。
电路评估与测试
本电路采用EVAL-CN0370-PMDZ电路板、EVAL-SDP-CB1Z SDP板和SDP-PMD-IB1Z转接板。SDP板和转接板具有120引脚对接连接器,可以快速完成设置并评估电路性能。EVAL-CN0370-PMDZ板通过PMOD连接器J3连接。EVAL-CN0370-PMDZ包含待评估电路,如本电路笔记所述。SDP板和转接板与CN-0370评估软件一同使用,收集EVAL-CN0370-PMDZ电路板的数据。关于软件使用指南,请访问:www.analog.com/wiki-CN0370.
设备要求
需要以下设备:
- 带USB端口的Windows® XP、Windows Vista(32位)或Windows 7(32位)PC
- EVAL-CN0370-PMDZ 电路评估板
- EVAL-SDP-CB1Z SDP版
- SDP-PMD-IB1Z转接板
- CN-0370 评估软件(从ftp://ftp.analog.com/pub/cftl/CN0370/)下载
- 电源:6 V壁式电源适配器或EVAL-CFTL-6V-PWRZ
- Agilent 34401A万用表(或等效设备)
- GPIB转USB电缆(仅当在电路上进行线性度测量时需要)
开始使用
下载CN-0370评估软件并将其安装到PC上。
功能框图
图8所示为测试设置的功能框图。

设置
SDP-PMD-IB1Z转接板上的120引脚连接器连接到EVAL-SDP-CB1Z SDP板上标有CON A的连接器。使用尼龙五金配件,通过120引脚连接器两端的孔牢牢固定这两片板。EVAL-CN0370-PMDZ连接到J3 PMOD连接器。
在断电情况下,将6 V壁式电源连接到J1连接器。SDP板附带的USB电缆连接到PC上的USB端口。此时请勿将该USB电缆连接到SDP板上的微型USB连接器。
测试
给转接板通电,然后通过USB电缆将PC连接到SDP板上的微型USB连接器,并启动评估软件。如果Windows设备管理器中出现"EVAL-SDP-CB1Z系统开发平台",软件便能与EVAL-CN0370-PMDZ通信。
一旦USB通信建立, 就可以使用SDP板将数据写入EVAL-CN0370-PMDZ电路评估板。
图9是EVAL-CN0370-PMDZ电路评估板的实物照片。
有关测试设置以及如何使用评估软件来捕捉数据的详细信 息,请参阅CN-0370软件用户指南。. 有关SDP板的信息,请参阅SDP用户指南(UG-277)。

图9. EVAL-CN0370-PMDZ电路评估板

