概览
设计资源
评估硬件
产品型号带"Z"表示符合RoHS标准。评估此电路需要下列选中的电路板
- EVAL-CN0350-PMDZ ($67.68) 2-Bit, 1 MSPS, Single-Supply, Two-Chip Data Acquisition System for Piezoelectric Sensors
- EVAL-SDP-CB1Z ($134.00) Evaluation Control Board
- SDP-PMD-IB1Z ($74.45) PMOD to SDP Interposer Board
优势和特点
- 双芯片压电数据采集系统
- 12位、1 MSPS ADC
- 单电源
参考资料
-
CN0350 Software User Guide2018/10/16WIKI
-
MT-101:去耦技术2013/11/5PDF954 kB
-
MT-004: ADC输入噪声面面观—噪声是利还是弊?2013/11/5PDF491 kB
-
MT-031: Grounding Data Converters and Solving the Mystery of "AGND" and "DGND"2009/3/20PDF144 kB
-
CN0350:针对压电传感器的 12 位、 1 MSPS 、单电源、双芯片数据采集系统2015/4/10PDF602 K
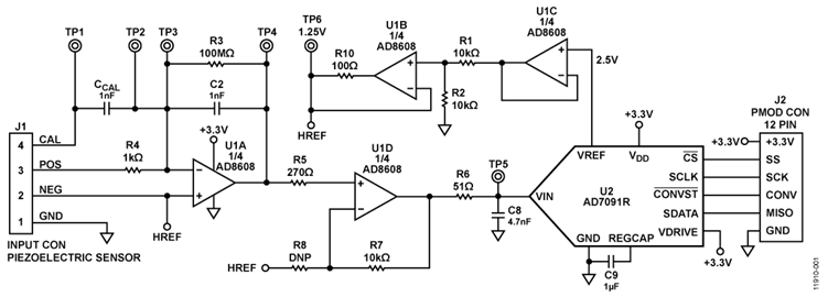
电路描述
该电路由一个输入信号调理级和一个ADC级构成。 电流输入信号由电荷-电压转换器(运算放大器U1A的电荷放大器和电容C2)转换成电压,并由同相放大器(运算放大器U1D和电阻R7和R8)放大。 ADC的基准电压(VREF =2.5 V)经过缓冲和衰减(运算放大器U1B和U1C以及电阻R1和R2),产生1.25 V的失调HREF,用于将来自传感器的交流信号调理至ADC的输入范围之内。 运算放大器U1A、U1B、U1C和U1D都是四通道AD8608。 U1D运算放大器的输出为0.1 V至2.4 V,与ADC的输入范围(0 V至2.5 V)相匹配,同时提供100 mV的裕量以保持线性度。 电阻值和电容值可以修改,以适应本电路笔记描述的其他传感器范围。
AD8608的最小额定输出电压为50 mV(2.7 V电源)和290 mV(5 V电源),负载电流为10 mA,温度范围为-40℃至+125°C。在3.3 V电源、负载电流低于1 mA、温度范围更窄的情况下,保守估计最小输出电压为45 mV至60 mV。
该电路设计支持单电源供电。
考虑到器件的容差,最小输出电压(范围下限)设为100 mV,以提供安全裕量。 输出范围的上限设为2.4 V,以便为ADC输入端的正摆幅提供100 mV的裕量。 因此,输入运算放大器的标称输出电压范围为0.1 V至2.4 V。
本应用中选用AD8608的原因是该器件具有低偏置电流(最大值1 pA)、低噪声(最大值12 nV/√Hz)和低失调电压(最大值65 μV)等特性。 在3.3V电源下,功耗仅为15.8 mW。
运算放大器的输出级后接一个单极点RC滤波器(R6/C8),用于降低带外噪声。 RC滤波器的截止频率设为664 kHz。
选择AD7091R 12位1 MSPS SAR ADC是因为其在3.3 V (1.2 mW)下的功耗超低,仅为349 μA,显著低于当前市场上竞争对手的任何ADC。 AD7091R还内置一个2.5 V的基准电压源,其典型漂移为±4.5 ppm/°C。输入带宽为7.5 MHz,且高速串行接口兼容SPI。 AD7091R采用小型10引脚MSOP封装。
采用3.3V电源供电时,该电路的总功耗约为17 mW。
AD7091R需要50 MHz的串行时钟(SCLK),方能实现1 MSPS的采样速率。在多数压电传感器应用中,都可以使用较低的采样速率。 对于本电路笔记中采用的测试数据,SCLK为30 MHz,采样速率为300 kSPS。
数字SPI接口可以用12引脚且兼容PMOD的连接器(Digilent PMOD规格)连接到微处理器评估板。
电路设计
图2所示电路将输入电荷转换成电压,并将其电平转换至ADC的输入范围(0.1 V至2.4 V)内。

压电元件通常用于测量加速度和振动。 这里将压电晶体与质量块m配合使用。当质量块受到加速度a影响时,则质量块和压电晶体上将产生惯性力F = m × a。 因此,该晶体会获得电荷q = d × F,其中,d(单位为库仑/牛顿,C/N)为晶体电荷对力的灵敏度。
因此,压电加速度计的稳定状态电荷灵敏度Sa为Sa = Δq/Δa (单位为C × s2/m)。
注意,加速度可以用关系1 g = 9.81 m/s2转换成g。
如果将加速度计与带反馈电容C2的电荷放大器配合使用(如图2所示),则C2上因电荷Δq而形成的电压为ΔV = Δq/C2。 对应的稳定状态电压灵敏度为:

图1中信号调理电路的第一级为电荷放大器(U1A和电容C2),其中,输出电压根据等式1而变化。该电路的输出经过转换,以处理双极性输入信号(如振动测量)。 利用1.25 V的基准电压源,该电路的零电平会转换至ADC输入范围的中点。电荷放大器的输出电压为:

图1中信号调理电路的第二级是一个同相放大器,其输出电压为:

电阻R3(陶瓷传感器为100 MΩ至10 GΩ,晶体传感器为10 GΩ至10 TΩ)为运算放大器提供直流反馈,并提供输入偏置电流。 对于测得的最小频率,该电阻必须尽量小,并决定着频率输入范围的最低限值。 在低频下,转折频率fCL约为:

将一个电阻R4(1 kΩ至10 kΩ)与运算放大器反相输入端串联,有助于提高稳定性和限制意外高输入电压导致的输入电流。 进一步提高R4会导致高频响应下降。 在高频下,R4可以与传感器的阻抗ZS相当(1/ωCS,其中CS为压电传感器的电容)。
高频条件下的转折频率fCH为:

利用等式1至等式5,可以算出具体应用的电路参数(C2、R7、R8、fCL和fCH)。
例如,Kistler型8002K石英加速度计具有以下规格:
- 范围: ±1000 g
- 灵敏度:1 pC/g
- 电容:90 pF(典型值)
- 频率响应:−1%, +5% ≈0 Hz至6000 Hz
- 绝缘电阻:大于1013Ω
对于VO1下的输出电压摆幅±1 V,可利用等式1计算C2。

对于0.1 V至2.4 V (1.25 V ± 1.15 V)的ADC输入电压摆幅,同相放大器的增益必须等于1.15,R7/R8比值 = 0.15。 如果选择一个标准值电阻R7 =10 kΩ,则R8 = 66.67 kΩ。
选择R3 = 100 MΩ并忽略运算放大器的输入电阻和压电传感器的绝缘电阻。 低频条件下的转折频率为(见等式4):

选择R4 =1 kΩ时,高频条件下的转折频率为(见等式5):

因此,保护电阻R4 = 1 kΩ不影响高通频率响应,因为传感器的频率响应上限只有6 kHz。
从等式3,可得到信号调理电路的增益:

相对增益误差为:

根据对数导数原理,得出:

对lnGAIN求导得到:

如果器件R7、R8和C2的容差为1%,则可估算出求和增益误差。
最差条件下的相对增益误差:

均方误差(和方根误差):

从等式3,可得到信号调理电路的输出失调为:

相对失调误差为:

如果R1、R2和VREF的容差为1%,可以估算出求和失调误差。

完成校准过程后,电阻容差、AD8608运算放大器的失调(75 µV)以及ADC AD7091R导致的误差均消除。 依然有必要计算并验证U1D运算放大器输出在所需的范围内(0.1 V至2.4 V)。
电阻和基准电压源温度漂移导致的增益和失调误差
利用等式7和等式9,可以算出元件温度漂移导致的误差。 例如,如果电阻温度漂移为±100 ppm/°C,且基准电压漂移为±25 ppm/°C,则在最差条件下,增益误差小于±0.013%/°C,而失调误差约为±0.01%/°C,这相当于在±10°C的温度变化范围内,总误差小于±0.25%。
有源元件温度系数对总误差的影响
AD8608运算放大器(75 µV)和AD7091R ADC的直流失调由校准程序消除。
AD7091R内置基准电压源的失调漂移典型值为4.5 ppm/°C,最大值为25 ppm/°C
AD8608运算放大器的失调漂移典型值为1.5 μV/°C,最大值为6 μV/°C。
注意,如果采用100 ppm/°C电阻,则总漂移的最大来源是电阻漂移,有源元件产生的漂移可忽略不计。
校准与测试
在将电荷放大器与传感器连接之前,应对其灵敏度进行测试,以便对系统增益进行校准。 图3所示为一种不需要应用任何机械负载(加速度、力、压力等)的电子校准系统。 由与校准电容CCAL串联的一个可调幅度和频率低阻抗输出电压源来驱动电荷输入。 该电压源的输出必须相对于电路板接地电压保持浮动,以便能在1.25 V的HREF共模电压下工作。

输入电荷量为Q = CCAL × VIN。 例如,一个幅度为1 V的输入正弦波电压和一个1 nF的校准电容可产生±1000 pC的峰值电荷输入。 这可用来校准系统。 重要的是,CCAL要选用容差不大于1%的电容,以较大程度地减少误差。 请注意,CCAL的容差会影响校准精度。 C2的容差决定输出范围,但C2的温度变化会影响精度。
在此基础上,可以利用外部仿真电容CSIM来检查和调节电路。 检查电路的另一种方式是使用CAL输入和可调电压源。 出于校准和仿真需要,可以在TP1和TP2之间并联一个值和精度适当的外部电容来更改电容CCAL。 对于其他输入范围,则可在TP3和TP4之间并联一个值和精度适当的外部电容来更改电容C2。
图4所示为在1V 1 kHz正弦波输入和CSIM = 1 nF条件下测得的ADC输出。 因此,电荷输入为±1000 pC。

图5所示为使用Loudity LD-BZPN-2312压电传感器时的实际输出,其中,以一个正弦波振动约为120 Hz的扬声器实现激励。 该电路以1 V的峰值输入正弦波电压和CCAL = C2 = 10 nF进行校准。

印刷电路板(PCB)布局考量
在任何注重精度的电路中,必须仔细考虑电路板上的电源和接地回路布局。 PCB必须尽可能隔离数字部分和模拟部分。 该系统的PCB采用简单的双层板堆叠而成,但采用4层板可以得到更好的EMS性能。 有关布局和接地的详细论述,请参见MT-031指南;有关去耦技术的信息,请参见MT-101指南。 AD8608的电源必须用10 μF和0.1 μF电容去耦,以适当地抑制噪声并减小纹波。这些电容须尽可能靠近相应器件,0.1 μF电容应具有低ESR值。 对于所有高频去耦,建议使用陶瓷电容。 电源走线必须尽可能宽,以提供低阻抗路径,并减小电源线路上的毛刺效应。
用于调理压电传感器输出的高阻抗电路需要注意电阻、绝缘(电介质)和布线。 电荷放大器的低阻抗输入电路可大幅减少布线问题,但对电阻、绝缘体和静电计放大器布局的要求也适用于采用分立式元件构建的电荷放大器。 建议在印刷电路板两侧的敏感输入端周围放置一个保护环,以较大限度地减少输入漏电流。 保护环环绕在正端四周,并连接到基准(共模)电压源HREF。
有关完整文档包,包括原理图、电路板布局和物料清单(BOM),请参考:www.analog.com/CN0350-DesignSupport。常见变化
经验证,采用图中所示的元件值,该电路能够稳定地工作,并具有良好的精度。 可在该配置中采用其他精密运算放大器和其他ADC,以将±1000 pC输入电荷范围转换成数字输出,用于本电路的各种其他应用中。
可依据“电路设计”部分的等式,针对±1000 pC输入电荷范围以外进行设计,如图1所示。 连接器TP3和TP4可用于将额外的电容与C2并联起来,以构建其他范围的电路。 连接器TP1和TP2可用于将额外的电容与CCAL并联起来,以校准其他范围的电路。
AD7091与AD7091R类似,但没有基准电压输出,而且输入范围等于电源电压。AD7091可与2.5 V ADR3425基准电压源配合使用。ADR3425不需要缓冲,因此可在电路中使用单通道AD8605和双通道AD8606。
ADR3425是一款精密2.5 V带隙基准电压源,具有低功耗、高精度(温度漂移为8 ppm/°C)等特性,采用6引脚SOT-23封装。
AD8601、AD8602和AD8604分别为单通道、双通道和四通道轨到轨、输入和输出、单电源放大器,具有超低失调电压和宽信号带宽等特性,可以替代AD8605、AD8606和AD8608。
AD7457是一款12位、100 kSPS、低功耗SAR ADC,在不需要高吞吐速率的情况下,可以与ADR3425基准电压源相配合,用于代替AD7091R。
电路评估与测试
本电路采用EVAL-CN0350-PMDZ电路板、SDP-PMD-IB1Z和 EVAL-SDP-CB1Z系统演示平台(SDP)评估板。 转接板SDP-PMD-IB1Z和SDP板EVAL-SDP-CB1Z采用120引脚对接连接器。 转接板和EVAL-CN0350-PMDZ板采用12引脚PMOD对接连接器,可快速进行设置和评估电路性能。 EVAL-CN0350-PMDZ板包含要评估的电路(如本笔记所述),SDP评估板与CN0350评估软件配合使用,以捕获来自EVAL-CN0350-PMDZ电路板的数据。
设备要求
- 带USB端口的, Windows® XP or Windows Vista® (32-bit), or Windows® 7/8 (64-bit or 32-bit)
- EVAL-CN0350-PMDZ 电路评估板
- EVAL-SDP-CB1Z SDP 评估板
- SDP-PMD-IB1Z 转接板
- EVAL-CFTL-6V-PWRZ 电源
- CN0350 评估软件
- 精密电压发生器
开始使用
将CN0350评估软件光盘放进PC的光盘驱动器,加载评估软件。 也可以从CN0350评估软件中下载最新版的评估软件。 打开“我的电脑”,找到包含评估软件光盘的驱动器,打开文件setup.exe。按照屏幕上的提示完成安装。 建议将所有软件安装在默认位置。
功能框图
图6所示为测试设置的功能框图。
设置
- 通过直流管式插孔将EVAL-CFTL-6V-PWRZ(+6 V直流电源)连接到SDP-PMD-IB1Z转接板
- 通过120引脚ConA连接器将SDP-PMD-IB1Z(转接板)连接到EVAL-SDP-CB1Z SDP板
- 通过USB电缆将EVAL-SDP-CB1Z(SDP板)连接到PC
- 通过12引脚接头PMOD连接器将EVAL-CN0350-PMDZ评估板连接到SDP-PMD-IB1Z转接板
- 通过端子板J1Test将电压发生器连接到EVAL-CN0350-PMDZ评估板
启动评估软件。 如果设备管理器中列出了Analog Devices系统开发平台驱动器,软件将能与SDP板通信。 一旦USB通信建立,就可以使用SDP板来发送、接收、捕捉来自EVAL-CN0350-PMDZ板的串行数据。 可将各种输入电压值保存到电脑中。 有关如何使用评估软件来捕获数据的信息和详情,请参见CN0350软件用户指南。




