概览
参考资料
-
MT-101:去耦技术2013/11/5PDF954 kB
-
MT-068:差动放大器和电流检测放大器2013/3/27PDF329 kB
-
MT-031: Grounding Data Converters and Solving the Mystery of "AGND" and "DGND"2009/3/20PDF144 kB
-
MT-064: 仪表放大器直流误差源2009/2/3PDF393 kB
-
MT-063: 三运算放大器仪表放大器基本结构2009/2/3PDF68 kB
-
MT-061: 仪表放大器基础2009/2/3PDF125 kB
-
CN-0273: High Speed FET Input Instrumentation Amplifier with Low Input Bias Current and High AC Common-Mode Rejection2015/2/27PDF219 K
-
CN0273: 具有低输入偏置电流和高交流共模抑制性能的高速FET输入仪表放大器2014/1/2PDF424 kB
电路功能与优势
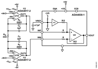
图1所示电路是一款高速FET输入、增益为5的仪表放大器,具有35 MHz宽带宽和10 MHz时55 dB的出色交流共模抑制(CMR)性能。该电路适用于需要高输入阻抗、快速仪表放大器的应用,包括RF、视频、光学信号检测和高速仪器仪表。高CMR和高带宽特性还使其成为宽带差分线路接收器的理想选择。
大多数分立式仪表放大器需要昂贵的匹配电阻网络才能获得高CMR性能;然而,该电路使用一个集成式差动放大器以及片内匹配电阻改善性能、降低成本,并较大程度减少印刷电路板(PCB)布局面积。
图1中的复合式仪表放大器电路具有下列性能:
- 失调电压:4 mV(最大值)
- 输入偏置电流:2 pA(典型值)
- 输入共模电压:−3.5 V至+2.2 V(最大值)
- 输入差分电压:±3.5 V/G1(最大值),G1表示第一级增益
- 输出电压摆幅:0.01 V至4.75 V(典型值,150 Ω负载)
- −3 dB带宽:35 MHz(典型值,G = 5)
- 共模抑制:55 dB(典型值,10 MHz)
- 输入电压噪声:10 nV/√Hz(典型值,100 kHz RTI)
- 谐波失真:−60 dBc(10 MHz,G = 5,VOUT = 1 V p-p, RL = 1 kΩ)

大多数全集成式仪表放大器采用双极性或互补双极性工艺制造,并针对低频应用优化,具有50 Hz或60 Hz下的高CMR性能。然而,用于视频和RF系统中放大高速信号并提供高频噪声信号共模抑制特性的宽带宽仪表放大器的需求正不断增长。
需要用到极高速度、宽带宽的仪表放大器时,一种常见的方法是使用两个高输入阻抗的分立式运算放大器来缓冲并放大第一级的差分输入信号,然后在第二级中将单个放大器配置为差分放大器,以便提供差分至单端转换。该配置通常称为三运放仪表放大器。这种方法需要使用4个相对昂贵的精密匹配电阻,以达到良好的CMR性能。如果匹配有误差,则最终输出也会产生误差。
图1所示电路能够解决这一问题。该电路使用ADA4830-1 集成式高速差动放大器。激光调整薄膜电阻以极高的精度匹配,因此无需使用4个相对昂贵的精密匹配外部电阻。
此外,使用高速双通道ADA4817-2作为输入级放大器,允许复合式仪表放大器提供高达80 MHz的带宽,同时电路总增益为2.5。
采用4 mm × 4 mm LFCSP单封装的双通道ADA4817-2放大器和集成式ADA4830-1差动放大器可极大地减少电路板空间,从而降低大型系统的设计成本。
该电路可在噪声环境中使用,因为ADA4817-2和ADA4830-1均提供低噪声以及高频下出色的CMR性能。
电路描述
该电路基于传统的三运放仪表放大器拓扑,两个运算放大 器用于输入增益级,一个差动放大器用于输出级。该电路 增益为5,带宽为35 MHz
FET放大器输入增益级
ADA4817-2(双通道)FastFET放大器是具有FET输入的单位 增益稳定、超高速电压反馈型放大器。这些放大器采用 ADI公司的专有超快速互补双极性(XFCB)工艺制造,工作 噪声极低,输入阻抗非常高且速度快,适合要求高速和高 源阻抗的应用。
ADA4817-2运算放大器配置为共享RG增益电阻。对于差分 输入,电路增益为1 + 2RF /RG。采用共模输入时,无电流流 过RG增益电阻。因此,该电路在共模输入时用作缓冲器。随后,第二级差动放大器可有效移除共模输入。
ADA4817-2的单位增益带宽积fu等于410 MHz。其闭环带宽 可通过下式近似计算:
f−3 dB = fU/G1
其中,G1为第一级的增益。
对于该电路而言,由于第一级闭环增益为10,因此−3 dB带 宽估算值为41 MHz。该值非常接近35 MHz的测试带宽。
PCB板上的寄生电容和容性负载可能会使第一增益级振 荡。使用低数值的反馈电阻,并使用反馈电容,可缓解这 一问题。
本电路选用了200 Ω的反馈电阻。反馈电容CF 为2 pF,具有 最佳带宽平坦度。
差动放大器和CMR
ADA4830-1是高速差动放大器,具有宽共模电压范围,兼 具高速和精密特性。它提供0.5 V/V的固定增益,−3 dB带宽 为84 MHz。通过片内激光调整电阻,10 MHz时该器件的 CMR典型值为55 dB。
CMR是仪表放大器极为重要的规格参数,主要取决于第二 级差动放大器使用的4个电阻的比率匹配,如图2所示。

通常,最差情况下的CMR由下式给出:=

其中,Kr是以小数表示的单个电阻容差。上述等式表示最 差情况下的CMR为34 dB,其中4个电阻具有相同的标称值 (1%容差)。该电路采用单芯片ADA4830-1差动放大器而非 分立式电阻,放大器片内集成激光调整薄膜电阻,因此具 有出色的CMR性能并节省PCB空间。直流时CMR是65 dB, 10 MHz时CMR是55 dB。
差分和共模电压考虑因素
若要最大化输入电压范围并简化电源要求,则电路第一级 采用±5 V电源,而第二级采用+5 V。最大差分输入范围由 ADA4817-2的输出摆幅决定。采用±5 V电源时,ADA4817-2 输出摆幅为±3.5 V。因此,允许的最大差分输入为±3.5 V/G1, 其中G1表示第一级增益。请注意,需在允许的最大差分输 入和第一级闭环增益之间作出权衡。
下一步,分析共模电压限制。ADA4817-2输入端的共模电 压必须位于−VS 至+VS − 1.8 V之间,即采用±5 V电源时范围 为−5 V至+2.2 V。采用±5 V电源时,ADA4817-2的输出摆幅 限制为±3.5 V(参考ADA4817-2数据手册)。因此,ADA4817-2 的输出摆幅将电路的负输入共模电压限制为−3.5 V,从而复 合电路允许的输入共模范围为−3.5 V至+2.2 V。
若要从该电路获得高性能,必须采用良好的布局、接地和 去耦技术。有关PCB布局详情,请参考 指南MT-031、 指南MT-101,以及"高速印刷电路板布局实用指南" 一文。另外, ADA4817-2数据手册和ADA4830-1数据手册中还提供了布 局指南。
电路性能
测试该复合电路的4个最重要参数:CMR、−3 dB带宽、折 合到输入端的噪声以及谐波失真,测试结果见图3至图6。
图3显示复合电路的CMR为−65 dB(直流),以及−55 dB (10 MHz)。图4显示增益为5时的带宽为35 MHz,输出负载为 100 Ω。图5显示100 kHz时,该复合电路折合到输入的噪声 仅为10 nV/√Hz,并且较高频率下的平带噪声为8 nV/√Hz。 图6显示10 MHz时,电路的THD为60 dBc(VOUT =1 V p-p, RL= 1 kΩ)。






