概览
设计资源
评估硬件
产品型号带"Z"表示符合RoHS标准。评估此电路需要下列选中的电路板
- EVAL-CFTL-6V-PWRZ ($23.01) Wall Power Supply for Eval Board
- EVAL-CN0241-SDPZ ($79.98) High-Side Current Sensing with Input Overvoltage Protection
- EVAL-SDP-CB1Z ($134.00) EVAL Control Board
优势和特点
- 在电压保护范围内输入为+/- 32 V
- 采用5 V单电源供电
- 高端检测抑制接地噪声
- 低功耗、单向电流监控系统
参考资料
-
MT-101:去耦技术2013/11/5PDF954 kB
-
MT-035:运算放大器输入、输出、单电源和轨到轨问题2013/11/5PDF115 kB
-
MT-068:差动放大器和电流检测放大器2013/3/27PDF329 kB
-
MT-036:运算放大器输出相位反转和输入过压保护2013/3/27PDF1006 kB
-
MT-031: Grounding Data Converters and Solving the Mystery of "AGND" and "DGND"2009/3/20PDF144 kB
-
CN0241: 具有输入过压保护的高端电流检测2014/11/4PDF354 kB
电路功能与优势
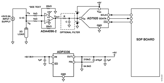
发生瞬变后,或者连接、断开或关断监控电路时,高端电流监控器可能遇到过压情况。图1所示电路使用具有过压保护功能、作为差动放大器连接的 ADA4096-2运算放大器来监控高端电流。ADA4096-2具有输入过压保护功能,对于高于或低于供电轨的电压32 V以内的范围,不会发生反相或闩锁。
该电路采用可调低压差500 mA线性稳压器 ADP3336供电,如果需要,后者还可用于为系统其他器件供电。当设置为5 V输出时,输入电压范围为5.2 V至12 V。为了省电,可通过移除ADP3336电源来关断电流检测电路,而电源(例如太阳能电池板)仍可工作。

这样电压将施加于未上电的ADA4096-2输入端;但是,对于高出电源轨32 V以内的输入电压,不会发生锁存或损坏。如需较低的吞吐速率,AD7920也可在样本间休眠。AD7920在休眠时的最大功耗为5 ¬W,上电时为15 mW。在工作条件下,ADA4096-2仅需120 μA。工作电压为5 V时,功耗仅为0.6 mW。在关断模式下,ADP3336仅消耗1 μA。
电路描述
该电路是经典的高端电流检测电路拓扑结构,采用单个检测电阻。其他四个电阻(双通道1 kΩ/20 kΩ分压器)处于薄膜网络内(以实现比率匹配),用于设置差动放大器增益。这将放大检测电阻上产生的两个电压间的差异,并抑制共模电压:
VOUT = (VA – VB) (20 kΩ/1 kΩ)
图2显示了 ADA4096-2的原理示意图。输入级包含两个并行的差分对(Q1至Q4和Q5至Q8)。随着输入共模电压接近Vcc-1.5 V,Q1至Q4在I1到达最低顺从电压时关断。相反,随着输入共模电压接近VEE+ 1.5 V,Q5至Q8在I2到达最低顺从电压时关断。此拓扑结构可实现最大输入动态范围,因为放大器在供电轨外的200 mV下(室温)仍可处理输入。

与任何轨到轨输入放大器一样,两个输入对之间的VOS失配决定放大器的CMRR。如果输入共模电压范围保持在各供电轨1.5 V以内,输入对之间的跃迁便可避免,从而将CMRR改进约10 dB。
ADA4096-2输入可保护器件不受最高超出各供电轨32 V的输入电压偏移的影响。此特性对存在电源时序控制问题的应用特别重要,该问题可导致信号源在施加放大器电源之前活动。
图3显示通过低RDSON内部串联FET(绿色曲线)提供ADA4096-2的输入电流限制能力,并与使用5 kΩ外部串联电阻和无保护的运算放大器(红色曲线)相比较。
图3是 ADA4096-2采用单位增益缓冲器配置时的情况,其中将电源连接至GND(或±15 V)并对正输入扫描,直至输入超过电源达32 V。一般而言,输入电流在正过压条件期间限于1 mA,在负欠压条件期间限于200 µA。例如,在20 V过压条件下,ADA4096-2输入电流限于1 mA,从而提供等效于串联20 kΩ电阻的电流限制。
图3还显示,无论是否为放大器供电,电流限制电路均有效。
请注意,图3仅代表异常条件下的输入保护。正确的放大器工作输入电压范围(IVR)见 ADA4096-2数据手册的表2至表4。

AD7920是一款12位、高速、低功耗逐次逼近型ADC,采用2.35 V至5.25 V单电源供电,最高吞吐量可达250 kSPS。该器件内置一个低噪声、宽带宽采样保持放大器,可处理13 MHz以上的输入频率。
转换过程和数据采集过程通过CS和串行时钟SCLK进行控制,从而为器件与微处理器或DSP接口创造了条件。输入信号在CS的下降沿进行采样,而转换同时在此处启动。该器件无流水线延迟。
AD7920采用先进的设计技术,可在下述高吞吐速率的情况下实现极低的功耗,若要进入关断模式,必须在SCLK的第2个下降沿之后、第10个下降沿之前的任意时间将CS变为高电平,以中断转换过程。一旦CS在SCLK的此窗口内变为高电平,器件即进入关断模式,CS下降沿所启动的转换终止,SDATA返回三态。如果CS在第2个SCLK下降沿之前变为高电平,则器件仍将处于正常模式,不会关断。这可以避免CS线上的毛刺引起意外关断。
若要退出这种工作模式并使AD7920再次上电,需要执行一次伪转换。在CS的下降沿,器件开始上电,并且只要CS处于低电平便继续上电,直到第10个SCLK的下降沿之后。经过16个SCLK后,器件完全上电,下一次转换将产生有效数据。
如果CS在第10个SCLK下降沿之前变为高电平,则AD7920再次返回关断模式。这可以避免CS线上的毛刺引起意外上电,或者CS位于低电平时8个SCLK周期意外爆发。虽然器件可以在CS的下降沿开始上电,但只要不超过第10个SCLK下降沿,便会在CS的上升沿再次关断。
有关时序的详情请参见 AD7920数据手册。
测试结果
衡量该电路性能的一个重要指标是最终输出电压测量结果中的噪声量。
图4显示了10,000个测量样本的直方图。该数据是利用连接到 EVAL-SDP-CB1Z系统演示平台(SDP-B)评估板的CN-0241评估板获得的。设置详情参见本电路笔记的“电路评估与测试”部分。
电源设置为3.0 V,不关闭LDO的输出,在250 kSPS的最大速率下采集10,000个数据样本。图4显示了采集结果。峰峰值噪声约为2 LSB,对应于大约0.3 LSB rms。

接着在软件中将连接至ADP3336的SD关断引脚置位低电平,从而关闭LDO输出。约1分钟后,再将ADP3336的关断引脚置位高电平,重新开启输出,并采集相同数量的数据样本。图5显示了采集结果。
图5显示,输入处于高电平时,ADA4096-2的输出在关断期间并未闩锁。

有关本电路笔记的完整设计支持包,请参阅 www.analog.com/CN0241-DesignSupport.
常见变化
经验证,该电路能够稳定地工作,并具有良好的精度。该板同时兼容系统演示平台SDP-S控制板(EVAL-SDP-CS1Z)。
图1所示电路稍作更改,便可针对最高达+30 V的输入电源电压监控电流。ADA4096-2的+V引脚并未连接到ADP3336的+5 V,而是直接连接到受监控的输入电源。在这种配置中, ADA4096-2直接采用输入电源供电。
电路评估与测试
本电路使用EVAL-CN0241-SDPZ电路板和 EVAL-SDP-CB1Z 系统演示平台SDP-B控制器板。这两片板具有120引脚的对接连接器,可以快速完成设置并评估电路性能。EVAL-CN0241-SDPZ板包含要评估的电路,如本笔记所述。SDP-B控制器板与CN0241评估软件一起使用,可从 EVAL-CN0241-SDPZ电路板获取数据。
设备要求
- 带USB端口的Windows® XP、Windows Vista®(32位)或Windows® 7(32位)PC
- EVAL-CN0241-SDPZ电路评估板
- EVAL-SDP-CB1Z SDP-B控制器板
- CN0241 SDP评估软件
- 能够驱动6 V/1 A的直流电源
- 能够驱动5 V/2.5 A的直流电源
- 2 Ω/12 W负载电阻
开始使用
将CN0241评估软件光盘放进PC的光盘驱动器,加载评估软件。打开“我的电脑”,找到包含评估软件的驱动器。
功能框图
电路框图参见本电路笔记的图1,电路原理图参见“EVAL-CN0241-SDPZ-SCH-RevA.pdf”文件。此文件位于 CN0241设计支持包中。
设置
将EVAL-CN0241-SDPZ电路板上的120引脚连接器连接到EVAL-SDP-CB1Z控制器板(SDP-B) 上的CON A连接器。使用尼龙五金配件,通过120引脚连接器两端的孔牢牢固定这两片板。在断电情况下,将一个6 V电源连接到电路板上的+6 V和GND引脚。如果有6 V壁式电源适配器,可将其连接到板上的管式连接器,代替6 V电源。SDP-B板附带的USB电缆连接到PC上的USB端口。此时请勿将该USB电缆连接到SDP-B板上的微型USB连接器。将5 V/2.5 A直流电源连接到EVAL-CN0241-SDPZ板J1上+VIN和GND。将2 ¬/12 W负载电阻连接到EVAL-CN0241-SDPZ板上的LOAD和GND。
当准备好采集数据时,开启5 V/2.5 A直流电源。对电压输出做出相应调节,以输出想要测量的电流量。
测试
为连接到EVAL-CN0241-SDPZ电路板的+6 V电源(或“壁式电源适配器”)通电。启动评估软件,并通过USB电缆将PC连接到SDP-B板上的微型USB连接器。
一旦USB通信建立,就可以使用SDP-B板来发送、接收、捕捉来自EVAL-CN0241-SDPZ板的串行数据。
当准备好采集数据时,开启5 V/2.5 A直流电源。对电压输出做出相应调节,以输出想要测量的电流量。
图6显示了CN0241 SDP评估软件界面的屏幕截图,图7显示了EVAL-CN0241-SDPZ评估板的屏幕截图。有关SDP-B板的信息,请参阅SDP-B用户指南。


