MX7828

最后购买期限

CMOS、高速、8位ADC,带有4或8通道多路复用器

产品技术资料帮助

ADI公司所提供的资料均视为准确、可靠。但本公司不为用户在应用过程中侵犯任何专利权或第三方权利承担任何责任。技术指标的修改不再另行通知。本公司既没有含蓄的允许,也不允许借用ADI公司的专利或专利权的名义。本文出现的商标和注册商标所有权分别属于相应的公司。

Viewing:

概述

  • 单芯片数据采集系统
  • 四个或八个模拟输入通道
  • 每通道转换时间为2.5μs
  • 内部2.5V基准电压源(仅MAX154/MAX158)
  • 内置采样/保持功能
  • ½ LSB误差规格
  • +5V单电源供电
  • 无需外部时钟
  • 节省空间的新SSOP封装

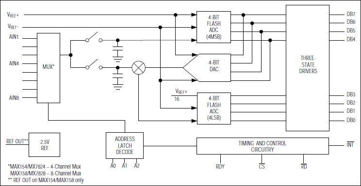
MAX154/MAX158和MX7824/MX7828均为高速、多通道模数转换器(ADC)。MAX154和MX7824有四个模拟输入通道,而MAX158和MX7828有八个通道。所有器件的转换时间均为2.5μs。MAX154/MAX158还具有2.5V片内基准电压源,构成了完整的高速数据采集系统。

所有四个转换器都内置采样/保持功能,当存在许多输入信号时无需进行外部采样/保持。模拟输入范围为0V至+5V,尽管ADC采用+5V单电源供电。

ADC无需外部逻辑即可显示为存储器位置或I/O端口,从而简化了微处理器接口。数据输出使用锁存三态缓冲电路,以便直接连接到微处理器数据总线或系统输入端口。

MX7824和MX7828与ADI的AD7824和AD7828引脚兼容。具有内部基准电压源的MAX154和MAX158也与这些产品兼容。

 

应用

  • 音频仪器仪表
  • 数字信号处理
  • 高速数据采集
  • 高速伺服控制
  • 电信

MX7828
CMOS、高速、8位ADC,带有4或8通道多路复用器
MX7824、MX7828:功能框图
添加至 myAnalog

将产品添加到myAnalog 的现有项目或新项目中(接收通知)。

创建新项目
提问

参考资料

了解更多
添加至 myAnalog

Add media to the Resources section of myAnalog, to an existing project or to a new project.

创建新项目

软件资源

找不到您所需的软件或驱动?

申请驱动/软件

硬件生态系统

部分模型 产品周期 描述
模数转换器(ADC) 8
MAX154 量产 具有多路复用器和基准电压源的CMOS高速8位ADC
MAX158 量产 CMOS、高速、8位ADC,带有多路复用器及电压基准
MX7576 最后购买期限 CMOS、微处理器接口兼容、5µs/10µs、8位ADC
ADC0820 量产 CMOS、高速、8位A/D转换器,带有采样/保持功能
MAX160 量产 CMOS、微处理器接口兼容、4µs、8位ADC
MAX152 量产 3V、8位ADC,带有1µA关断模式
MAX117 量产 +3V、400ksps、4/8通道、8位ADC,带有1µA关断模式
MAX156 量产 具有同步采样/保持和基准电压源的高速、8通道、8位ADC
Modal heading
添加至 myAnalog

将产品添加到myAnalog 的现有项目或新项目中(接收通知)。

创建新项目

最新评论

需要发起讨论吗? 没有关于 MX7828的相关讨论?是否需要发起讨论?

在EngineerZone®上发起讨论

近期浏览