MAX9892

量产

具有旁路模式的杂音抑制器

业内最新推出的小尺寸、杂音抑制IC,可理想用于耳机和线出电路

产品技术资料帮助

ADI公司所提供的资料均视为准确、可靠。但本公司不为用户在应用过程中侵犯任何专利权或第三方权利承担任何责任。技术指标的修改不再另行通知。本公司既没有含蓄的允许,也不允许借用ADI公司的专利或专利权的名义。本文出现的商标和注册商标所有权分别属于相应的公司。

Viewing:

概述

  • 无失真、咔嗒声-怦然声抑制
  • 电源电流小于1µA
  • 1.7V至3.6V单电源工作
  • 微型封装
    • 6焊球UCSP (1mm x 1.52mm x 0.6mm)封装
    • 6引脚µDFN (2mm x 2mm x 0.75mm)封装

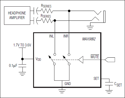
MAX9892为音频咔嗒声和怦然声抑制器,用于便携式多媒体设备。工作于1.7V至3.6V电源,MAX9892连接至现有系统放大器的输出,并在上电和关断过程中提供对地的低阻通路。输入INL和INR接受从VDD至5.5V - VDD的电压摆幅。更多信息,参考完整数据资料中的设置电源电压部分。在上电和断电过程中瞬变电压被旁路至地,能够消除可闻咔嗒声和怦然声。

MAX9892具有两个低阻模拟开关,开关可由/MUTE控制进行开启或关断。正常工作时,开关打开,对输出信号没有影响。在放大器的启动和关断时,启动MAX9892将输出短路至地,从而抑制咔嗒声和怦然声,避免从耳机拉电流。

MAX9892采用6焊球UCSP (1mm x 1.52mm x 0.6mm)或6引脚µDFN (2mm x 2mm x 0.75mm)封装。MAX9892工作在-40°C至+85°C温度范围。

应用

  • 移动互联网设备
  • 移动电话
  • 笔记本电脑
  • 便携式游戏机控制台
  • 便携式媒体播放器
  • 智能电话

MAX9892
具有旁路模式的杂音抑制器
MAX9892:典型工作电路
添加至 myAnalog

将产品添加到myAnalog 的现有项目或新项目中(接收通知)。

创建新项目
提问

参考资料

了解更多
添加至 myAnalog

Add media to the Resources section of myAnalog, to an existing project or to a new project.

创建新项目

软件资源

找不到您所需的软件或驱动?

申请驱动/软件

评估套件

MAX9892EVKIT

MAX9892评估板

特性和优点

  • 2.7V至5.5V单电源供电(板上耳机放大器)
  • 1.7V至5.5V直流电源供电(外部耳机放大器)
  • 经验证的音频PCB布局
  • 板上MAX4338耳机放大器
  • RCA音频输入插头
  • 耳机输出插头
  • 用于音频输入和输出信号的PCB焊盘
  • 评估6焊球UCSP™ (2 x 3阵列)封装的MAX9892ERT+
  • 无铅(Pb)并符合RoHS标准
  • 经过完全安装和测试

产品详情

MAX9892评估板(EV kit)是经过安装和测试的PCB,用于评估MAX9892 IC。MAX9892是一款音频咔嗒声和噼噗声抑制器IC。评估板电路包含MAX4338耳机放大器、两个RCA音频输入插孔和一个耳机插孔,用于演示MAX9892性能。评估板工作于2.7V至5.5V直流电源电压。

MAX9892评估板还能消除连接至评估板的外部耳机放大器的咔嗒声和噼噗声。使用外部耳机放大器时,MAX9892评估板可以工作在1.7V至5.5V较低的直流输入电压范围。

应用

  • 移动互联网设备
  • 移动电话
  • 笔记本电脑
  • 便携式游戏机控制台
  • 便携式媒体播放器
  • 智能电话

MAX9892EVKIT
MAX9892评估板

最新评论

需要发起讨论吗? 没有关于 MAX9892的相关讨论?是否需要发起讨论?

在EngineerZone®上发起讨论

近期浏览