MAX9508

过期

视频滤波放大器,提供SmartSleep,支持双向视频

具有SmartSleep™的视频滤波放大器,支持双向视频

产品技术资料帮助

ADI公司所提供的资料均视为准确、可靠。但本公司不为用户在应用过程中侵犯任何专利权或第三方权利承担任何责任。技术指标的修改不再另行通知。本公司既没有含蓄的允许,也不允许借用ADI公司的专利或专利权的名义。本文出现的商标和注册商标所有权分别属于相应的公司。

Viewing:

概述

  • SmartSleep技术通过检测输入信号和输出负载的状态降低功耗
  • 3路标准清晰度视频重建滤波器,具有6.75MHz通频带
  • 输入:复合电视信号、灰度和色度信号
  • 输出:灰度、色度和两路复合电视信号
  • 支持双向复合视频信号
  • 每个输出端可驱动2路视频负载(直流耦合)
  • 工作在2.7V至3.6V单电源

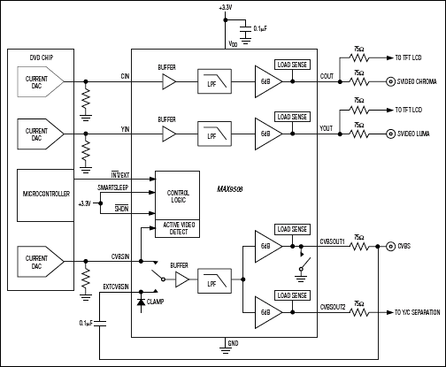
具备SmartSleep技术和支持双向视频的滤波器MAX9508可理想用于机顶盒(STB)、便携式DVD播放器和便携式媒体播放器(PMP)。其输入可直接连接至数/模转换器(DAC)的输出,重建滤波器能够滤除6.75MHz以上的高频信号。放大器具备6dB增益,输出端可直流耦合驱动两路视频的等效负载:75Ω,或交流耦合驱动一路150Ω负载。

SmartSleep电路根据是否存在输入信号和输出负载来智能管理工作电流,降低功耗。当MAX9508没有检测到输入视频的同步信号时,电源电流降至7µA;如果只有一路有效视频信号输入且其带有负载,器件将仅仅使能该路视频放大器。如果始终存在负载,则该路视频放大器将一直保持使能;如果负载断开,视频放大器将被关闭。

MAX9508包含3路重建滤波器、4路视频放大器和位于两路CVBS输出端之一的一个下拉开关。MAX9508在CVBS连接端能够控制双向视频信号,不需要分离开关或继电器。这一特性在便携式DVD播放器中特别有用,这些设备经常使用同一个CVBS连接器驱动复合视频信号输出,接收外部视频信号输入,在LCD屏上显示。

MAX9508采用2.7V至3.6V单电源供电,采用小尺寸、16引脚TQFN封装(3mm x 3mm)。器件工作在-40°C至+125°C汽车级温度范围。

应用

  • 便携式应用
  • 便携式DVD播放器
  • 便携式媒体播放器(PMP)
  • 便携式机顶盒/个人录像机(PVR)
  • 机顶盒(STB)

MAX9508
视频滤波放大器,提供SmartSleep,支持双向视频
MAX9508:典型应用电路
添加至 myAnalog

将产品添加到myAnalog 的现有项目或新项目中(接收通知)。

创建新项目
提问

参考资料

了解更多
添加至 myAnalog

Add media to the Resources section of myAnalog, to an existing project or to a new project.

创建新项目

软件资源

找不到您所需的软件或驱动?

申请驱动/软件

最新评论

需要发起讨论吗? 没有关于 MAX9508的相关讨论?是否需要发起讨论?

在EngineerZone®上发起讨论

近期浏览