MAX5811

量产

10位、低功耗、2线接口、串行电压输出DAC

超低功耗、微型SOT23、I²C接口的10位和12位DAC

产品技术资料帮助

ADI公司所提供的资料均视为准确、可靠。但本公司不为用户在应用过程中侵犯任何专利权或第三方权利承担任何责任。技术指标的修改不再另行通知。本公司既没有含蓄的允许,也不允许借用ADI公司的专利或专利权的名义。本文出现的商标和注册商标所有权分别属于相应的公司。

Viewing:

概述

  • 超低功耗
    • 当VDD = 3.6V 100µA
    • 当VDD = 5.5V 130µA
  • 300nA的低功耗关断模式
  • 2.7V至5.5V的单电源工作
  • 400kHz兼容I²C的快速2线串行接口
  • 施密特触发器输入直接接口光电耦合器
  • 满摆幅输出缓冲放大器
  • 软件选择的三种关断阻抗
    • 100kΩ, 1kΩ和高阻抗
  • 数据回读模式用于检验总线和数据
  • 上电复位清零
  • 微型6引脚SOT23封装

MAX5811为单路、10位电压输出数模转换(DAC)器,具有兼容I²C的2线接口,工作时钟频率可达400kHz。该器件工作于2.7V至5.5V单电源,在VDD = 3.6V时,仅消耗100µA的电源电流。低功耗关断模式将电源电流消耗降低至1µA以下。MAX5811具有软件选择的三种关断阻抗:100kΩ, 1kΩ和高阻抗。其它特性包括内部精密满摆幅输出缓冲器和上电复位(POR)电路,该电路使DAC上电时处于100kΩ的关断模式。

MAX5811具有双缓冲兼容I²C的2线串行接口,使得多个器件可以共用一条总线。所有逻辑输入兼容CMOS逻辑,且为施密特触发器缓冲输入,允许直接连接光电或变压器隔离接口。MAX5811为了尽可能减小噪声馈入IC,在检测到地址不匹配时,将暂时断开余下的时钟(SCL)信号。MAX5811满足扩展级温度范围(-40°C至+85°C),提供节省空间的6引脚SOT23封装。关于12位型号,请参考MAX5812的数据资料。

应用

  • 电池供电应用
  • 数字增益与失调控制
  • 低成本仪表
  • 可编程衰减器
  • 可编程电压及电流源
  • VCO/变容二极管控制

MAX5811
10位、低功耗、2线接口、串行电压输出DAC
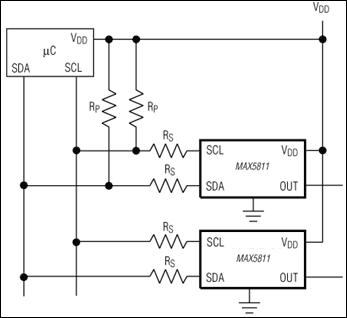
MAX5811:典型工作电路
添加至 myAnalog

将产品添加到myAnalog 的现有项目或新项目中(接收通知)。

创建新项目
提问

参考资料

了解更多
添加至 myAnalog

Add media to the Resources section of myAnalog, to an existing project or to a new project.

创建新项目

软件资源

找不到您所需的软件或驱动?

申请驱动/软件

硬件生态系统

部分模型 产品周期 描述
数模转换器(DAC) 2
MAX5711 量产 10位、低功耗、满摆幅电压输出、串行DAC,SOT23封装
MAX5712 量产 12位、低功耗、满摆幅电压输出、串行DAC,SOT23封装
Modal heading
添加至 myAnalog

将产品添加到myAnalog 的现有项目或新项目中(接收通知)。

创建新项目

最新评论

需要发起讨论吗? 没有关于 MAX5811的相关讨论?是否需要发起讨论?

在EngineerZone®上发起讨论

近期浏览