MAX5051

过期

可并联、钳位双开关电源控制器IC

可并联、带钳位、双开关电源控制器IC,用于高效供电

产品技术资料帮助

ADI公司所提供的资料均视为准确、可靠。但本公司不为用户在应用过程中侵犯任何专利权或第三方权利承担任何责任。技术指标的修改不再另行通知。本公司既没有含蓄的允许,也不允许借用ADI公司的专利或专利权的名义。本文出现的商标和注册商标所有权分别属于相应的公司。

Viewing:

概述

  • 宽输入电压范围:11V至76V
  • 电压模式控制,具有输入电压前馈
  • 纹波定相并联拓扑实现高电流/功率输出
  • 集成的2A高侧和低侧MOSFET驱动器
  • SYNCIN和SYNCOUT引脚实现180°反相工作
  • 可编程掉电和自举UVLO
  • 高侧驱动器自举电容预充电驱动器
  • 低限流门限提高效率
  • 可编程开关频率
  • 基准电压软启动避免启动时产生过冲
  • 同步启动多个并联主侧电路
  • 可编程的限流故障积分保护
  • 提供超前PWM信号,驱动副边同步整流器
  • 超前驱动器可驱动高速光耦或脉冲变压器
  • 宽工作温度范围:-40°C至+125°C
  • 热增强型28引脚TSSOP封装

MAX5051是一款钳位式、双开关电源控制器IC。这款器件可工作于正激或反激结构,输入电压范围11V至76V。它针对各种可能的故障提供全面的保护机制,实现极高可靠性的电源。当与副边同步整流电路配合工作时,电源效率可很容易地达到92% (+3.3V输出电源,工作于48V总线)。集成的高侧和低侧栅极驱动器可为两个外部N沟道MOSFET提供峰值2A以上的栅极驱动电流。低启动电流降低了启动电阻上的功率损耗。带有前馈的电压模式控制方案可提供优异的线路抑制,同时又避免了传统的电流模式控制方案的缺陷。

MAX5051电源控制器可以在主侧或者副侧并联工作,必要时可用来设计可裁减电源系统。当主侧并联工作时,通过专用引脚可同时唤醒或关断所有并联单元,以防在启动或故障情况下发生电流失衡。MAX5051可产生一路超前信号用于驱动副边的同步MOSFET。通过特有的主侧同步输入/输出引脚,可使两个主侧电路相差180°反相工作,增加输出功率并降低输入纹波电流。

MAX5051采用28引脚TSSOP-EP封装,工作于-40°C至+125°C宽温范围。

注意:MAX5051是一颗高电压器件,使用时应谨慎行事。

应用

  • 48V和12V服务器电源
  • 48V电源模块
  • 高效、隔离电信/数据通信电源
  • 工业电源

MAX5051
可并联、钳位双开关电源控制器IC
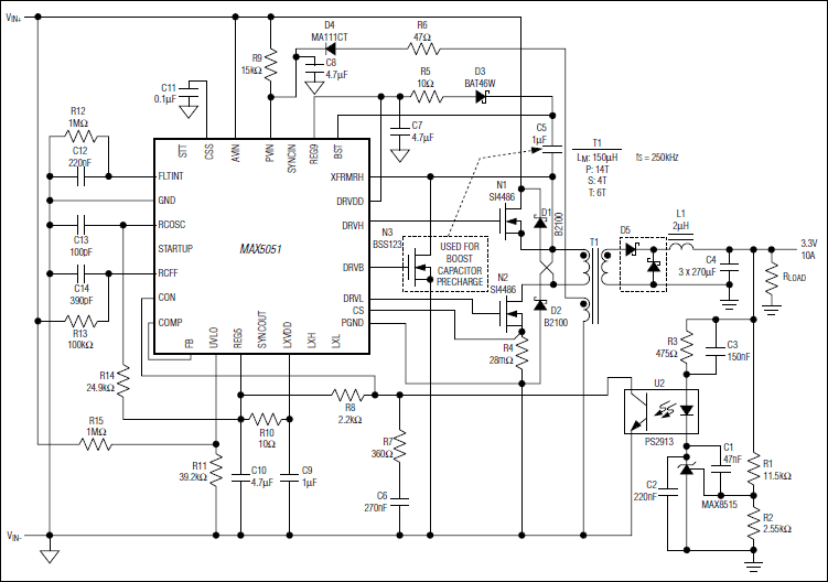
MAX5051:典型应用电路
添加至 myAnalog

将产品添加到myAnalog 的现有项目或新项目中(接收通知)。

创建新项目
提问

参考资料

了解更多
添加至 myAnalog

Add media to the Resources section of myAnalog, to an existing project or to a new project.

创建新项目

软件资源

找不到您所需的软件或驱动?

申请驱动/软件

最新评论

需要发起讨论吗? 没有关于 MAX5051的相关讨论?是否需要发起讨论?

在EngineerZone®上发起讨论

近期浏览