MAX4905

过期

低RON、双路SPST/单路SPDT、无喀嗒声切换开关,可处理负信号

产品技术资料帮助

ADI公司所提供的资料均视为准确、可靠。但本公司不为用户在应用过程中侵犯任何专利权或第三方权利承担任何责任。技术指标的修改不再另行通知。本公司既没有含蓄的允许,也不允许借用ADI公司的专利或专利权的名义。本文出现的商标和注册商标所有权分别属于相应的公司。

Viewing:

概述

  • 低至VCC - 5.5V的信号无失真通过
  • 比较器用于耳机或静音检测(MAX4905)
  • 内置并联电阻,实现无杂音切换(MAX4902/MAX4904/MAX4905)
  • 0.6Ω (典型值)低导通电阻(RON)
  • 0.25Ω导通电阻平坦度
  • +1.8V至+5.5V电源电压
  • 0.04% THD
  • MAX4901–MAX4905开关具有负信号处理能力,允许低于地电位的信号通过开关,且不会产生失真。MAX4901/MAX4902是双路SPST (单刀/单掷)开关,而MAX4903/MAX4904/MAX4905则是单路SPDT (单刀/双掷)结构。这些模拟开关工作在+1.8V至+5.5V单电源下,具有0.6Ω的低导通电阻,使其尤其适合切换音频信号。

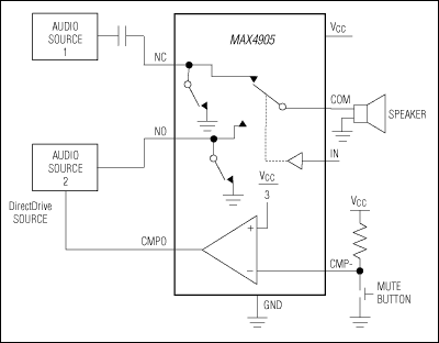
    MAX4905包括一个比较器,用于耳机检测或静音/发送按键功能。MAX4902/MAX4904/MAX4905具有内置并联电阻,可自动对任何NO_及NC连接点上的电容放电。这样在预先充电的连接点之间切换音频信号时可降低杂音。先断后合特性和自动放电也有助于降低噼啪声。

    这些SPST和SPDT开关采用节省空间的8引脚TDFN和9焊球UCSP™封装,工作在-40°C至+85°C扩展级温度范围内。

    应用

    • 蜂窝电话
    • MP3播放器
    • 笔记本电脑
    • PDA和手持设备

    MAX4905
    低RON、双路SPST/单路SPDT、无喀嗒声切换开关,可处理负信号
    MAX4901、MAX4902、MAX4903、MAX4904、MAX4905:典型工作电路
    添加至 myAnalog

    将产品添加到myAnalog 的现有项目或新项目中(接收通知)。

    创建新项目
    提问

    参考资料

    了解更多
    添加至 myAnalog

    Add media to the Resources section of myAnalog, to an existing project or to a new project.

    创建新项目

    软件资源

    找不到您所需的软件或驱动?

    申请驱动/软件

    硬件生态系统

    部分模型 产品周期 描述
    模拟开关与多路复用器 4
    MAX4762 量产 低电压、双路SPDT音频开关,无喀嗒声,可处理负信号
    MAX4763 过期 低电压、双路SPDT音频开关,无喀嗒声,可处理负信号
    MAX4764 量产 低电压、双路SPDT音频开关,无喀嗒声,可处理负信号
    MAX4765 过期 低电压、双路SPDT音频开关,无喀嗒声,可处理负信号
    Modal heading
    添加至 myAnalog

    将产品添加到myAnalog 的现有项目或新项目中(接收通知)。

    创建新项目

    最新评论

    需要发起讨论吗? 没有关于 MAX4905的相关讨论?是否需要发起讨论?

    在EngineerZone®上发起讨论

    近期浏览