MAX4764
量产低电压、双路SPDT音频开关,无喀嗒声,可处理负信号
- 产品模型
- 4
Viewing:
概述
- 低至VCC - 5.5V的负信号无失真通过
- 用于耳机或静音检测的比较器(MAX4763/MAX4765)
- 内置并联电阻降低嘀哒声(MAX4764/MAX4764A/MAX4765)
- 低导通电阻(RON)
- +2.7V电源下0.6Ω
- 0.25Ω导通电阻平坦度
- 0.05Ω导通电阻匹配
- +1.8V至+5.5V电源电压
- -70dB串扰(100kHz)
- -65dB断开隔离度(100kHz)
- 0.01%的总谐波失真
- 采用µMAX、TDFN、薄型QFN或UCSP封装
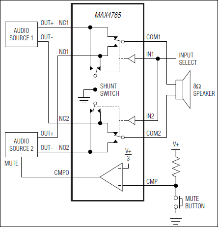
MAX4762–MAX4765/MAX4764A/MAX4765双路SPDT (单刀/单掷)开关具有负信号能力,允许低于地电位的信号通过,且无失真。这些模拟开关工作在+1.8V至+5.5V单电源下,具有0.6Ω的低导通电阻,使它们尤其适合于切换音频信号应用。
MAX4763/MAX4765包括一个比较器,用于耳机检测,或静音/传送按键功能。MAX4764/MAX4764A/MAX4765内置并联开关,以自动对任何NO及NC接点上的电容放电。这样降低了在预充电点间转换音频信号时的嘀哒声。
这些SPDT开关采用节省空间的µMAX®、TDFN、薄型QFN或UCSP™封装,工作在-40°C至+85°C的扩展级温度范围内。
应用
- 蜂窝电话
- MP3播放器
- 笔记本电脑
- PDA及其它手持设备
参考资料
数据手册 2
可靠性数据 1
ADI 始终高度重视提供符合最高质量和可靠性水平的产品。我们通过将质量和可靠性检查纳入产品和工艺设计的各个范围以及制造过程来实现这一目标。出货产品的“零缺陷”始终是我们的目标。查看我们的质量和可靠性计划和认证以了解更多信息。
| 产品型号 | 引脚/封装图-中文版 | 文档 | CAD 符号,脚注和 3D模型 |
|---|---|---|---|
| MAX4764ETB+ | Thin Dual Flatpack No Leads, Exposed Pad | ||
| MAX4764ETB+T | Thin Dual Flatpack No Leads, Exposed Pad | ||
| MAX4764EUB+ | MINI_SO | ||
| MAX4764EUB+T | MINI_SO |
| 产品型号 | 产品生命周期 | PCN |
|---|---|---|
|
8月 2, 2025 - 2505 PIN/ERRATA |
||
| MAX4764ETB+ | 量产 | |
|
6月 20, 2016 - 1612 ASSEMBLY |
||
| MAX4764ETB+ | 量产 | |
| MAX4764ETB+T | 量产 | |
|
1月 9, 2015 - 1481 WAFER FAB |
||
| MAX4764ETB+ | 量产 | |
| MAX4764EUB+ | 量产 | |
| MAX4764EUB+T | 量产 | |
|
3月 28, 2018 - 1722G-1 ASSEMBLY |
||
| MAX4764EUB+ | 量产 | |
| MAX4764EUB+T | 量产 | |
这是最新版本的数据手册
软件资源
找不到您所需的软件或驱动?
申请驱动/软件最新评论
需要发起讨论吗? 没有关于 MAX4764的相关讨论?是否需要发起讨论?
在EngineerZone®上发起讨论