MAX4890

量产

10/100/1000 Base-T以太网LAN开关

产品技术资料帮助

ADI公司所提供的资料均视为准确、可靠。但本公司不为用户在应用过程中侵犯任何专利权或第三方权利承担任何责任。技术指标的修改不再另行通知。本公司既没有含蓄的允许,也不允许借用ADI公司的专利或专利权的名义。本文出现的商标和注册商标所有权分别属于相应的公司。

Viewing:

概述

  • 单+3.0V至+3.6V电源供电
  • 低导通电阻(RON):4Ω (典型值),6.5Ω (最大值)
  • 极低的导通电容(CON):6.5pF (典型值)
  • 小于200ps的位间斜移
  • -3dB带宽:1GHz
  • 引脚输出为变压器和PHY接口进行了优化
  • 内置可将指示信号切换至坞站的LED开关
  • 低至450µA (最大值)的静态电流
  • 双向8至16复用器/解复用器
  • 节省空间的封装
    • 32引脚、5mm x 5mm TQFN封装
    • 36引脚、6mm x 6mm TQFN封装

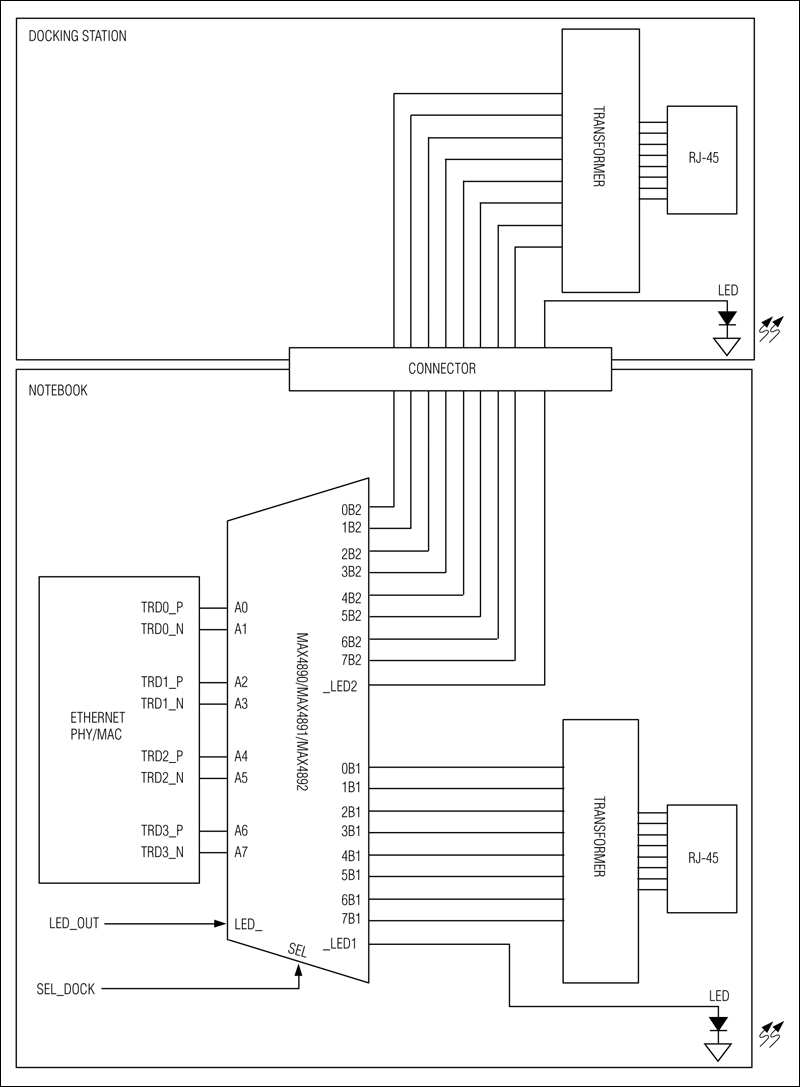
MAX4890/MAX4891/MAX4892高速模拟开关可满足10/100/1000 Base-T应用需求。这些器件可用于两个接口变压器与单个10/100/1000 Base-T以太网PHY之间的信号切换,从而简化坞站设计,降低制造成本。MAX4890/MAX4891/MAX4892也可在板级冗余应用中用于公共接口变压器与两块电路板之间的信号切换。

MAX4890/MAX4891/MAX4892开关具有极低的电容和导通电阻,符合以太网插损和回损规范。MAX4891/MAX4892分别内置了一个和三个LED开关。

MAX4890/MAX4891/MAX4892可提供节省空间的32和36引脚TQFN封装,极大减小了所需PCB面积。这些器件工作在-40°C至+85°C的温度范围。

应用

  • 板级冗余保护
  • 笔记本电脑和坞站
  • 具有以太网接口的服务器和路由器
  • SONET/SDH信号路由
  • T3/E3冗余保护
  • 视频路由与切换系统

MAX4890
10/100/1000 Base-T以太网LAN开关
MAX4890、MAX4891、MAX4892:典型工作电路
添加至 myAnalog

将产品添加到myAnalog 的现有项目或新项目中(接收通知)。

创建新项目
提问

参考资料

了解更多
添加至 myAnalog

Add media to the Resources section of myAnalog, to an existing project or to a new project.

创建新项目

软件资源

找不到您所需的软件或驱动?

申请驱动/软件

工具及仿真模型

最新评论

需要发起讨论吗? 没有关于 MAX4890的相关讨论?是否需要发起讨论?

在EngineerZone®上发起讨论

近期浏览