MAX4887

最后购买期限

三通道视频开关

完备的VGA开关降低系统设计的复杂性,节省系统成本,简化视频切换应用的模拟RGB接口

产品技术资料帮助

ADI公司所提供的资料均视为准确、可靠。但本公司不为用户在应用过程中侵犯任何专利权或第三方权利承担任何责任。技术指标的修改不再另行通知。本公司既没有含蓄的允许,也不允许借用ADI公司的专利或专利权的名义。本文出现的商标和注册商标所有权分别属于相应的公司。

Viewing:

概述

  • +3V/+5V单电源供电
  • 低RON
    • 5Ω (V+ = 5V)
  • 低10pF (典型) CON
  • 全局使能输入控制开关
  • 先断后合开关
  • I/O具有±8kV HBM ESD保护
  • 电源电流小于1mA (电荷泵使能)
  • 小于3µA的待机模式
  • 电荷泵噪声低于1.5mVP-P
  • 直通引脚排列简化电路板布局
  • 节省空间的、无铅(3mm x 3mm) 16引脚TQFN封装

MAX4887三通道、高频开关是专为笔记本和监视器设计的,可以将一路驱动器输出的RGB信号切换到两路负载中的一路(1:2)或将两路信号源之一切换到一路负载。MAX4887高性能开关采用n沟道架构,低噪声电荷泵内部提供强上拉,具有极低的导通电容。

MAX4887具有5Ω (典型)导通电阻和10pF的导通电容,可实现RGB视频信号路由。输入电压较低时,为了获得最佳的频率特性,逻辑输入可使能或禁止内部电荷泵,从而使其待机电源电流小于3µA。所有RGB输入/输出都可承受±8kV人体放电模式的(HBM) ESD冲击,并具有全局控制输入(/EN),使所有输入和输出进入高阻状态。

MAX4887采用小尺寸、3mm x 3mm、16引脚TQFN封装,易于安装的直通引脚排列,可大大节省设备空间,简化电路板布局。MAX4887工作在-40°C至+85°C温度范围。

应用

  • 坞站
  • 笔记本电脑
  • PC/HDTV监视器
  • 服务器和路由器

MAX4887
三通道视频开关
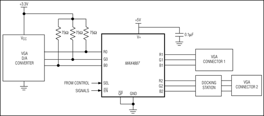
MAX4887:典型工作电路
添加至 myAnalog

将产品添加到myAnalog 的现有项目或新项目中(接收通知)。

创建新项目
提问

参考资料

了解更多
添加至 myAnalog

Add media to the Resources section of myAnalog, to an existing project or to a new project.

创建新项目

软件资源

找不到您所需的软件或驱动?

申请驱动/软件

工具及仿真模型

最新评论

需要发起讨论吗? 没有关于 MAX4887的相关讨论?是否需要发起讨论?

在EngineerZone®上发起讨论

近期浏览