MAX4655

量产

大电流、10Ω、SPST、CMOS模拟开关

产品技术资料帮助

ADI公司所提供的资料均视为准确、可靠。但本公司不为用户在应用过程中侵犯任何专利权或第三方权利承担任何责任。技术指标的修改不再另行通知。本公司既没有含蓄的允许,也不允许借用ADI公司的专利或专利权的名义。本文出现的商标和注册商标所有权分别属于相应的公司。

Viewing:

概述

  • 高连续电流处理能力
    • 300mA (MAX4655/MAX4656)
    • 150mA (MAX4657/MAX4658)
  • 高峰值电流处理
    • 400mA (MAX4655/MAX4656)
    • 300mA (MAX4657/MAX4658)
  • 10Ω导通电阻(最大值,±15V电源)
  • 无需VL
  • 指定信号范围内RON平坦度:1Ω(最大值)
  • 轨到轨信号处理
  • +12V单电源或±15V双电源工作
  • 与DG417、DG418引脚兼容

Maxim的MAX4655–MAX4658为中压CMOS模拟开关,具有最大10Ω的低导通电阻,专为处理大开关电流而设计。这些器件的开关能力高达400mA峰值电流和300mA连续电流(MAX4655/MAX4656),以及高达300mA峰值电流和150mA连续电流(MAX4657/MAX4658),可为低至25Ω的负载提供开关操作。它们可以取代舌簧继电器,提供一百万倍的速度和几乎无限数量的生命周期。无论开关打开还是关闭,正常功耗仅为3mW。这些器件与TTL/CMOS兼容,可为其电源范围内的任何电压提供开关操作。

这些器件为SPST(单刀/单掷)开关。MAX4655/MAX4657为常闭(NC)式,而MAX4656/MAX4658为常开(NO)式。MAX4655/MAX4656和MAX4657/MAX4658之间的区别在于其封装的功耗。请参考完整数据手册中的绝对最大额定值和电气特性

MAX4655–MAX4658的电源范围为±4.5V至±20V(双电源工作)和+9V至+40V(单电源工作)。这些开关可采用40V V+至V-范围内的任意电源组合供电。它们在两个方向上的导电性能相同,并且可以处理轨到轨模拟信号。TA = +25°C时,关断漏电流仅为1nA(最大值)。它们采用8引脚µMAX®、TDFN和SO封装,并带有适合高功率应用的裸露焊盘选项。

 

应用

  • 音频信号路由
  • 音频系统
  • 通信系统
  • PBX/PABX系统
  • PC多媒体板
  • 冗余/备用系统
  • 继电器替代方案
  • 测试设备
  • XDSL调制解调器

MAX4655
大电流、10Ω、SPST、CMOS模拟开关
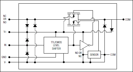
MAX4655、MAX4656、MAX4657、MAX4658:原理框图
添加至 myAnalog

将产品添加到myAnalog 的现有项目或新项目中(接收通知)。

创建新项目
提问

参考资料

了解更多
添加至 myAnalog

Add media to the Resources section of myAnalog, to an existing project or to a new project.

创建新项目

软件资源

找不到您所需的软件或驱动?

申请驱动/软件

硬件生态系统

部分模型 产品周期 描述
模拟开关与多路复用器 4
DG417 量产 改进的SPST/SPDT模拟开关
DG418 量产 改进的SPST/SPDT模拟开关
MAX317 量产 高精度、SPST、CMOS模拟开关
MAX318 量产 精密、SPST、CMOS模拟开关
Modal heading
添加至 myAnalog

将产品添加到myAnalog 的现有项目或新项目中(接收通知)。

创建新项目

最新评论

需要发起讨论吗? 没有关于 MAX4655的相关讨论?是否需要发起讨论?

在EngineerZone®上发起讨论

近期浏览