MAX17109

预发布

双通道、高压扫描驱动器,用于TFT LCD

利用GOA技术为LCD TV提供极具竞争力的方案

产品技术资料帮助

ADI公司所提供的资料均视为准确、可靠。但本公司不为用户在应用过程中侵犯任何专利权或第三方权利承担任何责任。技术指标的修改不再另行通知。本公司既没有含蓄的允许,也不允许借用ADI公司的专利或专利权的名义。本文出现的商标和注册商标所有权分别属于相应的公司。

Viewing:

概述

  • +40V至-30V输出摆幅范围
  • 高摆率可以快速驱动容性负载
  • 共用负载充电电荷,以降低功耗
  • 32引脚、5mm x 5mm、薄型QFN封装

MAX17109包含两路集成栅极逻辑电路的高压电平转换扫描驱动器,用于TFT面板。每个扫描驱动器具有2路通道,开关互补。扫描驱动器输出摆幅在+40V至-30V之间,可以快速驱动容性负载。为降低功耗,扫描驱动器的互补输出在状态发生变化时能够共用容性负载的充电电荷。

MAX17109采用32引脚、5mm x 5mm、薄型QFN封装,最大高度0.8mm,非常适合超薄LCD面板。

应用

  • LCD监视器和TV板
  • 笔记本电脑显示器

MAX17109
双通道、高压扫描驱动器,用于TFT LCD
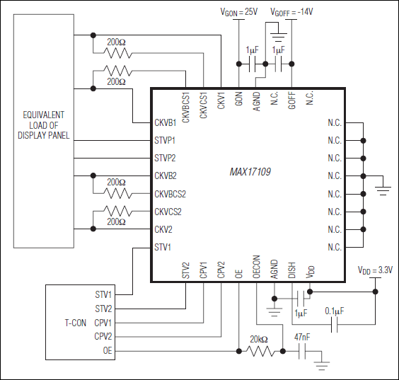
MAX17109: Typical Operating Circuit
添加至 myAnalog

将产品添加到myAnalog 的现有项目或新项目中(接收通知)。

创建新项目
提问

参考资料

了解更多
添加至 myAnalog

Add media to the Resources section of myAnalog, to an existing project or to a new project.

创建新项目

软件资源

找不到您所需的软件或驱动?

申请驱动/软件

最新评论

需要发起讨论吗? 没有关于 MAX17109的相关讨论?是否需要发起讨论?

在EngineerZone®上发起讨论

近期浏览