MAX1619
量产远端/本地温度传感器,带有双路报警输出及SMBus串行接口
报警输出用于管理系统温度,确保系统的性能、可靠性,为系统提供有效的保护措施
- 产品模型
- 2
概述
- 两个通道可同时测量远程和本地温度
- 无需校准
- SMBus 2线串行接口
- 可编程欠温/过温警报
- 用于风扇控制的低电平有效OVERT输出
- 支持SMBus警报响应
- 支持制造商和器件ID代码
- 精度
    - ±2°C(+60°C至+100°C,本地)
- ±3°C(-40°C至+125°C,本地)
- ±3°C(+60°C至+100°C,远程)
 
- 待机电源电流:3µA(典型值)
- 自动转换模式下的电源电流为70µA(最大值)
- 电源电压范围:+3V至+5.5V
- 一次写入保护
- 小型16引脚QSOP封装
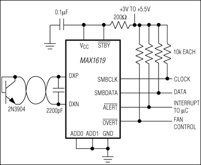
MAX1619是一款高精度的数字温度计,可报告远程传感器及其自身封装的温度。远程传感器是一个二极管连接式晶体管(通常为低成本、易于安装的2N3904 NPN型),可取代传统的热敏电阻或热电偶。对于多个晶体管制造商来说,远程精度为±3°C,无需校准。远程通道还可以测量其他包含片上二极管连接式晶体管的IC(例如微处理器)的芯片温度。
2线串行接口接受标准系统管理总线(SMBus™)写入字节、读取字节、发送字节和接收字节命令,以对报警阈值进行编程并读取温度数据。数据格式为7位加符号,每一位对应1°C,采用二进制补码格式。测量可以自动、自主地完成,转换速率由用户编程或编程为在单次模式下运行。可调速率便于用户控制电源电流消耗。
MAX1619与常用的MAX1617A几乎相同,并具有附加的过温报警输出(低电平有效OVERT)特性,可响应远程温度;该特性非常适合用于风扇控制。
应用
- 局端电信设备
- 计算机:台式机、工作站和服务器
- 工业控制
- LAN服务器
- 多芯片模块
- 智能电池组/充电器
- 测试与测量设备
参考资料
数据手册 2
可靠性数据 1
设计笔记 1
ADI 始终高度重视提供符合最高质量和可靠性水平的产品。我们通过将质量和可靠性检查纳入产品和工艺设计的各个范围以及制造过程来实现这一目标。出货产品的“零缺陷”始终是我们的目标。查看我们的质量和可靠性计划和认证以了解更多信息。
| 产品型号 | 引脚/封装图-中文版 | 文档 | CAD 符号,脚注和 3D模型 | 
|---|---|---|---|
| MAX1619MEE+ | 16-QSOP-150_MIL | ||
| MAX1619MEE+T | 16-QSOP-150_MIL | 
| 产品型号 | 产品生命周期 | PCN | 
|---|---|---|
| 3月 13, 2023 - 2361N WAFER FAB | ||
| MAX1619MEE+ | 量产 | |
| MAX1619MEE+T | 量产 | |
这是最新版本的数据手册
软件资源
Evaluation Software 0
找不到您所需的软件或驱动?
硬件生态系统
| 部分模型 | 产品周期 | 描述 | 
|---|---|---|
| 模数转换器(ADC) 1 | ||
| MAX1617A | 量产 | 远端/本地温度传感器,带有SMBus串行接口 | 
最新评论
需要发起讨论吗? 没有关于 MAX1619的相关讨论?是否需要发起讨论?
在EngineerZone®上发起讨论