LTC1654
量产采用 16 引脚 SSOP 封装的双通道 14 位轨至轨 DAC
- 产品模型
- 4
概述
- 在整个温度范围内保持 14 位单调
- 尺寸最小的双通道 14 位 DAC:16 引脚窄体 SSOP 封装
- 可单独设置的速度 / 功率:
- 3.5µs稳定时间 (在 750µA)
- 8µs稳定时间 (在450µA)
- 3V 至 5V 单电源操作
- 最大更新速率:0.9MHz
- 经过缓冲的真正轨至轨电压输出
- 用户可选的增益
- 上电复位和清零功能
- 位于时钟输入端上的施密特触发器提供了直接光耦合器接口
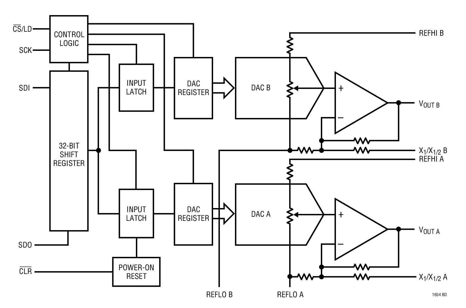
LTC®1654 是一款双通道、轨至轨电压输出、14 位数模转换器 (DAC)。该器件采用 16 引脚窄体 SSOP 封装,从而使其成为目前市面上尺寸最小的双通道 14 位 DAC。LTC1654 内置输出缓冲放大器和一个灵活的串行接口。
LTC1654 具有用于每个 DAC 的 REFHI 引脚,可被驱动至高达 VCC。输出将从 0V 摆动至 VCC (在增益为 1 的配置中) 或 VCC/2 (在增益为 1/2 的配置中)。该器件采用 2.7V 至 5.5V 单电源工作。
LTC1654 具有两种可编程速度:快速 (FAST) 模式和慢速 (SLOW) 模式,其 ±1LSB 稳定时间分别为 3μs 或 8.5μs,在这两种模式中的电源电流为 930μA 和 540μA。另外,LTC1654 还拥有停机能力、上电复位和一种至 0V 的清零功能。
应用
- 数字校准
- 工业过程控制
- 自动测试设备
- 偏移 / 增益调节
- 乘法 DAC
参考资料
数据手册 1
可靠性数据 1
技术文章 1
产品选型卡 2
ADI 始终高度重视提供符合最高质量和可靠性水平的产品。我们通过将质量和可靠性检查纳入产品和工艺设计的各个范围以及制造过程来实现这一目标。出货产品的“零缺陷”始终是我们的目标。查看我们的质量和可靠性计划和认证以了解更多信息。
| 产品型号 | 引脚/封装图-中文版 | 文档 | CAD 符号,脚注和 3D模型 |
|---|---|---|---|
| LTC1654CGN#PBF | 16-Lead SSOP (Narrow 0.15 Inch) | ||
| LTC1654CGN#TRPBF | 16-Lead SSOP (Narrow 0.15 Inch) | ||
| LTC1654IGN#PBF | 16-Lead SSOP (Narrow 0.15 Inch) | ||
| LTC1654IGN#TRPBF | 16-Lead SSOP (Narrow 0.15 Inch) |
| 产品型号 | 产品生命周期 | PCN |
|---|---|---|
|
10月 3, 2024 - 24_0235 (QSOP/SSOP PKG) Migrating Bottom Trace Code Marking to Top Side Laser Marking |
||
| LTC1654CGN#PBF | 量产 | |
| LTC1654CGN#TRPBF | 量产 | |
| LTC1654IGN#PBF | 量产 | |
| LTC1654IGN#TRPBF | 量产 | |
|
10月 11, 2022 - 22_0235 Epoxy Change from Henkel 8290 to 8290A for GN Package |
||
| LTC1654CGN#PBF | 量产 | |
| LTC1654CGN#TRPBF | 量产 | |
| LTC1654IGN#PBF | 量产 | |
| LTC1654IGN#TRPBF | 量产 | |
|
4月 6, 2022 - 22_0066 Laser Top Mark for 16QSOP Assembled in ADPG [PNG] |
||
| LTC1654CGN#PBF | 量产 | |
| LTC1654CGN#TRPBF | 量产 | |
| LTC1654IGN#PBF | 量产 | |
| LTC1654IGN#TRPBF | 量产 | |
这是最新版本的数据手册
软件资源
找不到您所需的软件或驱动?
申请驱动/软件硬件生态系统
| 部分模型 | 产品周期 | 描述 |
|---|---|---|
| 数字隔离器 1 | ||
| LTM2883 | 量产 | 具可调 ±12.5V 和 5V 稳定电源的 SPI / 数字或 I2C μModule 隔离器 |
工具及仿真模型
精密DAC误差预算工具
精密DAC误差预算工具是一种Web应用程序,用于计算精密DAC信号链的直流精度。它可显示整个信号链中的静态误差状况,以快速评估设计利弊。可计算由基准电压源、运算放大器和精密DAC引起的直流误差。
打开工具最新评论
需要发起讨论吗? 没有关于 LTC1654的相关讨论?是否需要发起讨论?
在EngineerZone®上发起讨论