DS4412

量产

双通道、可通过I²C调节的吸入/源出电流DAC

简化低成本电源控制器设计

产品技术资料帮助

ADI公司所提供的资料均视为准确、可靠。但本公司不为用户在应用过程中侵犯任何专利权或第三方权利承担任何责任。技术指标的修改不再另行通知。本公司既没有含蓄的允许,也不允许借用ADI公司的专利或专利权的名义。本文出现的商标和注册商标所有权分别属于相应的公司。

Viewing:

概述

  • 双路电流输出DAC
  • 满量程电流为500µA至2mA
  • 每路DAC的满量程范围可由外部电阻设定
  • 每路输出的源出、吸入电流具备15个设定值
  • I²C兼容串行接口
  • 低成本
  • 微小封装(8引脚µSOP)
  • -40°C至+85°C温度范围
  • 2.7V至5.5V工作电压

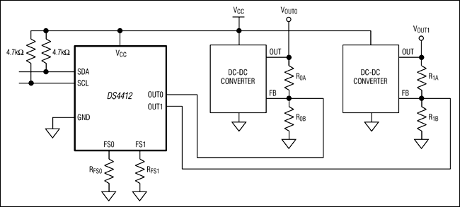
DS4412集成了两路可通过I²C调节的电流输出DAC,这些DAC可源出或吸入电流。每路输出可通过I²C接口设置15个源出电流和15个吸入电流等级。由外部电阻确定每路输出电流的满量程范围和步进调节值,可设置范围为4:1。

输出引脚OUT0和OUT1在上电时为高阻态。

应用

  • 可调节吸入电流和源出电流
  • 电源调节
  • 电源余量

DS4412
双通道、可通过I²C调节的吸入/源出电流DAC
DS4412:典型工作电路
添加至 myAnalog

将产品添加到myAnalog 的现有项目或新项目中(接收通知)。

创建新项目
提问

参考资料

了解更多
添加至 myAnalog

Add media to the Resources section of myAnalog, to an existing project or to a new project.

创建新项目

软件资源

找不到您所需的软件或驱动?

申请驱动/软件

硬件生态系统

部分模型 产品周期 描述
基准电压源 2
DS4303 量产 可编程电压基准
DS4305 量产 可编程电压基准
数模转换器(DAC) 2
DS4402 量产 双/四通道、可通过I²C调节的电流输出DAC
DS4404 量产 双/四通道、可通过I²C调节的电流输出DAC
Modal heading
添加至 myAnalog

将产品添加到myAnalog 的现有项目或新项目中(接收通知)。

创建新项目

最新评论

需要发起讨论吗? 没有关于 DS4412的相关讨论?是否需要发起讨论?

在EngineerZone®上发起讨论

近期浏览