DS4404

量产

双/四通道、可通过I²C调节的电流输出DAC

包含两路和四路I²C可调节电流源,每路均可吸入或源出电流

产品技术资料帮助

ADI公司所提供的资料均视为准确、可靠。但本公司不为用户在应用过程中侵犯任何专利权或第三方权利承担任何责任。技术指标的修改不再另行通知。本公司既没有含蓄的允许,也不允许借用ADI公司的专利或专利权的名义。本文出现的商标和注册商标所有权分别属于相应的公司。

Viewing:

概述

  • 双路(DS4402)或四路(DS4404)电流输出DAC
  • 每路DAC的满量程范围可由外部电阻设定
  • 每路输出的源出、吸入电流具备31个设定值
  • I²C兼容串行接口
  • 两个三电平地址引脚允许9个器件共享同一I²C总线
  • 低成本
  • 微小封装(14引脚TDFN)
  • -40°C至+85°C温度范围
  • 2.7V至5.5V工作电压

DS4402和DS4404分别集成了2路/4路I²C调节、电流输出DAC,这些DAC都可源出或吸入电流。每路输出可通过I²C接口设置31个源出电流和31个吸入电流。由外部电阻设置每路输出的满量程范围和步进调节值。

应用

  • 可调节吸入电流和源出电流
  • 电源调节
  • 电源余量

DS4404
双/四通道、可通过I²C调节的电流输出DAC
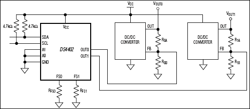
DS4402、DS4404:典型工作电路
添加至 myAnalog

将产品添加到myAnalog 的现有项目或新项目中(接收通知)。

创建新项目
提问

参考资料

了解更多
添加至 myAnalog

Add media to the Resources section of myAnalog, to an existing project or to a new project.

创建新项目

软件资源

找不到您所需的软件或驱动?

申请驱动/软件

工具及仿真模型


评估套件

eval board
DS4404K

DS4402和DS4404评估套件

特性和优点

  • 轻松评估DS4404
  • 评估套件硬件由USB供电
  • USB HID接口
  • Windows XP®和Windows®7兼容软件
  • 符合RoHS标准
  • 经过验证的PCB布局
  • 装配完成且经过测试

产品详情

DS4404和DS4402包含两个或四个I2C可编程电流DAC,每个都能够提供灌电流和拉电流。

DS4404评估套件(EV 套件)提供评估DS4404 4通道、5位灌电流/拉电流DAC所需的硬件和软件图形用户界面(GUI)。DS4402的性能与DS4404相同,只是只有两个通道。DS4404评估套件软件与DS4424评估套件软件相同。

该评估套件包括已安装的DS4404,以及两个已填充的满量程校准电阻(R3和R4)和两个未填充的电阻(R5和R6)。这样无需在两个通道上进行任何电路板返工即可评估器件,而是可以在两个开放通道上填充自定义值。该评估套件还具有与器件通信所需的USB至I2C接口。

 

应用

  • 可调节吸入电流和源出电流
  • 电源调节
  • 电源余量

DS4404K
DS4402和DS4404评估套件
DS4404 EV Kit Photo

最新评论

需要发起讨论吗? 没有关于 DS4404的相关讨论?是否需要发起讨论?

在EngineerZone®上发起讨论

近期浏览