DS1873

最后购买期限

具有模拟LDD接口的SFP+控制器

控制并监测全功能SFP和SFP+模块

产品技术资料帮助

ADI公司所提供的资料均视为准确、可靠。但本公司不为用户在应用过程中侵犯任何专利权或第三方权利承担任何责任。技术指标的修改不再另行通知。本公司既没有含蓄的允许,也不允许借用ADI公司的专利或专利权的名义。本文出现的商标和注册商标所有权分别属于相应的公司。

Viewing:

概述

  • 满足SFF-8472的所有控制、监测要求
  • 六路模拟监测通道:温度、VCC、MON1–MON4
    • MON1–MON4支持内部和外部校准
    • 可调整动态范围
    • 内部温度传感器直接进行数字转换
    • 所有被监测通道提供报警和告警标志
  • 四路10位Σ-Δ输出,其LUT包含36个温度数据
    • APC环路和温度LUT控制激光器偏置,用于补偿跟踪误差
    • 激光调制受控于72个温度LUT
    • 两路附加DAC,分别带有72个温度数据和36个温度数据的LUT控制
  • 数字I/O引脚:五路输入、五路输出
  • 完整的故障管理系统,提供可屏蔽的激光器关断功能
  • 设计灵活的双密码架构,提供三级安全保护
  • 120字节存储器受密码1保护
  • 主器件地址具有128字节存储器受密码2保护
  • 256个附加字节位于A0h从地址
  • I²C兼容接口
  • +2.85V至+3.9V供电电压范围
  • -40°C至+95°C工作温度范围
  • 28引脚TQFN (5mm x 5mm)封装

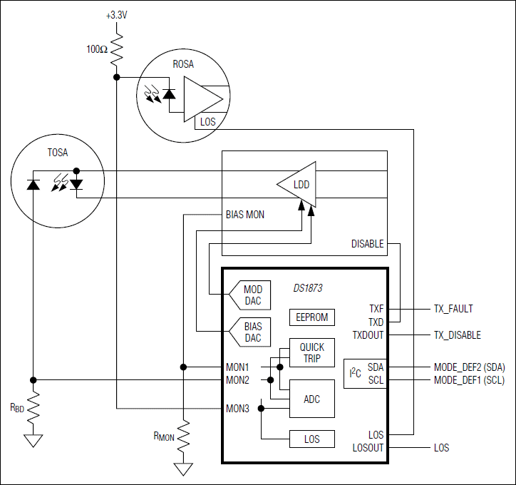
DS1873用于控制和监测SFF、SFP和SFP+模块的全部功能,包括SFF-8472的所有功能。DS1873提供了APC环路、调制电流控制以及视觉保护等功能。DS1873持续监测大输出电流、大偏置电流以及传输功率的上限和下限,在无需外部元件的条件下确保可靠关断激光器,满足视觉保护要求。

六个ADC通道分别监测VCC、温度和四路外部监视输入(MON1–MON4),可以满足全部监测要求。MON3为差分输入,所允许的共模范围可达VCC。同时还提供带温度查找表(LUT)的两路数/模转换(DAC)输出,用于附加的监测和控制功能。

应用

  • SFF、SFP和SPF+收发模块

DS1873
具有模拟LDD接口的SFP+控制器
DS1873:典型工作电路
添加至 myAnalog

将产品添加到myAnalog 的现有项目或新项目中(接收通知)。

创建新项目
提问

参考资料

了解更多
添加至 myAnalog

Add media to the Resources section of myAnalog, to an existing project or to a new project.

创建新项目

硬件生态系统

部分模型 产品周期 描述
ADC/DAC组合转换器 1
DS1874 最后购买期限 具有数字LDD接口的SFP+控制器
接口收发器和隔离器 2
DS1864 不推荐用于新设计 SFP激光控制器与诊断IC
DS1862 过期 XFP激光器控制和数字诊断IC
模数转换器(ADC) 1
DS1856 不推荐用于新设计 双路、温度控制电阻器,具有内部校准监测器和加密保护
Modal heading
添加至 myAnalog

将产品添加到myAnalog 的现有项目或新项目中(接收通知)。

创建新项目

最新评论

需要发起讨论吗? 没有关于 DS1873的相关讨论?是否需要发起讨论?

在EngineerZone®上发起讨论

近期浏览