ADXRS620
不推荐用于新设计±300°/s偏航角速度陀螺仪
- 产品模型
- 3
Viewing:
概述
- 在单芯片上实现完整的角速度陀螺仪
- Z轴(偏航角速度)响应
- 可在宽频率范围内提供高振动抑制特性
- 抗冲击能力:2000 g
- 输出为基准电源的比率
- 5 V 单电源供电
- 工作温度达105°C
- 根据数字命令执行自测
- 超小尺寸、重量轻(< 0.15 cc、< 0.5 克)
- 温度传感器输出
- 符合RoHS标准
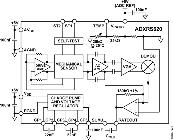
ADXRS620是一款功能完备、成本低廉的角速率传感器(陀螺仪),采用ADI公司的表面微加工工艺制造,单芯片上集成了全部必需的电子器件。该器件制造技术与高可靠性汽车安全气囊加速度计所用的大规模BiMOS工艺相同。
输出信号RATEOUT (1B, 2A)是电压值,与围绕封装上表面垂直轴转动的角速率成比例。输出为所提供基准电源的比率。可以使用一个外部电阻来降低比例因子。一个外部电容用于设置带宽,其它外部电容用于操作。
该器件提供温度输出,供补偿技术使用。两路数字自测输入通过机电方式激励传感器,以测试传感器和信号调理电路是否正常工作。ADXRS620提供7 mm × 7 mm × 3 mm BGA陶瓷封装。
应用
- 车辆底盘翻转检测
- 惯性测量单元
- 平台稳定
参考资料
数据手册 1
用户手册 1
技术文章 1
ADI 始终高度重视提供符合最高质量和可靠性水平的产品。我们通过将质量和可靠性检查纳入产品和工艺设计的各个范围以及制造过程来实现这一目标。出货产品的“零缺陷”始终是我们的目标。查看我们的质量和可靠性计划和认证以了解更多信息。
| 产品型号 | 引脚/封装图-中文版 | 文档 | CAD 符号,脚注和 3D模型 |
|---|---|---|---|
| ADXRS620BBGZ | 32-Ball Ceramic BGA (6.85mm x 6.85mm x 3.8mm) | ||
| ADXRS620BBGZ-RL | 32-Ball Ceramic BGA (6.85mm x 6.85mm x 3.8mm) | ||
| ADXRS620WBBGZA | 32-Ball Ceramic BGA (6.85mm x 6.85mm x 3.8mm) |
| 产品型号 | 产品生命周期 | PCN |
|---|---|---|
|
7月 16, 2018 - 17_0022 Assembly Transfer of Select MEMS in LCC, CBGA and LCC_V Packages to Cirtek Electronic Corporation |
||
| ADXRS620BBGZ | 量产 | |
| ADXRS620BBGZ-RL | 量产 | |
|
8月 22, 2013 - 13_0021 Qualification of Second Source Supplier for Seal Glass on Capped MEMS Devices |
||
| ADXRS620BBGZ | 量产 | |
| ADXRS620BBGZ-RL | 量产 | |
| ADXRS620WBBGZA | 过期 | |
|
1月 12, 2017 - 16_0082 Line Shutdown of Ceramic LCC/BGA MEMS |
||
| ADXRS620WBBGZA | 过期 | |
这是最新版本的数据手册