MAX86180

推荐用于新设计

用于多波长光谱学的高 SNR 双通道 AFE

产品技术资料帮助

ADI公司所提供的资料均视为准确、可靠。但本公司不为用户在应用过程中侵犯任何专利权或第三方权利承担任何责任。技术指标的修改不再另行通知。本公司既没有含蓄的允许,也不允许借用ADI公司的专利或专利权的名义。本文出现的商标和注册商标所有权分别属于相应的公司。

Viewing:

概述

  • 完整的双通道光学数据采集系统
  • 采用双电源和独立单电源均可高效工作
  • 支持连接多达 32 个单独的 LED
  • 在单一时间范围内对多达 20 个唯一曝光测量值进行采样
  • 超低功耗工作满足身体可穿戴设备的要求
    • 低功耗运行,25fps 时光学读出通道 < 20μA
    • 曝光积分周期范围:14.6μs 至 118.2μs
    • 低关断电流 < 1.1μA
  • 在白卡环回测试中具有出色的 98.7dB 高端 SNR(奈奎斯特样本间方差)
  • 扩展的动态范围高达 120dB(平均值和片外滤波)
  • 120Hz 时的环境光抑制性能提升至 90dB 以上
  • 支持的帧率范围为 1fps 到 1927.53fps
  • 高分辨率 20 位电荷积分 ADC
  • 低暗电流噪声:< 52pA RMS(118.2μs 积分时间内的样本间方差)
  • 出色的环境范围和抑制能力
    • 环境光电检测器电流:> 200μA
    • 120Hz 时的环境抑制能力 >90dB(平均模式 > 2)

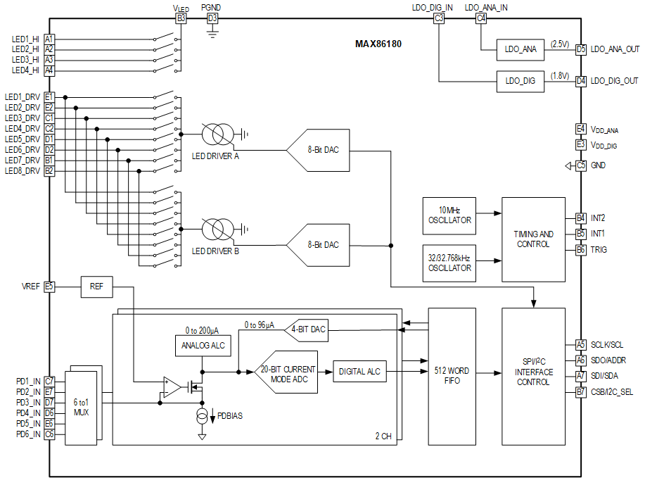
MAX86180 是一款超低功耗光学数据采集系统,具有发送和接收通道。在发射器端,MAX86180 具有两个大电流 8 位可编程 LED 驱动器。MAX86180 可驱动多达 32 个 LED。在接收器端,MAX86180 具有四个低噪声电荷积分前端,每个前端均包含独立的 20 位模数转换器 (ADC) 和出色的环境光消除 (ALC) 电路,构成了如今市场上性能卓越的集成式光学数据采集系统。

因为功耗低、尺寸紧凑、易于使用且具有灵活性,MAX86180 非常适合多种光学传感应用,例如脉搏血氧饱和度和心率检测。

MAX86180 采用 3.3V 模拟电源电压、3.5V 至 5.5V LED 驱动器电源电压和 1.8V 数字电源电压。MAX86180 集成了两个 LDO,可采用单个 3.5V VLED 电源工作。该套件完全自主支持兼容 I2C 和 SPI 的接口。其中内置有 512 字的大尺寸 FIFO。MAX86180 采用 35 引脚 (7 x 5) 晶圆级封装 (WLP),封装尺寸为 2mm x 2.63mm,工作温度范围为 -40ºC 至 +85ºC。

应用

  • 适用于健身、保健和医疗应用的可穿戴设备
  • 适合手腕、手指、耳朵和其他位置
  • 优化检测性能
    • 心率
    • 心率变异性
    • 血氧饱和度 (SpO2)
    • 人体水合作用
    • 光谱学

MAX86180
用于多波长光谱学的高 SNR 双通道 AFE
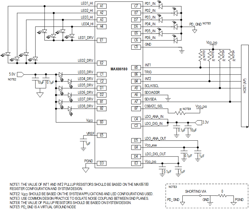
MAX86180 Simplified Block Diagram MAX86180 Typical Application Circuit MAX86180 Pin Configuration
添加至 myAnalog

将产品添加到myAnalog 的现有项目或新项目中(接收通知)。

创建新项目
提问

参考资料

数据手册 1

申请保密协议

填写保密协议 (NDA) 后,即可提供完整文档。要申请保密协议,请单击此处

了解更多
添加至 myAnalog

Add media to the Resources section of myAnalog, to an existing project or to a new project.

创建新项目

软件资源

找不到您所需的软件或驱动?

申请驱动/软件

评估套件

eval board
MAX86180EVSYS

MAX86180 评估系统

特性和优点

  • 快速评估 MAX86180
  • 支持配置优化
  • 便于理解 MAX86180 架构和解决方案策略
  • 实时监控
  • 数据记录功能
  • 板载加速度计
  • Bluetooth® LE
  • 与 Windows® 10 兼容的 GUI 软件

填写保密协议 (NDA) 后,即可提供完整文档。要申请保密协议,请单击此处

产品详情

MAX86180 评估系统(EV 系统)能够快速评估身体各部位的穿戴式应用(尤其是手腕)使用的 MAX86180 光学 AFE。该 EV 系统支持兼容 I2C 和 SPI 的接口。该 EV 系统具有两个可同时工作的光学读出通道。该 EV 系统能够灵活配置,以尽可能低的功耗优化测量信号质量。该 EV 系统支持文件日志记录和闪存日志记录,让用户能够断开与计算机的连接,以更便利的方式获取数据,例如在夜晚或户外跑步时。

该 EV 系统包括两块电路板。MAXSENSORBLE_EVKIT_B 是主数据采集板,而 MAX86180_OSB_EVKIT_B 则是 MAX86180 的传感器子板。为使能 PPG 测量功能,该传感器板包含七个 LED(一个 OSRAM SFH7016,红色、绿色和红外光三合一 LED 封装,一个 OSRAM SFH4053 红外光 LED,一个 QT-BRIGHTEK QBLP601-IR4 红外光 LED,一个 Würth 公司的 W150060BS75000 蓝色 LED 和一个 QT-BRIGHTEK QBLP595-AG1 绿色 LED)和四个分立光电二极管 (VISHAY VEMD8080),以及一个加速度计。该 EV 系统由内置的锂聚合物电池供电,也可以通过 Type-C 端口充电。该 EV 系统使用 Windows® (Win BLE) 自带的 Bluetooth® 与 MAX86180GUI(已安装在用户系统中)通信。该 EV 系统配备最新固件,但为了便于升级固件,仍集成了可编程电路板 MAXDAP-TYPE-C。

MAX86180EVSYS
MAX86180 评估系统
MAX86180 EV System Internal Components

最新评论

需要发起讨论吗? 没有关于 MAX86180的相关讨论?是否需要发起讨论?

在EngineerZone®上发起讨论

近期浏览