ハードウェアディスクリートトランシーバの統合によりAISG制御システムを簡略化
2012年05月21日    
要約
この記事では、通信に関するAISG (Antenna Interface Standards Group)規格を紹介し、そのハードウェア実装を詳しく説明します。また、MAX9947などの完全統合型トランシーバが、スペースとコストの低減、さらにはベースステーションタワー機器内のバス調停の解決にどのように寄与するかを解説します。
この記事と同様の記事が、2012年1月18日に「ECN」に掲載されました。
はじめに
データ集約型スマートフォンアプリケーションに必要な高速データサービスを提供するため、最新世代のワイヤレスネットワークが開発されてきました。しかしながら、依然としてこのインフラストラクチャの展開には多額の費用が掛かり、一部の地域ではサービスエリアが著しく不足しています。
 
上記の両方の課題に対応するため、Antenna Interface Standards Group (AISG)は、インテリジェントアンテナシステムを可能にするオープンインタフェースプロトコルを開発しました。AISG標準プロトコルにより、ワイヤレスインフラストラクチャのデジタルリモートコントロールと監視が可能になるため、サービスエリアに関するさまざまな要求に基づいてネットワークを動的に最適化することができます。特に、AISGプロトコルによって、アンテナ用リモート電動チルト(RET)デバイスを実装することができます。
このオープン規格は、瞬く間に通信会社によって採用されました。これは、このオープン規格により、通信会社は固有のソリューションを開発する必要性から解放され、同時に自社のインフラストラクチャに関する資産を保護することができるからです。他方、ベースステーションメーカーとアンテナメーカーは、製品企画の効率化をもたらした標準化テクノロジーロードマップの恩恵を受けてきました。
 
ベースステーションシステムとAISG
図1に示すような一般的なベースステーションシステムでは、アンテナのタワーの最上部に設置されている装置と、タワーの基部に設けられている制御装置との間のRFデータ通信は、同軸ケーブルを介して行われます。タワーマウントアンプ(TMA)はローノイズプリアンプであり、RFデータ受信パス上のアンテナの真後ろの位置でタワーに設置されています。TMAの主な機能は、受信信号の信号対ノイズ比(SN比)を高めることです。ベースに設置されている制御装置は、送信パスと受信パスの2種類の異なる周波数を分離するデュプレクサフィルタ、送電アンプ、レシーバアンプで構成されています。タワー機器が正しく機能しているかを監視するためにアラームシステムが実装されており、また、タワーからベースに設置されている制御装置へのアラームメッセージの送信にはセパレートケーブルが使用されています。

図1. AISG以前のベースステーションのシステムアーキテクチャ
2004年以後、ワイヤレスネットワーク3G規格は、アンテナのチルトを制御し、またアンテナの位置を動的に調整して放射信号を最適化しなければならない旨を定めた。上記の調整に適したデバイスはRETであり、タワー機器に装着されてきました。その直後、標準化通信プロトコルを用いてRETデバイスをベースから遠隔駆動させることを主たる目的としてAISG標準プロトコルは開発されました。
 
図2のシステムは、AISG標準プロトコルに準拠したベースステーションシステムの実装を示しています。AISG標準プロトコルは、アラーム情報の伝送にも採用されていました。AISGデータの低周波数変調によって、現在では同一の同軸ケーブルを使用してRFデータの送信とAISG信号の処理の両方を行うことができます。この多機能性により、必要なケーブル数が低減されます。さらに、「バイアスT」と呼ばれるデバイスを使用すれば、同一の同軸ケーブルでベースからタワー機器へ供給電圧(通常は30V)を伝送することもできます。

図2. AISGに準拠したベースステーションシステム
AISGアプリケーションの基本
AISGは、ベースステーションと、オンオフキー(OOK)変調を行う2.176MHz正弦波キャリヤを使用したタワー機器との間の通信に関するプロトコルを定めています。通信は、マスター(ベースステーション)とスレーブ(タワー)による双方向、ハーフデュプレックス通信です。通信中、アンテナのチルト(RET)は、ベースステーションからの命令に従って遠隔的に切り換えられます。さらに、通信中は、RET、TMAなどタワー内の装置の状態が監視されます。
AISGトランシーバは、不特定数のコンポーネントと方法を用いて離散的に実装することができます。AISGトランシーバは、アクティブまたはパッシブフィルタ、異なるOOK変調および復調方式、バス調停およびアンプ用ロジックを使用することがあります。各設計については、規格を満たすための異なる方法が定められ、市場に導入されたいずれの製品も、AISG実装のための透過的なソリューションを生み出さなければなりませんでした。
図3は、上記のようなトランシーバを可能にするディスクリート実装を示します。単純なOOKモジュレータであれば、アナログスイッチ1個で実装することができます。しかし、極めて厳しいAISGスペクトル放射プロファイル要求により、帯域フィルタの設計に対して相当な負担が強いられ、その結果、5次または6次実装が必要になります。レシーバは、同一の選択フィルタ、ピーク復調器、デジタルデータ再構築コンパレータを使用します。
 

図3. AISGトランシーバのディスクリート実装
初の完全統合型トランシーバ
AISG通信の実装に必要な部品点数は、主要機能を統合することでさらに低減することができます。MAX9947は、機能の統合に特化しており、現在入手することができる唯一のシングルチップAISG対応トランシーバです。トランスミッタ、レシーバおよびアクティブフィルタがチップ上に統合されています。このソリューションは、ディスクリートソリューションを用いた作業の煩わしさと費用を低減し、AISGプロトコルの実装に必要な時間を短縮します。
MAX9947のトランスミッタは、OOKモジュレータ、AISGスペクトル放射プロファイルに適合し、およそ2.176MHzで作動する帯域フィルタ、さらには出力レベルが設定可能な出力アンプを内蔵しています。レシーバは、200kHzの狭帯域幅でおよそ2.176MHzの搬送周波数で作動する帯域フィルタ、OOKでモジュレータ、さらにはデジタル信号を再構築するコンパレータを内蔵しています。MAX9947は、AISG規格の3種類のすべてのデータ転送速度、すなわち9.6kbps、38.4kpbs、115.2kbpsに対応しています。
図4および図5は、MAX9947の機能と、ベースステーション(図4)とタワー(図5)におけるシステムレベルでのAISG実装を示します。TXOUTにおけるOOK変調信号とRXOUTにおける再構築デジタル信号を、それぞれ図6および図7に示します。

図4. ベースステーションにおけるAISG機能の実装。FPGAは、MAX9947との間でデジタルデータの送受信を行い、MAX9947は、同軸ケーブルにおいてOOK信号を変調、復調する。

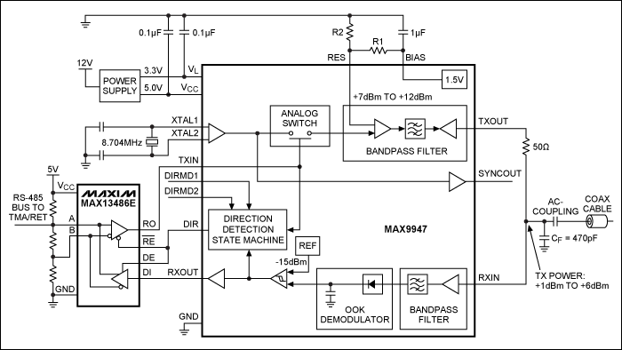
図5. タワーにおけるAISG機能の実装。AISGは、ケーブルのOOK信号と、MAX13486E RS-485インタフェーストランシーバの左側のRS-485デジタル信号との間をインタフェースする。MAX9947の方向出力(DIR)は、RS-485トランシーバ内のデータの方向を決定する。

図6. MAX9947は、TXINにおいてデジタルデータを変調し、(TXOUTにおいて)OOK信号を発生する。データ転送速度は9.6kbpsである。

図7. MAX9947は、RXINにおいてOOK信号を復調し、RXOUTにおいてデジタル信号を再構築する。データ転送速度は9.6kbpsである。
AutoDirection出力
タワー内には複数のアンテナ、さらには複数のRETおよびTMAが存在する可能性があります。これらのすべての装置は、RS-485バスを介してデイジーチェーンで通信します。(同軸ケーブルを介してOOK信号を変調、復調するのに使用される) MAX9947は、たとえばMAX13486E (図5)などのRS-485トランシーバを介してRS-485バスとインタフェースします。
 
MAX9947は、マイクロコントローラを使用することなくタワー機器(スレーブ)内のRS-485バス調停を容易にするAutoDirection出力(DIR)を発生します。ベースステーション(マスター)が、データフローの方向を判断するのに対し、タワー機器(スレーブ)は、情報を解読し、マスターからの命令に対応します。トランシーバチップの方向出力は、RS-485バス調停の負担をスレーブマイクロコントローラから解放します。
ベースステーションからデータが送信され、RXOUTにおいて復調されると、トランシーバチップ側の方向出力であるDIRは、MAX13486Eを駆動モードに切り換えてRS-485バスが駆動されるようhigh (高)レベルに設定されます。DIRは、最終停止ビット後の16ビット時間内にリリースされます。この時間間隔は、20ビット時間内にバスがリリースされることを求めているAISGプロトコルに準拠しています(図8)。

図8. MAX9947の方向出力(DIR)は、復調RXOUTデータの最終ビットから16ビット時間内にリリースされる。データ転送速度は115.2kbpsである。
RS-485バスからトランシーバ、すなわちMAX9947のTXIN入力へデータが送信されている状態がデフォルト状態です。この場合、出力DIRはlow (低)レベルで、バスインタフェースチップであるMAX13486Eは受信モードになっています。
トランシーバチップの方向出力により、マイクロコントローラがインタフェースチップのイネーブル端子を駆動する必要がなくなります。
結論
AISGは、通信事業者の、ベースステーションとタワー機器間の通信に関する標準プロトコルに対する要求に対応してきました。MAX9947などの統合AISGトランシーバチップは、プロトコルで使用されるOOK信号の変調および復調を行う完全統合型ソリューションを提供します。これらのシングルチップソリューションは、設計スペースおよびコストを節減し、タワー機器内でのデータフローのアービトレーションを簡素化します。
    
                 
                             
                             
                             
                             
                             
                             
                             
                             
                             
                             
                             
                             
                             
                             
                             
                             
                             
                             
                             
                            