堅牢なIO-Linkソリューション
近年の産業用オートメーション・システムは、中央制御、最適生産、およびコスト削減を実現するために相互接続されインテリジェント化されています。IO-Link®は、スマート・センサおよびアクチュエータに対するインタフェースとして普及しつつあり、信号伝送と電力伝送を同じケーブルを使って行う方式です。インタフェースのための回路は、堅牢で電力効率が高く、小型である必要があります。今回ご紹介する2つの新製品はこれらの要件を満たしています。LTC2874は集積度の高い4ポート用のIO-Link マスタ側物理層インタフェース(PHY)です。LT3669は、降圧レギュレータおよびLDOを内蔵したデバイス側のPHYです。これらのデバイスの数多くの特長を正しく評価するには、IO-Link の要件を理解する必要があります。この記事では、最初にIO-Link 技術の概要を説明し、その後LTC2874とLT3669の機能および特長について説明します。

デジタル・パワーシステム・マネージメント機能を内蔵したLTC3882 POLコントローラ
IO-Link:高機能デバイス向けの電力および通信
ケーブルに電力供給とデータ・リンクの二つの機能を持たせることは目新しくはありませんが1、産業用オートメーションの世界では異なります。IO-Link2 は、オートメーション制御システム(マスタ)とスマート・センサおよびアクチュエータ(デバイス)間の通信インタフェースとして2009年に登場しました。2013年にはプログラマブル・コントローラの国際規格、IEC 61131-9 小型センサおよびアクチュエータ向けのシングルドロップ・デジタル通信インタフェース(SDCI)に発展しました。この目的は、「IEC 61131-2で定義されているように、2地点間通信リンクに向けて従来のデジタル入力およびデジタル出力インタフェースを拡張して、デバイスへのパラメータの転送とデバイスから自動化システムへの診断情報の配信を可能にする」ことです。3 この技術を使うと、フィールドバス・ネットワークによってリンクされている分散制御システムは、バルブ端子などのアクチュエータを動作させ、センサをモニタしてセンサからのデータを収集し、その設定を動的に再構成することができます。
IO-Linkは、データ・リンクおよびアプリケーション層を含むプロトコル・スタックによって完全に記述されますが、物理層インタフェース、つまりPHY(図1)を基本に構築されており、通常は長さ20mまでの3 線式ケーブルで接続し、標準のM5、M8、またはM12コネクタで終端します。2本の線(L+およびL–)はマスタからデバイスにDC24Vで200mAを供給し、3番目の線は、最大230.4kb/sで動作してL–帰線を共有する、2地点間、半二重データ線(CQ)です。4番目の線は、オプションで24Vのデジタル回線として機能することができます。特殊な構成では、この線に5番目の線を加えて、アクチュエータに電力を追加供給します。

図1.IO-Link の物理層インタフェース(PHY)。デバイス側は、ハイサイド(オプションでローサイド)のドライバおよびレシーバで構成されます。マスタ側には、プッシュプル・ドライバ、レシーバ、およびハイサイド・ドライバの負荷となる電流シンクがあります。
IO-Linkシステムに固有の機能は下位互換性です。以下に例を示します。
- IO-Linkでは遮蔽なしの接続線を使用できるので、既存の設備で標準的に使われている産業用電線を再利用することができます。
- IO-Linkデバイスは、標準I/O(SIO)と呼ばれる従来のデジタル交換モードではIO-Linkマスタなしで動作することができます。同様に、IO-Linkマスタは、SIOを使用して従来型デバイスを動作させることができます。
マスタ側のCQラインに負荷電流(ILLM)が組み込まれているので、ディスクリートのPNP型出力を使用する旧型センサの動作(“H” にのみ駆動)が容易になります。
IO-Link の概要を説明する場合は、Wakeupとして知られる方式を紹介する必要があります。IO-Link 通信を開始するには、IOLinkマスタはまず接続デバイスに互換性があるかどうかを判別し、互換性がある場合は、230.4kb/s(COM3モード)、38.4kb/s(COM2モード)、または4.8kb/s(COM1モード)のうち、サポートされている最も高い伝送速度を識別する必要があります。この要件は、IO-LinkデバイスはIO-Linkシステムの外部ではSIOモードで起動して動作する必要があるという別の要件と相まって、問題を提起します。その問題とは、センサ出力を忠実に送信しているIO-LinkデバイスにWake-upを知らせる方法です。
答えは「大声で叫ぶ」ことです。マスタは80µs、0.5A の電流パルスであるWake-up 要求(WURQ)を出すことによってデバイスに知らせます。この電流パルスはIO-Linkデバイスのドライブ能力を超えることが保証されているので、IO-Linkデバイスは、パルスを検出するとドライブを停止して、それの持つ最大の通信レートをマスタに通知するための信号伝送を行うことができます。
通信モードで動作を開始すれば、マスタとデバイスは、11ビットから成るフレーム内でデータを非同期で交換します(図2a)。これらのUARTフレームのほとんどはMシーケンス(図2b)と呼ばれる、より大きな単位に編成されます。これはマスタによって送信されたメッセージから始まり、デバイスからの応答メッセージと対になっています。

図2.(a)IO-LinkのUARTフレームには11ビットのデータが入っています。(b)周期的なデータは、Mシーケンスと呼ばれる、マスタとデバイスの間のUARTフレームを対にしたやり取りの形に編成されます。
Mシーケンスは、プロセス・データをデバイスのタイプによるさまざまなフォーマットにして、所定のレートで伝送します。その他の伝送モードは、構成、保守、および診断機能をサポートします。

2つの新しいインタフェース・デバイスは、センサとアクチュエータを使用する通信用の技術で、国際標準規格に採択される最初のI/O 技術を目指しています。
Hot Swapコントローラの保護と利点
IO-Link 標準規格はL+パワーオーバーケーブル電源についてほとんど規定しておらず、200mAの電流とおそらく電源スイッチが必要であるとしか述べていません。ただし、電源が大きな負荷に接続された場合には、問題が起きる可能性がたくさんあります。突入電流が大きい場合、IO-Link に使用される頑丈なコネクタは損傷しませんが、それでもシステム・リセットにつながるコネクタのスパーク発生や電源電圧低下を引き起こす可能性があります。Power over Ethernet などの代替技術と比較すると、IO-Link のパワーオーバーケーブル(POC)の要件(最小4W)は中程度ですが、DC24Vでフォルトを経験した人は誰でも、フォルトが破壊的または破局的なものになり、「何かが燃えているのでは?」という疑問につながる可能性があることを知っています。
突入電流制御とフォルト検知の問題を解決するため、LTC2874はHot Swapコントローラとn型パワーMOSFETを使用してL+電源出力を生成します。電力経路の抵抗はMOSFETと検出抵抗に外付け部品を使用して低い値に保ち、動作中、ICの発熱を低減して電力効率を最大限に高めます。このことにより、ユーザーはMOSFETを柔軟に選択できます。この用途では、電流制限時にMOSFETが線形モードで動作する必要があるので、損傷を引き起こすホット・スポットが発生しないように、Fairchild 社製FQT7N10など、旧式のプレーナー型MOSFETを推奨します。一部の新バージョンと特にトレンチ型トランジスタは、このモードでホット・スポットが発生する可能性があるからです。4 コントローラは、SPI 動作式のオン/オフ制御、電流制限、およびプログラム可能な時限回路ブレーカ機能を実現します。
LTC2874では、電流制限(図3a)によって決まる制御方式、もしくは外付けのRC回路網(図3b)によって決める方式で出力電圧を上げていくことにより、突入電流を柔軟に制御できるようになっています。LTC2874をSPIレジスタ・ビットでイネーブルした場合、起動時および過電流状態時にMOSFET内での電力損失を最小限に抑えるため、LTC2874は電流フォールドバック動作を行います。オプションのケーブル検出モードでは、ケーブルがポートに接続されるまで、L+電源はディスエーブル状態に維持されます。

図3.L+電源出力の起動:(a)電流制限時、(b)GATEピンの抵抗/コンデンサ回路網で定義した場合、(c)4V降圧出力に合わせて構成したLT3669アプリケーション回路の場合
IO-Linkデバイスは、通常は動作と通信のためにケーブルから供給される電源を必要とするので、デバイスに電源が供給されていないことをマスタに通知する方法は通常は存在しません。こうした場合には、マスタ側の診断能力が特に有益です。LTC2874は、出力電源の「パワーグッド」状態の変化を(過熱、入力電源電圧レベル、出力電源の過電流など、その他多くの状態と一緒に)そのSPIポートおよび割り込み配線を介してマイクロコントローラに通知します。これらのモニタ機能を使用すると、ソフトウェアはより短いダウンタイムでより素早い修復を行う方向にオペレータを導くことができます。
L+ 出力は通常200mAを供給する必要がありますが、IO-Link 標準規格では起動時の電流パルス増強機能が要求され、18Vに達したときに50ms の間400mAを保証することが要求されます。この要求は、電流が大きくなるように検出抵抗を選定して入力電源電圧を制限することにより、間接的に満たすことができます(図4b)。より優れた方法(図4)は、LTC2874のオプションのSPI 制御電流パルス機能を使用して起動要件を満たしつつ、MOSFETの安全動作領域(SOA)に関わるDC動作余裕を確保する方法です。いずれの場合も、オプションの電流制限フォールドバックは、MOSFETでの電力損失が最も高くなる低い出力電圧での動作余裕を確保するのに役立ちます。

図4.(a)IO-Link準拠の200mAデバイス電源に対して構成したLTC2874。オプションのD1が電源を絶縁。(b)500mAの場合の代替構成。
容易なWake-upの生成と検出
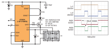
IO-Link アプリケーションでは、LTC2874とLT3669によってそれぞれのマイクロコントローラでのWake-up 要求(WURQ)処理が簡略化されます。マスタ側では、SPIレジスタのプッシュボタン・ビットが設定されると、LTC2874は正しい極性およびタイミングのWURQを自動的に生成します(図5a)。割り込み要求(IRQ)により、マイクロコントローラとのハンドシェイクが行われます。

図5.(a)無負荷のCQラインに対する自動時間調整式の80μs 500mA起動要求。(b)LT3669デバイスPHYをオーバードライブしている、LTC2874が生成したWURQ。WURQパルスが検出されたことをそのマイクロコントローラに通知すると、LT3669はCQ1を解放します。
デバイス側では、次の2 つの状態のいずれか一方が75μsより長く持続すると、LT3669によってWAKE出力フラグが“L” になります(図5b)。
- ドライバがイネーブルされているとき(TXEN1が“H” のとき)、CQ1の電圧がその目標レール電圧の2.95V 以内に近づかない。
- ドライバがディスエーブルされているとき(TXEN1 が“L” のとき)、CQ1の電圧がVL+ - 2.95Vより高くなる。
デバイス側のマイクロコントローラがその後応答するには、必要に応じてドライバをディスエーブルし、(TXEN1が“L” のときにTXD1の“H” と“L” を切り替えることにより)LT3669とのハンドシェイクを行ってそのWAKE状態をリセットし、起動プロトコルがマスタによって開始されるのを待ちます。意志決定と応答は、モードとシーケンスを基本にマイクロコントローラが行いますが、有効なWURQ信号方式と無効なケースを区別する必要があります。LT3669のシンプルな検出方法により、柔軟性が最大限に高まります。
制御エッジ・レートによる放射の低減
デジタルIO-Linkインタフェースを使用して作成したセンサは、旧式のアナログ出力モデルよりノイズの影響を受けにくい可能性が高いですが、遮蔽なしの線を介した大振幅(24V)のシングルエンド信号方式では、電磁干渉(EMI)が発生する可能性があります。LTC2874およびLT3669のCQライン・ドライバは、どちらもスルーレート制限回路を使用して信号放射の高周波成分を低減します。両製品とも低データ・レート時に選択できる低速エッジ・レート・モード(図6)を備えており、高周波成分をさらに抑えます。LT3669のスルーレート制御によって達成された改善度を図7に示します。

図6.(a)2つのポートで低速エッジ・レートのスルー制御をアクティブにして動作しているLTC2874のCQ出力。ポート1と3はCOM2(38.4kb/s)で動作しており、ポート2と4はCOM3(230.4kb/s)で動作していることを示しています。(b)低速と高速のエッジ・レートのスルー制御をそれぞれCOM2とCOM3の動作に適用しているLT3669のCQ1出力。

図7. 低速エッジ・レート制御(下)時に38.4kb/sで動作するLT3669の高周波EMIの減少。高速エッジ・レート制御(上)時と比較した場合。
誤った接続も許す堅牢なインタフェース
ケーブルによる接続では、壊れやすい電子回路を過酷な条件にさらしてしまう心配が常にあります。IO-Link の要件はその問題を更に複雑化させ、動作電圧(最大30V)と保証電流(L+出力ごとに200mA、CQドライバ出力ごとにDC100mA、および起動要求パルスに対して500mA)の組み合わせを要求します。この組み合わせでは、過負荷または出力短絡が発生した場合、MOSFETやICの駆動時に電力損失が高くなる可能性があります。したがって、LTC2874とLT3669は、そのケーブル・インタフェースでの広範囲の動作条件、誤用、およびフォルト・モードに耐えられるよう設計されています。
LTC2874はその動作範囲より大幅に外側のケーブル電圧(たとえば、L+の場合はGNDより50V高い電圧で、CQの場合は反対側のレールから50V)に耐え、過負荷に対しては複数の保護方法を備えています。まず、電流制限回路が迅速に応答して損傷を防止し、さらにICまたは(L+出力の場合には)MOSFETでの電力損失を低減します。電流制限値はCQ出力の場合は固定されており、L+出力の場合は抵抗で設定可能です。所定のタイムアウト(CQの場合はモード固有、L+の場合はプログラム可能)後に過電流状態が解消しない場合は、出力は回路ブレーカ機能によってディスエーブルされます。LTC2874の自動再試行機能は、プログラム可能な時間を冷却に見込んだ後、出力を再イネーブルします。過負荷が解消されるか、コントローラが介入するまでこのパターンは繰り返され、安全な低デューティ・サイクルでパルスが出力されます。さらに、このICは過熱状態と電源の過電圧状態に対する保護回路を内蔵しています。
LT3669も同様に十分に保護されています。このデバイスは逆極性に対して保護されており、L+、CQ1、Q2、およびGNDピンのどの組み合わせの間でも最大±60Vに耐えられます。この高電圧保護により、標準のTVSダイオードを使用してサージ保護を補強できる上に、L+の電圧が最大36Vで動作できます。この機能は、IO-Link の動作電圧範囲より高い電圧のSIOモードで動作するデバイスには特に魅力的です。
CQ1とQ2のドライバは、外付け抵抗で規定した値に電流制限されています。重負荷または短絡の場合には、追加の高速電流制限クランプ動作およびパルス出力方式により、電力損失が安全な水準に維持されます。
パルス出力時に、オン時間はアクティブ出力の電圧レベルに依存し、オフ時間は固定(標準2.2ms)なので、出力の電力消費量が多くなるにつれてデューティ・サイクルは減少方向に調整される結果となり、ICは安全な状態に保たれ、重負荷を完全に駆動する時間が最適化されます。
マスタ側の相当デバイスと同様に、LT3669は高精度のサーマル・シャットダウン回路および電源の過電圧保護回路を内蔵しています。接合部温度が140°C(標準)より高くなると、ライン・ドライバは両方ともディスエーブルされますが、LDO出力とVOUT出力は引き続き動作します。短絡フラグSC1およびSC2は、サーマル・シャットダウン事象をマイクロコントローラに通知します。
LTC2874とLT3669のケーブル・インタフェースは、どちらも静電気放電に対する保護回路を内蔵しており、標準のTVSクランプを使用した高レベルの電磁干渉(EMI)に対する保護が容易です(表1)。
| LTC2874 | LT3669 | 条件/ 注記 | |
| 人体モデル(ESD) | ±8kV | ±4kV | TVSクランプなし |
| IEC 61000-4-2 (ESD) | ±8kV(レベル4) | ±6kV(レベル3) | 接触放電 DC1880A/DC1733Aデモ・ボード CPIN = 470pF |
| IEC 61000-4-4(EFT/バースト) | ±4kV(レベル4) ±4kV(レベル4) |
±4kV(レベル4) ±4kV(レベル4) |
5kHz/15ms 100kHz/0.75ms |
| IEC 61000-4-5(サージ) | ±2kV(レベル2) | ±2kV(レベル2) | 1.2/50µs–8/20µs |
| TVSクランプ | SM6T36A | SM6T39A |
重い負荷の駆動
IO-Linkドライバが通常接続される容量性負荷は最大でも4nFですが、ケーブルで別のIO-Link PHYに接続した場合、LTC2874とLT3669は従来型センサやさまざまな産業用負荷との互換性を保つため、100mAを超える電流(LT3669の場合は最大250mA)を流すことができます。たとえば、このドライブ能力はDC12VおよびDC24Vのシステムで使用される小型の白熱灯を点灯するのに十分です。5
白熱灯を点灯することはICドライバにとっては簡単なことではありません。一般的なタングステン・フィラメントは、高温で点灯している場合と比較すると、低温では導電性が約15倍になります。したがって、電球を点灯する際には、ドライバは過熱させずに短絡に近い状態に対応する必要があります。
LT3669は出力をパルス化することにより、こうした状態でデバイス自体を保護し、ドライバの電力損失を制限します。12V 5Wの電球を2 つのLT3669ドライバの結合出力(最大500mAの複合駆動能力)によって点灯する様子と、この時に変化する負荷を図8aに示します。フィラメントの温度が上昇するのに応じて、ランプ側の電圧は上昇します。(“L” になると、それぞれCQ1ドライバとQ2ドライバの短絡状態を示す)診断フラグSC1およびSC2は、白熱電球が完全に駆動されるまでの進捗状況を示します。

図8.(a)12Vの5Wの電灯を点灯中のLT3669と(b)470μF負荷駆動時のLT3669。ドライバが外部からイネーブルされているとき、ドライバの電圧が目標のレールとは反対側のレールから2.95V以内にある場合、短絡フラグSC1およびSC2はアクティブになります。
大容量コンデンサを駆動する場合(図8b)は、充電開始時にも同様に短絡状態のフラグが立ちますが、そうなるのはドライバの電圧が目標のレールとは反対側のレールより2.95V 未満の範囲にある間だけです。これらの短絡フラグを適切に処理することにより、マイクロコントローラは実際の短絡と重い負荷を区別することができます。
LTC2874も、過熱による損傷なしに大負荷を駆動することができます。内蔵の回路ブレーカおよび自動再試行タイマによって設定された保護パルス出力により、1Wの小型電球が正常に点灯します。より積極的なマイクロコントローラの制御によるタイミングを使用してより大型の電灯を駆動するには、CQドライバを並列に接続するか、または(十分な電流が得られるよう設定した)L+電源出力を高電位側ドライバとして動作させます(図9a)。すべての個別出力に依存することにより、LTC2874は8つの電灯(図9b)を点灯することができます。出力を結合した場合は、より多くのDC電流を供給できます(図10)

図9.(a)24V 2Wの電灯を点灯中のLTC2874、(b)8回路入り電灯ドライバ

図10.重い負荷を駆動するLTC2874の4つのCQ出力(破線内は等価回路)
未終端で、場合によっては誘導性のケーブルで接続した産業用負荷を駆動すると、リンギングが生じることがよくあります。両デバイスのレシーバはプログラム可能(LTC2874)なノイズ抑圧フィルタまたはモード固有(LT3669)のノイズ抑圧フィルタを内蔵しているので、SIOモードでスイッチングする場合でも最高速のIO-Linkレート(COM3)で通信する場合でも、マイクロコントローラにはきれいな遷移が伝えられるようになっています。
リレーの駆動
LTC2874およびLT3669のケーブル・インタフェースは、12Vまたは24Vのさまざまなリレーを駆動することができます(図11)。CQ出力はハイサイドまたはローサイドをドライブすることができます(図12)。LTC2874の場合には、L+電源出力をハイサイド・リレー・ドライバとして使用すると、CQピンが各リレーの状態を検出できるので(図13)、RXD出力とSPI バスのいずれかを介してマイクロコントローラに対するハンドシェイクを行います。LTC2874は、CQピンとL+ピンの両方を使用して駆動する場合、8つのリレーを作動させることができます。

図11.各CQ出力は、Potter and Brumfield(Tyco)のKRPA-11DG-24を駆動するのに必要な電流の2倍を保証します。

図12.ローサイドとハイサイドの両方をドライブするSPI制御の「角氷型」リレー・ドライバ。

図13.L+出力がリレーを駆動する場合、CQラインは各リレーの状態を検出できます。
効率的で柔軟な電力変換により小型センサを冷却状態に維持
センサは、通常、物理的パラメータを電気的信号に変換するトランスデューサ、アナログ/デジタル変換と信号処理を行なうマイクロコントローラ、およびケーブル・インタフェースで高電圧にレベルシフトするPHYインタフェースを内蔵しています。通常、トランスデューサは3.3V~15Vの範囲で動作し、マイクロコントローラは1.8V~5Vの範囲で動作します。IOLinkのL+の標準的な動作電圧が24Vであるとすると、これらの低電圧センサ部品を正常に動作させるために何らかの電力変換が必要であることは明らかです。
シンプルなリニア・レギュレータはこの役割を果たすことができますが、内部の電力損失があるのでアプリケーションは負荷が少ないものに制限されます。たとえば、24Vから5Vを生成するLDOでは、10mA負荷の場合、パス・トランジスタが190mWを消費します。この値は許容範囲内ですが、100mA時には浪費される電力が1.9Wまで増加するので、この場合にはダイ温度が大幅に上昇します。
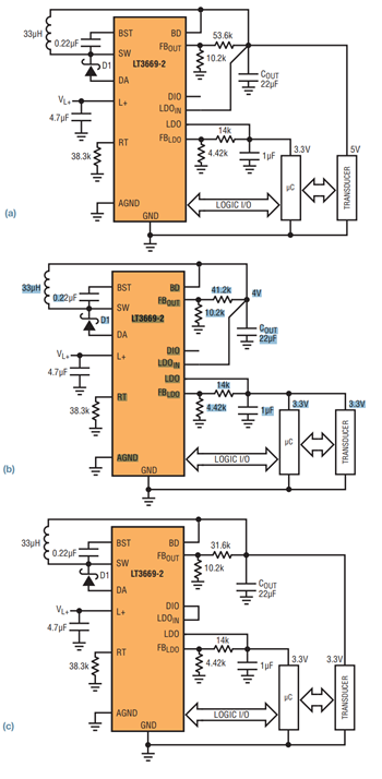
これらの電力レベルでは、スイッチング・レギュレータの方が明らかに有利です。内部の電力損失が減少することにより、センサは、はるかに高い周囲温度で確実に動作することができます。LT3669とLT3669-2は、どちらもLDOの他に降圧スイッチング・レギュレータを内蔵しています。LT3669-2は、センサの低電圧回路向けに中程度から高い電力レベルまでを要求するアプリケーションをターゲットにしています。この点を考慮して、このデバイスにはキャッチ・ダイオードを内蔵しておらず、外付けを採用しています。外付けのキャッチ・ダイオードを使用することにより、このデバイスは定格負荷電流である300mA時に24Vから5Vへの変換で標準78%の効率を達成しており、これは423mWの内部電力損失に相当します。効率は100mA時に69%に減少しますが、内部電力損失はわずか225mWで、リニア・レギュレータの同等品の8分の1より低い値です。消費電力の要求があまり厳しくない回路のために、LT3669(図14)はキャッチ・ダイオードを内蔵することによりコストと実装面積を低減し、100mAの最大負荷電流時にわずかに低い効率である64%を達成します。

図14.LT3669を使用した小型のデバイス側IO-Link PHYおよびデュアル電源ソリューション
センサは幅広い物理的測定機能を備えており、同様に電源要件も多様です。スイッチング・レギュレータまたはLDO単体では、この範囲の要件を満たすことは不可能です。LT3669およびLT3669-2に両方を組み込むことにより、これらのデバイスはコンバータを追加せずにほとんどの電源要件を満たし、スペース、設計時間、およびコストを大幅に節約することができます。
LDOは、セットアップによっては最大150mAの負荷電流を供給できます。専用の入力ピンLDOIN を使用することにより、LDOは2.25V~40Vの任意の電源から電力供給を受けるように構成できます。LDOはスイッチング・レギュレータ出力を電源にして動作することも、別個に動作することもできます。いくつかの可能な電源構成を図15に示します。スイッチング・レギュレータの出力にLDO入力ピンを接続すると(図15aおよび15b)、最高の効率が得られます。こうすることができない場合は、図15cに示すように、LDOの入力ピンをDIOに接続して(内部ダイオードがL+とDIOの間を接続)、逆極性保護を維持することにより、LDOの入力ピンはL+から間接的に電力供給を受けることができます。この場合、LDOの最大負荷電流は電流制限フォールドバックにより減少します。

図15.LT3669-2のさまざまな電源構成。LDOINピンを(a)および(b)では降圧レギュレータ出力に接続して最高の効率を追求し、(c)ではDIOピンに接続しています。
大型のマルチポート・マスタの作成
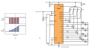
クワッドIO-LinkマスタPHYをQFNパッケージ(図16a)およびTSSOPパッケージに高密度に集積化しているので、LTC2874は大型のマルチポート・マスタを作成するのに最適です。たとえば、12ポートのマスタを図16bに示します。4ポートはマイクロコントローラの組み込みUARTに接続します。残りのポートはSPIポート・エキスパンダ(U1、U2)を介して処理されますが、これらのUARTは、最適化されたコードを実行する専用ARMマイクロコントローラを使用して実装されます。このシステムは拡張可能であり、制限される要因は主要なマイクロコントローラの帯域幅と性能だけです。リニアテクノロジーのデモ回路DC2228A(図17a)は、このようにして作成したマルチポート・マスタですが、DC2227A(図17b)など、8つのIO-Linkデバイスへの接続をサポートします。

図16.(a)高密度の集積化により、4ポートのLTC2874を使用して小型のマルチポート・マスタを作成できます。(b)12ポートの場合のマスタ電源および通信PHY。

図17.IO-Linkアプリケーションのデモ回路。(a)DC2228A:LTC2874を使用して作成した8ポートのマスタで、オプションで90WのPower over Ethernet(LTPoE++™)から受電する。(b)DC2227A:LT3669-2、高精度温度センサ、光電センサ、および28V/100mAの白熱灯を使用して作成したデバイス側センサ・アプリケーション。
IEC 61131-2のサポート
両デバイスのケーブル・インタフェースは、IO-Link 定義の一環として、IEC 61131-2(プログラマブル・ロジック・コントローラ(PLC)アプリケーションでデジタルI/Oを規定しているやや旧式の標準規格)との緩やかな互換性があります。6この互換性には、LT3669のオプションの2番目のドライバQ2も含まれます。さらに、LTC2874の組み込みの電流シンク負荷には、タイプ1 入力の要件を満たしつつ電力損失を最小に抑える設定があります。
IO-Link 完全互換の電源および信号インタフェース
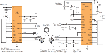
それぞれに専用のマイクロコントローラがあるIO-Linkアプリケーションの両側を図18に示します。マスタ側のLTC2874は、こうしたポートを4 つサポートします。デバイス側のLT3669は、5Vのスイッチング・レギュレータ出力、3.3VのLDO出力、および両方のドライバ出力で100mAを保証します。コネクタのピン2はオプションであり、デバイス側でのみサポートされています。

図18.センサまたはアクチュエータへの完全な24V 3線式電力および信号伝送インタフェース。使用できる4つのマスタ・ポートのうちの1つを示す。
まとめ
LTC2874とLT3669 は、IO-Link システムを構築するための他に例のない集積化および柔軟性を備えています。LTC2874は4 つのポートの電源、信号伝送、制御、および診断の機能を備えているので、大型のマルチポート・マスタの設計が簡単になります。LT3669は、小型のセンサ・アセンブリでの温度上昇を最小限に抑えるのに役立つ、補助のドライバ(Q2)、LDO、および降圧レギュレータを内蔵しています。これらのデバイスは動作電圧範囲が広い(LTC2874は8V~34V、LT3669は7.5V~40V)ので、さまざまな産業用負荷を駆動できます。これら2つのデバイスは、24V自動化の過酷な環境に対する耐久性が高められています。
注記
1 Tsun-kit Chin / Dac Tran、「Combine power feed anddata link via cable for remote peripherals」 EE Times、2011年11月10日
2 www.io-link.com。IO-Link はPROFIBUS UserOrganization(PNO)の登録商標です。
3 IEC 61131-9 第1.0 版
4 Paul Schimel、「MOSFET Design Basics You Need ToKnow」(Part 1 and 2)、Electronic Design、2010年4月4日および4月21日
5 「 Safely Light Miniature Incandescent LampsUsing LTC2874」、Kevin Wrenner、2014年1月 https://www.analog.com/safely-light-miniature-incandescent-lamps-using-ltc2874.
6 IEC 61131-2, Third edition, 2007-07.