ダイナミック・ループ応答の改善
DC/DCコンバータは、帰還制御システムを介して変動のある入力電圧を調整し、(通常は)固定された出力電圧に変換します。帰還制御システムは、発振したり、最も厳しい場合には出力電圧が調整できなくなったりするのを避けるために、できるだけ安定したものとする必要があります。また、制御システムは、入力電圧の急激な変動や出力の負荷過渡変動といった動的な変動に対応できるように、できるだけ高速で、なおかつ安定化後の出力電圧の変動を最小限に抑えることができる必要があります。制御ループの動作を表す場合は、標準的なボーデ線図を使用して、ループの位相シフトとゲインを周波数の関数として示すことができます。この制御ループは、アナログ技術やデジタル技術を使って実現できます。
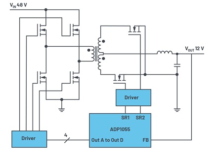
一部のデジタル電源は、制御ループを最適化して、動的な影響に対し非常に高速で応答することができます。ADP1055コントローラICを組み込んだ回路の例を図1に示します。このICは、デジタル制御ループを最適化する機能を備えています。デジタル・コントローラを利用すれば設計者は様々な制御を行うことができ、その一部は、動的な制御、つまりシステムが動作中の制御も可能です。図2はADP1055の様々な機能を示したもので、これらの機能はADP1055評価用ソフトウェアを使って制御することができます。

図1. フルブリッジ・アプリケーションにおけるADP1055デジタル・スイッチング・レギュレータ。

図2. デジタル電源では、設計者がグラフィカル・ユーザ・インターフェースを介して電源パラメータを簡単に制御できます。
制御ループに関して特に興味深い設定オプションは[Nonlinear Gain/Response](非線形ゲイン/応答)機能で、この設定には[Filter](フィルタ)ボタンを使ってアクセスします。[Nonlinear Gain/Response]機能を使用すれば、例えば負荷過渡変動直後に制御ループを動的に調整することができます。電源に大きな負荷過渡変動が加わると、通常は出力電圧に変動が生じて、その理想的な調整値を超えたり下回ったりします。アナログのみの制御ループの場合、制御ループと電源電力段内の部品には、予想される大半の条件下でこれらの変動を最小限に抑えられるようなものが選ばれます。ADP1055が備えているようなデジタル調整式制御ループの利点は、ループ応答を随時その場で調整して多種多様な状況に対応できることです。
この機能を制御するためのインターフェースを図3に示します。ハイ・レベルからロー・レベルへの負荷過渡変動後の代表的な出力電圧の応答を青で示しています。図に示すように、通常、レギュレータ出力における電圧応答はオーバーシュートします。オーバーシュートは、出力電圧が一定の閾値を超えたときに制御ループのゲインを一時的に大きくすることによって、最小限に抑えることができます。

図3. 出力電圧の状態に応じた制御ループゲインの設定
図3に示す例の設定出力電圧は、公称値で12Vです。制御ループのゲインは調整可能で、出力電圧に応じて様々な値に設定できます。例えばエラー・アンプのゲイン増大によって電圧が12.12Vを超えた場合は、対応するプルダウン・メニューで制御ループを設定できます。12.12Vの上にも他に3つの電圧閾値があり、それぞれに個別のゲインを設定できます。これらのゲイン設定は、安定化ループの設計時に設定された極とゼロからは完全に独立しています。
電圧に依存して調整可能なゲイン設定機能を使用すれば、電圧オーバーシュートに対する応答速度を向上させる制御ループ設定を見つけることができます。これを通じて、出力電圧帰還制御の品質を最適化することができます。通常動作時の最適化制御ループ特性に影響を与えることはありません。ADP1055のようなデジタル・コントローラを使用すれば、負荷過渡変動後などの特定状況下で制御ループを動的に調整することができますが、従来のアナログ制御ループでこれを実現することは容易ではありません。
 
                             
                             
                             
                             
                             
                             
                             
                             
                             
                             
                             
                             
                             
                             
                             
                             
                             
                             
                             
                            