高性能ポータブルDCベンチ電源:専用電源の構築により、コストを削減し、卓上スペースを確保
ベンチ電源は、はんだごておよび携帯型ハンドヘルド・マルチメータとともに、電子工学実験室の工具箱には必須のアイテムです。プロジェクトによっては必要な定電圧電源が1つだけで済みますが、たいていの場合は、プロジェクトの適切なテストやデバッグのため、さまざまな電圧および電流が要求されます。高性能な可変ベンチ電源を使用して電圧と電流を自由自在に調整することにより、デバッグ時間を大幅に節約できます。残念ながら、標準的な汎用可変ベンチ電源は大型で(少なくとも高性能版は)高価であり、制限がいくつかあります。必要な放熱構造のため、本当に持ち運び可能(ハンドヘルド)なものはありません。さらに、高額電源であってもゼロ電流またはゼロ電圧はサポートしておらず、ここに示す電源によって発揮されるトランジェント性能や短絡性能に匹敵するものはありません。
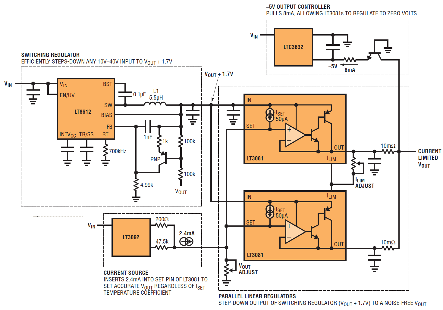
自分専用の高品質ベンチ電源を構築することにより、コストを削減し、卓上スペースを確保してください。この電源で重要となる部品は、入手が容易な一連の部品の候補に囲まれたLT3081リニア・レギュレータです(図1参照)。LT3081独自の電流源リファレンスおよび電圧フォロワ出力アンプにより、2つのリニア・レギュレータを並列に接続して、最大3Aの可変電流制御および24V超の可変電圧出力制御に対応できます。出力のリニア・レギュレータは、大容量の出力コンデンサを必要とせずに出力リップルを抑えられるので、真に平坦なDC出力と小型化を実現します。
ここに示す電源では、並列接続のLT3081の前段に、高性能、同期整流式降圧コンバータ(この場合には40V/6AのLT8612)があります。十分に熱を放散するためにヒートシンクと強制的な空気流(ファン)が必要なパワー・トランジスタを特長とするリニア・ベンチ電源とは異なり、ヒートシンクもファンも必要ありません。
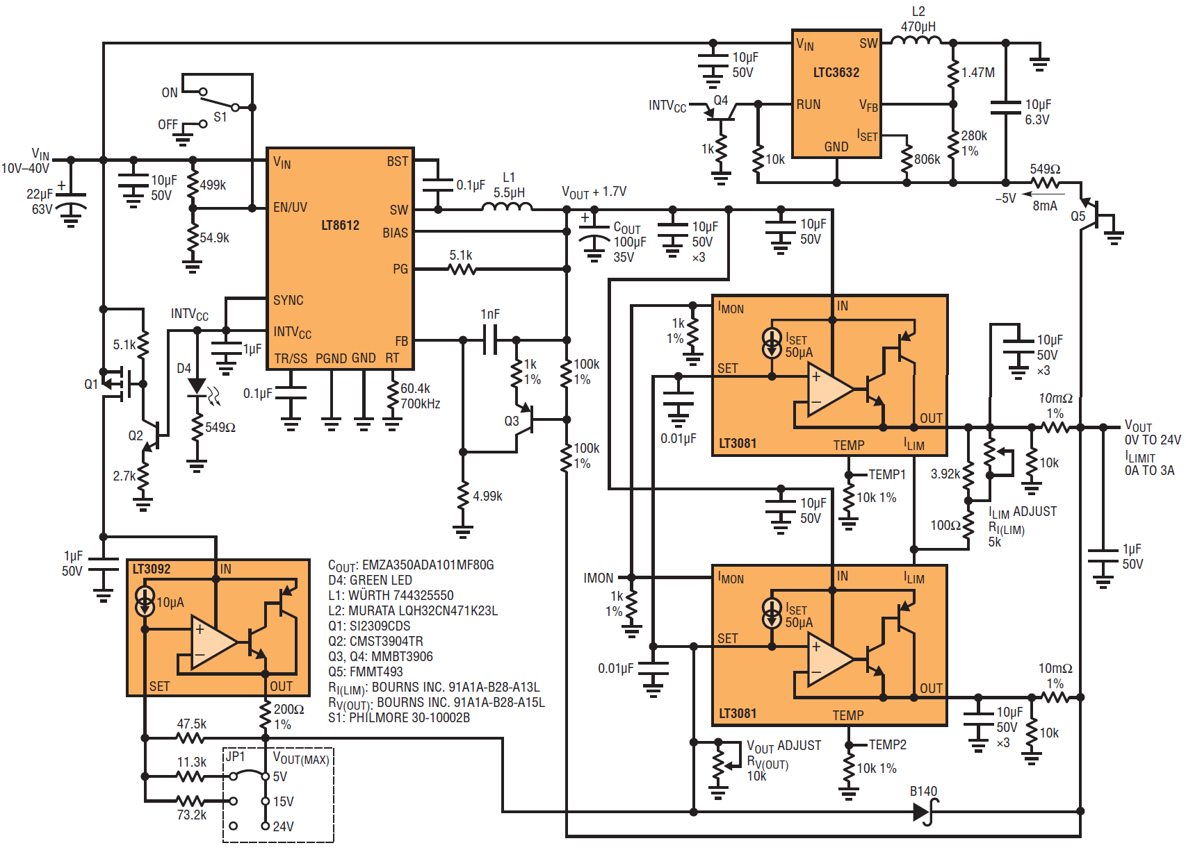
LT8612 は、大電流時または小電流時に10V~40Vの電圧を動的な適応出力電圧に効率的に降圧します。この電圧は、ベンチ電源の出力電圧(LT3081リニア・レギュレータの出力)よりわずかに高い電圧に維持されます。LT8612の出力は低リップルであり、変換はベンチ電源の全範囲で効率的です。LT3081デバイスの入出力間での電力損失を最小限に抑えるには、ドロップアウト状態になるよりわずかに高い電圧に入力電圧を維持します。このベンチ電源は、電圧と電流の両方の限界値をゼロまで調整できるめったにない能力を持っています。この混合モードDCベンチ電源の全回路図を図2に示します。
並列リニア・レギュレータの安定出力、制御電圧および電流
リニア・レギュレータは、効率が最小値に達したスイッチング電源のリップルを抑えるために、降圧コンバータの出力でよく使用されます。図1および2に示す並列のLT3081リニア・レギュレータは、LT8612の出力リップルを低減し、電源の定電圧出力と定電流出力を的確に制御します。LT3081は(リニア・レギュレータ向けの)独自の機能を備えており、並列に接続して簡単に出力電流を増加できます。
並列接続した2 つのLT3081 により、1 つのLT3081のサポート対象電流(1.5A)を2 倍(3A)にする方法を図1および図2に示します。出力電圧精度を低下させずに2つのデバイス間で電流を正確に分担するには、数箇所の並列接続と2つの小さな10mΩ 安定抵抗があれば十分です。簡単に入手できる高品質のポテンショメータ(10kおよび5k)をSETピンおよびILIMピンに接続することにより、0V~24Vおよび0A~3Aの範囲で制御できます。回転数が多く精度が高いポテンショメータを確実に使用すれば、ベンチ電源をより高級なものにすることができます。
ベンチ電源の最小電流制限値は0Aです。ILIM 抵抗を200Ω 未満に抑えている限り、LT3081は0Aの出力電流を保証します。回転範囲を最大限に広げ、かつ2つのレギュレータを並列に使用する場合は、引き続きゼロ電流を保証するため、小さな100Ω 抵抗をILIMのポテンショメータと直列に配置します。
ベンチ電源の最小出力電圧は0Vです。出力から4mAの電流が流れている限り、LT3081は0V出力を保証します。このための最善の方法は、負電源を使用して2つのLT3081の8mAを引き込むことです。LTC3632(–5Vレギュレータ)は、この負の負荷を簡単に発生しますが、電力をほとんど消費せず、占有する基板スペースはほんのわずかです。
平坦な負荷レギュレーション特性と急勾配のVI 曲線
目的の電圧を正確に調整したら、負荷が加わるのに応じてベンチ電源の電圧ドリフトが増減するのは避けたいものです。電流制限値までの負荷電流の全範囲にわたって平坦なレギュレーション・プロファイルを維持するのが理想的です(図3および図4)。
ここに示す電源はこの要件を満たします。LT3081の出力は0Aから1.5Aまで実質的に平坦な状態を維持します。デバイスの発熱を最小に抑えると、図3に示すように、ベンチ電源の負荷レギュレーションをどの出力電圧に対しても50mV未満に維持するのに役立ちます。10mΩ の安定抵抗が原因で15mVが発生した場合でも同様です。図5に示すように、1.5Aを駆動しているときに発生するリニア・レギュレータの入出力間電圧降下が1.7V の場合、DDパッケージで発生する温度上昇はわずか30°Cです。
電流制限調整つまみの設定は電圧調整つまみの場合とまったく同じように決定する必要があります。電流制限値を3.0Aに設定した場合は、ベンチ電源が正確に3.0Aで電流制限領域に入り、供給電流がそれより多くならないことが必要です。高性能ベンチ電源は、電流制限値に達したときに0Vに低下するまで平坦な状態を維持する電圧対電流のレギュレーション曲線を実証しなければなりません。図4は、電流制限の設定値に関係なく、ベンチ電源が希望どおりに動作する様子を示します。
同期整流式降圧コンバータによる全体的な高い効率の維持
ポータブルDCベンチ電源は、入力電圧を目的の出力電圧より5V以上高くした場合、10Vおよび40Vの入力電圧から、0V~24Vの間の任意の電圧で0A~3Aを出力できます。入力は容易に入手可能な19V、28V、および36VのAC/DCコンバータから供給可能です。また、入力は単純なAC24Vトランス、整流器ブリッジ、および10mFコンデンサでもかまいません。この場合は約34Vでリップルが1V~2Vあります。
電源のLT8612降圧スイッチング・コンバータ部分は、AC/DCフロントエンド電圧(10V~40V)を、0Vからその入力電圧よりわずかに低い電圧までの任意の電圧まで低下させます。LT8612ベースのコンバータの低リップル出力は、並列のLT3081リニア・レギュレータの入出力間でさらに1.7V低下して最終的な安定化電圧になり、出力にはリップルがほぼ存在しない状態になります。
高効率により低温を維持
LT8612 同期整流式降圧コンバータは3Aを容易にサポートし、最小オン時間が40nsと短いので、比較的高いスイッチング周波数(700kHz)であっても、最大40Vの入力から出力を最小1.7Vまで効率的に降圧します。効率を図6に示します。スイッチング周波数が高いときに効率が高いので、大電力時でも発熱を抑えられるコンバータと少量の小型部品の組み合わせを実現できます。
差動帰還
LT8612は、図1および2に示す差動帰還方式を使用して、その出力(LT3081ペアの入力)をベンチ電源出力(LT3081ペアの出力)より1.7V高い電圧に安定化します。LT3081の動作が最適になるのは、その入力が出力より1.5V 以上高い場合であり、ここではトランジェント時に余裕を持たせて1.7Vを使用しています。
図7および8に示すように、差動帰還は出力トランジェント時や短絡時にも動作し続けます。出力がGNDに短絡すると、LT8612の出力は追従してGND電位になります。短絡の解消またはポテンショメータの変更によって出力電圧が急激に上昇すると、LT8612はLT3081の上昇出力に追従して、急速に変化する出力より1.7V高い電圧にとどまろうとします。広範囲の条件でLT8612を安定化しつつ、比較的高速のトランジェント応答を維持するには、適度な大きさの100μF出力コンデンサで十分ですが、LT8612はリニア・レギュレータほど高速に動作することはできません。
この構成は、3つの並列LT3081リニア・レギュレータを使用して拡張し、4.5Aの出力電流をサポートすることができます。LT8612は6Aのピーク・スイッチ電流機能を備えているので、スイッチング・レギュレータを変更する必要はありません。
高精度電流源によるISET 温度係数の抑制
ベンチ電源の出力電圧は、LT3081 ペアのSETピンに接続するポテンショメータにより、手で簡単に調整できます。それぞれのSETピンから50μAが流れ出し、その合計電流に可変抵抗を掛けると、追加部品なしで適切な出力電圧を生成できるというのは十分に簡単に見えます。しかしながら、その電流はLT3081の温度によってわずかにドリフトすることがあるので、堅牢なベンチ電源ソリューションにとっては十分でない場合があります。
電流ドリフトを抑える1つの方法は、電流量の多い電流源を使用してSETピンのポテンショメータを駆動することです。LT3092は、最大40Vで動作する高精度の電流源で、24V出力に10k の抵抗を接続した場合に高精度の2.4mAを流す目的で使用されます。その出力電流は、異なる最大出力電圧が必要な場合に、設定抵抗値を変更して簡単に調整できます。最大出力電圧は、12V電源を使用する場合は5.5V、24V電源を使用する場合は15V、36V電源を使用する場合は24Vにします。電源スイッチをオフにしたときにLT3092 への電力供給を遮断するため、入力スイッチを回路内に使用します。スイッチをオフにしたときにこのデバイスをVIN から切り離すと、負荷が軽減されたベンチ電源出力がこのデバイスの定電流によって充電されることがなくなり、技術者は損傷を与える可能性のある状況から守られます。
操作が簡単な電圧/ 電流設定用のポテンショメータ回転つまみ
LT3081 のSETピンとILIMピンの機能により、ポテンショメータを単純に回して出力電圧と出力電流を任意のレベルに簡単に設定できます。並列のLT3081は、同じSETピンの接続と電圧だけでなく、同じILIM+ピンとILIM–ピンの接続も同様に共有します。0V~24Vおよび0A~3Aの出力範囲(あるいは多少の余裕を持たせるためにわずかに高い値)を得るため、10kおよび5kのポテンショメータが選ばれます。ポテンショメータは調達するのが簡単であり、性能と価格のさまざまなパラメータから選ぶことができます。
12 ページの写真に示すベンチ電源は、簡単に回せる軸がありPCBと直角に接続されている1 回転式のポテンショメータを備えています。PCBを保護ケースで密閉することにした場合は、ポテンショメータを筐体の側孔に取り付けることができます。サーメット素子は150ppm/°Cの定格で時間ドリフトおよび温度ドリフトを抑えるのに対して、類似のプラスチック素子バージョンのドリフト定格は1000ppm/°Cです。それほど高価でないプラスチック・ポテンショメータは、標準的なベンチ電源で使用する場合は依然優れています。また、10回転式の高精度ポテンショメータは、電圧および電流の両方の制限値を非常に細かく調整する場合に使用できます。
ISET の温度係数に起因するVOUTのドリフトが問題にならない場合は、LT3092電流源を取り除き、10kのポテンショメータを同様の品質を持つ250kのポテンショメータに置き換えることができます。
負のコンバータによる0Vレギュレーション
SETピンのポテンショメータを回してGNDに短絡することで0Vまで下げるのは簡単にできることですが、LT3081が0Vまで動作するにはデバイスから4mAの電流を引き出す必要があります。VOUTとGNDの間に抵抗性の負荷を事前に加えても、電流が流れるのはVOUTが0Vではない場合だけなので、代わりに負電源を使用して0V出力から電流を流します。LTC3632負電圧レギュレータは、小さな抵抗に–8mAを流す–5V小型電源であり、この抵抗の両端の電圧はグランドよりVBEだけ低い電圧(–0.6V)と–5Vです。電源スイッチを切るとLTC3632はオフしますが、出力電圧が0Vより高い場合でも、電源が入っているときは動作し続けます。トランジスタの熱インピーダンスが250°C /Wより大きいか負電流が–10mAを超えて増加する場合、–8mA •24.6Vの電圧降下は顕著な発熱源になることがあるので、負電流が流れるトランジスタを選ぶ場合は注意が必要です。.
短絡と0A制御
LT3081は、出力電圧の設定値に関係なく、0Aの電流制限制御も実現します。ベンチ電源の電流つまみを最後まで回していくと、ベンチ電源はちょうど3.1Aでしっかりと電流制限を行います。負荷がこの点を超えて増加すると、電圧の特性曲線は崖から落ちるような下がり方を示します。図4に示すように、つまみを単純に回すと、その急激な電流制限曲線に沿って他の値に低下し、0Aに達するまでずっと変化し続けます。
最も極端な過負荷状態は短絡であり、このときには出力が特性曲線の変曲点を超えるだけでなく、グランドまで低下します。ベンチ電源は、短絡時にその電流制限値を安定的に維持し、LT8612の出力を1.7V に安定化して、LT3081を通って短絡箇所に流れ込む制限電流を供給します。
トランジェント短絡の結果を図8に示します。ここでは、ICの短絡時レギュレーションと存続時間の短い出力コンデンサ放電スパイクを示しています。10μs 未満の短絡スパイクは、図9に示すように、よく使用される(同様の設定値の)大電力混合モード実験室ベンチ電源の期間の1/500です。図9に示す長時間にわたる放電スパイクは、パワー・トランジスタが低速であるか、出力容量が高いことが原因でテスト装置を損傷する可能性があります。これは、高価で、よく使用される汎用のベンチ電源の欠点です。
出力のモニタ
出力にマルチメータまたは簡素なアナログ表示装置を接続して、正確な電圧測定値を表示します。別のマルチメータまたは表示装置を出力と直列に追加して、正確な電流測定値を表示します。追加の検出装置を出力と直列に接続しないようにする場合は、IMON端子を電圧電流変換器として使用することもできます。
AC/DC入力
このDC電源は、実験室内で定電圧か電流を生成するための手軽なツールです。DC10V~40Vを使用して単純に電源を投入し、スイッチを入れてつまみを回します。このDC電源は小型で安価なので、回路出力および電流が複数必要な場合は、これらのポータブル・ベンチ電源のいくつかを同じDC入力電源から給電できます。
フロント・エンドに簡単なAC/DCコンバータを追加することにより、完全に自立型のベンチ電源を作成するのは実に簡単です。120VACから24VACに変圧する(5:1)の単純なトランス、整流ブリッジ、および10mF出力コンデンサを図11に示します。これらを組み合わせることにより、ほとんどリップルのない34VDCが発生します。この簡単なAC/DCコンバータを使用して、ベンチ電源の最大出力である22Vを生成することができます。
整流器ブリッジには定格が3A以上のショットキ・ダイオードが必要です。ショットキ・ダイオードの動作中の発熱量が多すぎる場合は、ショットキ・ダイオードをLT4320理想ダイオード・ブリッジ・コントローラと4つのMOSFETに置き換えてブリッジの発熱を抑えることにより、ヒートシンクを取り付けずに済ますことができます。10mF出力コンデンサの大きさは、出力リップルに合わせて調節するために変更できます。最大出力時には、10mFコンデンサの場合、DC入力が34Vのとき約±1Vのリップルが発生します。
また、12V~36V、定格3Aの任意の汎用AC/DCブラック・ボックス・コンバータを接続することにより、汎用のベンチ電源を組み合わせることもできます。AC/DCコンバータであれば、古いラップトップから取り外したものでも、電子回路の小売り業者から購入したものでも動作するはずです。唯一の制約は、ベンチ電源の最大出力電圧が入力電圧源の最小定格より約5V低い状態を維持する必要があるということです。
まとめ
2つの並列LT3081リニア・レギュレータ、同期整流式降圧コンバータLT8612、LT3092電流源、およびLTC3632小型負電源を使用して、0V~24Vおよび0A~3Aの定電圧/ 定電流制御に対応する自分専用の高性能DCベンチ電源を構築します。このベンチ電源は、小出力容量で低出力リップル、優れたトランジェント応答を特長とし、0Vおよび0Aまで制御し、短絡時もレギュレーション状態を維持して、大型のヒートシンクを取り付けずに発熱を抑えます。AC/DCコンバータと簡単に結合可能で、DC電源から給電することもできます。この総合的なベンチ電源ソリューションは、トップクラスの性能を備えているにもかかわらず、低コスト、小型で簡単に作成できます。












