要約
車載用インフォテイメント製品(マルチメディアとテレマティックス)は、さらに大電力を要求しており、また車載用の電源管理システムに課題を与えています。このアプリケーションノートは電源管理用の平均電流モード制御(ACMC)技術を説明します。この論文はこの技術が効率、大きさ、EMI、過渡応答、設計の複雑さ、および全体コストなどの幾つかの電源管理問題を最小化することを提示します。MAX5060/MAX5061がこの技術の実例として使われています。
はじめに
高性能マイクロプロセッサが車載用のマルチメディアおよびテレマティックス(例、インフォテイメント製品)においてさらに大電力を要求するにつれて、ノイズ耐性、EMI、およびループ補償のようなよく知られた設計問題が起こってきます。平均電流モード制御(ACMC)は、特に車載用のアプリケーションにおいてこれらの問題を救済するのに役立ちます。このアプリケーションノートはACMCについて説明し、インフォテイメントアプリケーションでの電流モード制御設計に優るその利点を明らかにします。MAX5060/MAX5061はACMCの実例として示され、ここで提示された情報は製品データシートの基本的な説明を補足します。
設計目標の決定
車載用インフォテイメントの各アプリケーションは電源管理に関して独特な技術的および商業的な要件のセットを提示します。最も重要な設計事項は効率、大きさ、EMI、過渡応答、設計の複雑性、それにコストです。これらのすべてのパラメータは間接的に電源のスイッチング周波数に関係します。スイッチング周波数はこれらのすべての要件をバランスするために選ばれる重要なパラメータです。
ACMCの利点
比較的大出力電流(5A~25A)のコンバータに対して、電流モード制御(CMC)技術での電流検出抵抗の値を小さくすることは効率を高めるのに役立ちます。この論文ではCMCはピーク電流検出を備えた固定周波数を意味します。しかし、この方法には欠点があります:CMCはコンバータのノイズ耐性を悪化させます。電流が非常に大きい場合には、最良のPCBレイアウトとしても電流検出信号に重畳したノイズを十分に抑圧することはできません。この問題に対処するひとつの方法が電圧モード制御、VMCであり、これは古いが確立された技術です。VMCはノイズ耐性と効率を改善しますが、許容される性能を達成するためには、ある程度のループ補償設計が必要です。
ACMC設計の基礎
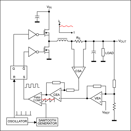
ACMC技術はVMCのノイズ耐性と効率をCMCの安定性および性能特性と組み合わせたものです。図1はACMCで動作している降圧(buck)コンバータの機能ブロック図を示しています。
Lは以下および図2で論じます。" class="img-responsive">
図1. ACMCで動作している降圧(buck)コンバータの機能ブロック図。図においてCEA = 電流エラーアンプ、CSA = 電流検出アンプ、VEA = 電圧エラーアンプです。インダクタ電流信号のiLは以下および図2で論じます。
ACMCを良く理解するために、CMCの原理を復習することから始めます。図1を見ると分かりますが、電流エラーアンプ(CEA)と鋸歯状波発生器(sawtooth generator)がなければ、電流検出アンプ(CSA)の出力はPWMコンパレータの反転端子に供給されます。同様に、電圧エラーアンプ(VEA)の出力は、非反転端子に供給されます。その結果はインダクタ電流の制御(内側ループ)と出力電圧の制御(外側ループ)の2つのループを持つシステムとなります。
先に述べたように、大出力電流のアプリケーションでは、コンバータの電力消費を最小化するために、電流検出抵抗のRS (図1を参照)を可能な限り小さくすることが望まれます。しかし、この結果はノイズが侵入する小さい信号となり、システムのジッタとして現れます。
しかし、ACMCでは電流検出信号はCEAの反転入力に供給され、他方、VEAはインダクタ電流をCEAの非反転入力を使って調整します。フィードバック回路によってCEAを補償すると、幾つかのことが達成されます:DCで最大の利得が得られるように電流検出信号を生成(降圧コンバータではインダクタDC電流がコンバータの出力電流に等しくなります)し、実際の電流検出信号が妨げられることなくアンプを通過し、そして最後に信号に重畳された高周波のスイッチングノイズを抑圧します。DCにおけるCEAの利得が大きいと出力電流を正確に設定する制御方式が可能になります。それに比べて、CMCにおける電流検出信号の利得は大きくなく、入力電圧が変動すると、システムはピーク平均化電流誤差を発生します。図1の最後の説明としてCEA出力は電圧ランプ(傾斜波)と比較されて、その結果得られた所望のPWM信号がパワーMOSFETを駆動します。

図2. 図1の制御波形。
図2には図1の制御波形が示されています。鋸歯状波と比較されるインダクタ電流信号のiL (赤)が反転していることに注意してください。PWMコンパレータの後のSRラッチはノイズによって起こる信号のバウンスを防ぎます。同様に、クロック信号が鋸歯状傾斜波をリセットして、ノイズスパイクがMOSFETを早期にオフとすることを事実上、防ぎます。この制御技術のもう1つの重要な特長は、デューティサイクルが50%を超えた場合に必要となるスロープ補償が要らないことです。その理由は鋸歯状傾斜波にはこの補償がすでに入っているからです。
図1の降圧コンバータの例では、内側ループが入力電圧変動を補償します。入力電圧が高くなると、CEAからの電流信号の立下りが急峻になり(図2)、デューティサイクルが狭くなります。それに対して、外側のループが、負荷の変動に起因する出力電圧の変動を補償します。インダクタ電流はVEAによって設定されるため、電力段は単一ポールの応答を示し、電圧ループ補償を単純化します。
CEAの補償は、MAX5060/MAX5061のデータシートの推奨ガイドラインに従えば簡単です。MAX5060/MAX5061は上述の設計問題にすべて対処するDC-DCコンバータであり、効率的でノイズがなくコスト効率の良いDCDCコンバータを実現するために必要なすべての機能を備えています。図3は推奨する補償回路を備えたデバイスのCEAを図示しています。この回路はCEAがその反転入力に直接アクセスされないため、推奨されます。CEAはトランスコンダクタンスアンプであることに注意してください。つまり、標準的なオペアンプに比べて比較的大きい出力インピーダンスを備えています。

図3. MAX5060/MAX5061 DC-DCコンバータ内のCEAに推奨する補償回路。
電流ループを最適化するために、インダクタ電流、iL (図2の赤い信号)の立下りスロープは鋸歯状傾斜波の傾きに追従させられます。iLが傾斜波を超えないことも重要です。超えた場合は分周調波発振と不安定状態が生じることになります。
同期整流器の電圧降下を無視すると、降圧コンバータのインダクタ電流の立下りスロープは次の式で与えられます:

この電流は電流検出抵抗のRSを通過します。RSの両端間の電圧は測定されて、CSAによって34.5の利得で増幅されます(図1を参照)。この結果をCEAの利得(GCEA)で乗算して、それをVSfSに等しい鋸歯状波のスロープと等しくすると、次の式が得られます:

ここで、トランスコンダクタンスアンプの利得をgMRLと定義します。これをGCEAに代入して、RLについて解くと、次の式が得られます:

MAX5060/MAX5061のCEAのトランスコンダクタンスはデータシートで与えられていて550µSです。この場合のRLはRCFとなりますが、これは図3に示されています。この抵抗によって電流ループのクロスオーバ周波数の近くでCEAの利得が1になるように設定します。MAX5060/MAX5061の鋸歯状傾斜波のVSのピークトゥピーク振幅は2Vです。これらの制限を上の式に代入して、次式が得られます:

DC出力電流を正確に設定するためにCEAのDC利得は可能な限り大きくしなければなりません。DCでは補償回路のコンデンサは等価的にオープンであり、したがってDCではCEAが最大利得を持つことになります。最低のクロスオーバ周波数のちょうど下にゼロを、ゼロの最低10倍上にポールを配置すると、電流ループは広帯域となり、かつ同時に不要なスイッチングノイズを減衰させます。
ポールとゼロは次の式で計算されます:

式5のポール周波数の式を正しい値とするためには、CCFは少なくともCCFFの10倍にする必要があります。この比を10:1としない場合、ポールの表現式でCCFFをCCF||CCFFと置き換えてください。周波数ゼロにポールがあると考えられ、これはCCFFの両端間が無限大のインピーダンスを呈することで想像することができます。必要とするコンデンサの値は上の式を用いて得られます。
VEAの補償は、所望の性能レベルに応じて非常に複雑になります。MAX5060/MAX5061のデータシートには抵抗によるフィードバック回路のみを推奨する簡単で実用的な補償法が述べられています。これは出力コンデンサのサイズを小さくして優れた負荷過渡応答を提供するアクティブ電圧ポジショニングの一部分となります。出力電圧を最小負荷条件でその公称値よりもわずかに大きく設定し、最大負荷条件で同じ量だけ定格値よりも低下するようにすると、DCでのレギュレーションが悪くなります。しかし、大きい低周波利得に対してVEAが補償されると、負荷過渡時の最大電圧偏移は非常に小さくなります。それに加えて、負荷の電力消費も減少します。
その他の最適応答とするための電圧ループの補償のためにはVEAの利得対周波数特性の知識および全体ループの大信号ループの知識を負荷と温度の全範囲で必要とします。利得対周波数の知識は実験的に得ることができます。所望の性能を得るためにはVEAを補償することで可能です。十分な位相マージンは安定性を持たせるために必要です。45°~60°が一般的に妥当です。VEAの補償回路はCEAの補償回路と同じように作ることができます。DC-DCコンバータは起動、負荷変化、短絡からの回復、無負荷条件、および入力電圧変化のような過渡変化を受けます。出力電圧が、これらの過渡条件のすべてに対して全温度範囲で良く制動された応答を示すと、システムは安定であると考えられます。
アプリケーションヒント
入力電圧の調整範囲
MAX5060/MAX5061は5Vのリニアレギュレータを内蔵し、これは外部からの5V電源が印加されるとそちらが優先されます。単一電源入力のときは、INへの供給電圧は7V~28Vの仕様となっています。VCCの入力電圧範囲は4.75V~5.50Vに制限されます。後者のケースでは、INをVCCに短絡して内部レギュレータをバイパスすることを推奨します。入力電圧範囲全体にわたって連続的に動作させるためには図4のブートストラップ回路を使用することができます。チョークにおける結合された巻き線は、例えば8Vを作るために設計され、INへの電圧が7V以下に低下しても、ICへの全入力電圧範囲で出力可能です。このブートストラップ回路はICの電力消費を減少させるのにも役に立ちます。

図4. MAX5060/MAX5061の入力電圧範囲を拡大するブートストラップ回路の例。
ICへの最大入力電圧は28Vです。このコンバータが最大72Vまでの電圧に耐えるためには、図5の回路を推奨します。この回路は逆入力電圧保護も備えています。

図5. MAX5060/MAX5061への電圧を28Vに制限するために、および逆バッテリ障害状態から回路保護するためには、この回路を使用してください。
スイッチング周波数の同期
スイッチング周波数の同期はインフォテイメントシステムにとって非常に重要な要件です。それは車載ラジオ、TVチューナー、表示用モニタ、またはナビゲーションシステムのようなノイズに敏感な負荷へのDC-DCコンバータからの干渉を避けるためです。これらのユニットで通常実施される同期はDC-DCコントローラの周波数をフリーランさせておき、高性能プロセッサに所望の周波数を同期化させることで行います。MAX5060/MAX5061は、125kHz~1.5MHzの周波数範囲を提供し、同期化可能です。
MAX5060/MAX5061を外部クロックに同期させることができないか、またはコンバータのスイッチング周波数が過剰なEMIを生成する場合の実用的なソリューションはSYNC端子をDS1090U-16スプレッドスペクトラム発振器のようなスプレッドスペクトラム発振器によって駆動することです。これは図6に示されています。この例では300kHzのスイッチング周波数はDS1090U-16に接続する1個の抵抗によって設定されています。ディザーの量は±4%、ディザー速度は1.2kHzです。ディザー速度はあまり速くしないでください。その理由はスプレッドスペクトラムによってシステムのループに位相シフトが起こり、補償を行う必要が生じるからです。DS1090の周波数の計算はアプリケーションノート3692「DS1090のための周波数計算機」を無料でダウンロードして利用することができます。

図6. MAX5060/MAX5061をスプレッドスペクトラムクロック(DS1090)に同期させることによって、ピークの放射は大きく減少します。
バックブースト(降圧昇圧)動作
MAX5060/MAX5061はバックブースト(降圧昇圧)コンバータを実装することも可能です(図7)。

図7. MAX5060/MAX5061を使用して実装した単純化したバックブーストコンバータ。
図7でコンデンサC1とC2は同じ出力電流を得るバックコンバータの出力コンデンサよりも大きいリップル電流に耐える必要がある事に注意してください。また、図7で、図に示す2つのインダクタは同じコアに巻くことができることに注目してください。そうした場合はL1とL2はドットによって方向が示されます。2つのインダクタが分離されていた場合にはドットは無視することができます。
MAX5060/MAX5061でCSAのコモンモード範囲は0~5.5Vです。出力範囲が5Vを超える場合のコンバータの設計は2つの回路を推奨することができます。図8の回路には既成の電流検出トランスが使われ、他方、図9の回路には抵抗ブリッジが使われています。この設計には0.1%の抵抗を使用してください。抵抗kRSの大きさと電力消費を減らすために、VRSは最高5Vまでバイアスされます。EAN入力は0.6Vに設定しなければならないため、別の分圧器が必要です。

図8. 電流検出トランスを使用する電流検出法。

図9. 抵抗ブリッジを使用する電流検出法。
結論
CMCはDC-DCコンバータを動作させる優れた技術として設計者から擁護されてきましたが、安価な電流検出抵抗を使用して効率を増大させる要件によってCMCの主な欠点の1つが明らかになりました:それはノイズに弱いことです。MAX5060/MAX5061で採用されたACMC技術はこのノイズ問題とその他の問題を解決します。ACMCは、特に車載用マルチメディアおよびテレマティックスシステムに見出される、高性能マイクロプロセッサの要件に適合するDC-DCコンバータの設計を可能とします。
同様の記事が Elektronik Informationen誌の2006年3月号に掲載されています。