概要
設計リソース
評価用ボード
型番に"Z"が付いているものは、RoHS対応製品です。 本回路の評価には以下の評価用ボードが必要です。
- EVAL-CN0355-PMDZ ($108.28) Low Power, Temperature Compensated Bridge Signal Conditioner and Driver
- EVAL-SDP-CB1Z ($134.00) Eval Control Board
- SDP-PMD-IB1Z ($74.45) PMOD to SDP Interposer Board
デバイス・ドライバ
コンポーネントのデジタル・インターフェースとを介して通信するために使用されるCコードやFPGAコードなどのソフトウェアです。
AD779x Linux GitHub Driver Source Code
機能と利点
- ブリッジ・シグナル・コンディショナおよびドライバ
- 温度補償機能
- 低消費電力
参考資料
-
CN0355 Software User Guide2018/10/16WIKI
-
CN0355: 温度補償された低消費電力ブリッジ・シグナル・コンディショナおよび ドライバ2016/05/18PDF232 K
回路機能とその特長
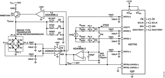
図1の回路はブリッジ・タイプ・センサー用のフル機能低消費電力シグナル・コンディショナで、温度補償チャンネルが組み込まれています。この回路は、5V~15Vの電圧で動作するさまざまな工業用圧力センサーやロードセルに最適です。
24ビット・シグマ・デルタ(Σ-Δ)ADCの内部プログラマブル・ゲイン・アンプ(PGA)を使って、約10mV~1Vのフルスケール信号を処理可能なので、さまざまな圧力センサーに対応します。
回路全体で使用するICは3つだけで、1mAの電流しか必要としません(ブリッジ電流を除く)。レシオメトリック手法により、システムの精度と安定性は電圧リファレンスに依存しません。

回路説明
図1に示す回路は24ビットΣ-Δ ADC AD7793をベースにしています。このデバイスは3つの差動アナログ入力を備えており、ゲインの範囲がユニティ・ゲインから128までの低ノイズPGAを内蔵しているため、複数のセンサー・インターフェースに最適です。AD7793の最大消費電流はわずか500μAなので、低消費電力のアプリケーションに適しています。また、低ノイズ、低ドリフトのバンドギャップ・リファレンスを内蔵していますが、外部の差動リファレンスを使うこともできます。出力データ・レートは4.17Hz~470Hzの範囲にソフトウェアで設定できます。
最大電源電流が80μAの低消費電力計装アンプAD8420は、最大36Vの単電源で動作可能で、ブリッジ・トランスジューサの同相電圧を除去するのに使用します。必要に応じて、トランスジューサの小さな差動信号出力にゲインを与えることもできます。
アンプあたりの標準電源電流が60μAで、最大30Vの広い動作入力電圧範囲を持つデュアル・チャンネル・オペアンプADA4096-2は、センサー・ブリッジを駆動します。ADA4096-2の他の半分はリファレンス電圧のバッファとして使用します。
5V~15Vの駆動電圧を必要とする圧力センサーにはさまざまなものがあります。図1に示す回路はブリッジ・タイプ・トランスジューサに対してフル機能のソリューションを提供するもので、4つの重要な部分(トランスジューサの電圧駆動回路、計装アンプ、リファレンス・バッファ、およびADC)からなります。
ブリッジ・タイプ・トランスジューサの電圧駆動
ADA4096-2は、図2に示すように、帰還抵抗でゲインを設定可能な非反転アンプとして構成されています。

ゲインは表1に示すジャンパを設定することによって設定します。
| Gain | R19/R20/R21 RF Feedback | P5 | P6 | P7 |
| 5.02 | 40.2kΩ | Short | Open | Open |
| 10.1 | 91kΩ | Open | Short | Open |
| 15 | 140kΩ | Open | Open | Short |
伝達関数は次のように計算することができます。

ここで、RFは40.2kΩ、91kΩ、または140kΩの値が可能で、R8 = 10 kΩです。
NPNトランジスタを使って、ブリッジ・センサーを駆動するのに必要な電流を増幅します。ADA4096-2の反転入力への帰還により反転入力電圧が非反転入力電圧に等しくなるので、ブリッジ回路間の駆動電圧が一定に保たれます。
トランジスタQ1は最大ブレークダウン電圧が80Vのバイポーラ接合トランジスタで、25℃で0.35Wを消費することができます。最大コレクタ電流は500mAです。
計装アンプ
図3に示すように、AD8420はブリッジに生じる同相電圧を除去し、ブリッジの差動電圧だけを増幅します。AD8420の出力の電圧振幅はレールtoレールで、入力同相電圧には影響されません。この機能により、大部分の従来型計装アンプ・アーキテクチャに付随する同相入出力電圧間の相互干渉によって生じる制限をAD8420から除外します。この計装アンプのゲインは1に設定されています。

AD8420の入力は、帯域幅が7.6Hzの差動ノイズ・フィルタ(20kΩ/1μF/100nF)と帯域幅が150Hzの同相ノイズ・フィルタ(10kΩ/100nF)を備えています。 従来型の計装アンプ・アーキテクチャでは低インピーダンス・ソースで駆動するリファレンス・ピンを必要とします。リファレンス・ピンにインピーダンスがあると、同相除去比(CMRR)とゲイン精度のどちらも低下します。AD8420のアーキテクチャでは、リファレンス・ピンに抵抗があってもCMRRに影響を与えません。AD8420の伝達関数は次式のようになります。

ここで、

AD8420の差動入力電圧は、−40℃~+85℃の範囲で±1Vにダイオードにより内部で制限されます。入力電圧がこの制限値を超えると、内部ダイオードは導通して電流を流し始めます。この電流は、AD8420にとって安全な値まで内部で制限されます。
リファレンス・バッファ
図4に示すように、AD7793によって生成された210μAの励起電流が5kΩ抵抗に流れます。これにより、ADA4096-2でバッファされた1.05Vのリファレンス電圧が生成されます。このバッファの出力がAD7793とAD8420のリファレンスを駆動します。この回路はレシオメトリックなので、5kΩ抵抗両端の電圧の変動(AD7793からの210μAの励起電流の5%許容誤差によって生じる)による誤差が最小限に抑えられます。バッファされた電圧リファレンスは、ブリッジ・トランスジューサの駆動電圧を設定するアンプも駆動します(図2参照)。

ADCチャンネル1の構成:ブリッジ・タイプ・センサー
AD7793のチャンネル1はAD8420からのブリッジ・センサー出力を測定します。外部のVREF(1.05V)をリファレンスとして使用するため、AD7793の入力範囲は+1.05Vの同相電圧を中心とした±1.05Vになります。
ADCチャンネル2の構成:温度センサー
AD7793の2つ目のチャンネルは、図5に示すように、210μAの励起電流によって駆動される測温抵抗体(RTD)両端に生じる電圧をモニタします。
100Ωの白金RTDが一般的ですが、これ以外の抵抗値(200Ω、500Ω、1000Ωなど)や素材(ニッケル、銅、鉄ニッケル合金)を指定することもできます。このアプリケーションでは、100ΩのDIN 43,760クラスAのRTDを使用しています。

図5に示すように、4線(ケルビン)接続により、RTDのリード抵抗の影響を除去します。表2に示すように、リンクP3とリンクP4を使って2線、3線、および4線の構成も利用可能なことに注目してください。
| RTD Connection | P3 | P4 |
| 2-Wire | Short | Short |
| 3-Wire | Open |
Short |
| 4-Wire | Open |
Open |
温度補償が不要な場合には、リンクP9でRTDをバイパスします。
出力コーディング
両方のチャンネルの入力電圧の出力コードは次式のようになります。

ここで、
AIN = AIN(+) – AIN(−) = AIN(+) – VREF
ゲインはPGAのゲイン設定値、N = 24です。
電源電圧要件
回路を正しく動作させるには、ブリッジ・タイプ・トランスジューサの5Vの最小駆動電圧を確保するために電源電圧VCCを6Vより高くする必要があります。
システム・キャリブレーション
p>圧力センサーの温度キャリブレーションを行うための方法がいくつかあります。このアプリケーションでは、4点キャリブレーション方法を用いました。キャリブレーション方法の詳細については、Silicon Microstructures社(カルフォルニア州ミルピタス)のAN13-01「Active Temperature Compensation and Calibration for MEMS Pressure Sensors with Constant Voltage」を参照してください。テスト・データと結果
システム・ノイズ
全てのデータはCN-0355評価用ソフトウェアを使って収集しました。
ボードのノイズを収集するため、セットアップでの測定を2回行いました。図6に示す最初の測定はAD8420の入力を短絡して行いました。したがって、AD8420とAD7793のピークtoピーク・ノイズの測定結果になります。1000個のサンプルを取った結果、約100コードの広がりとなりました。この値は2.1Vのフルスケール・スパンに対して12.5μVのピークtoピーク・ノイズ、つまり17.36ノイズ・フリー・ビットに換算されます。


2番目の測定は、HoneywellのNSCSANN600MGUNVゲージ圧力センサーを評価用ボードに接続して行いました。このボード実装の圧力センサーは増幅も補償もせず、電圧ドライバを10.1Vに設定しました。図7に示すように、このテストは実質的に、トランスジューサのノイズを含むシステム全体からのノイズを示しています。1000個のサンプルを取った結果、約120コードの広がりとなりました。この値は2.1Vのフルスケール・スパンに対して15μVのピークtoピーク・ノイズ、つまり17.1ノイズ・フリー・ビットに換算されます。
システムの消費電流
圧力トランスジューサによって消費される電流を除く、システムの総消費電流を表3に示します。
| Component | Consumptions (mA) |
| ADA4096-2 | 0.150 |
| AD8420 | 0.080 |
| AD7793 | 0.400 |
| Excitation Current (R6) | 0.210 |
| R19 and R8 Current | 0.104 |
| Total | 0.994 |
HoneywellのNSCSANN600MGUNV圧力センサーには約3kΩのインピーダンスがあり、これにより表3の総消費電流に約3.36mAが加わります。
システムの消費電流は、1kΩのような大きなRTD抵抗値を使用して10μAのような小さな電流でRTDを駆動することにより、さらに減らすことができます。
アクティブ部品の誤差解析
システムのアクティブ部品AD8420とADA4096-2による最大誤差と2乗和平方根(RSS)誤差を表4に示します。
| Error Component | Error | Error Value | Error % FSR |
| AD8420 ADA4096-2 (1/2, G=10) ADA4096-2 (1/2, G=1) AD7793 (Internal Ref) |
Offset Gain Offset Offset Offset |
250 µV 0.05% 3 mV 300 µV 0.01% |
0.025% 0.050% 0.300% 0.030% 0.010% |
| RSS Offset RSS Gain RSS FSR Error |
0.060% 0.060% 0.110% |
||
| Max Offset Max Gain Max FSR Error |
0.365% 0.050% 0.415% |
回路全体の精度
抵抗の許容誤差に起因する総合誤差の妥当な近似値を得るには、クリティカルな各抵抗が総合誤差に等しく影響を与えると仮定します。2本のクリティカルな抵抗はR8と、R19、R20、R21のいずれかの抵抗です。0.1%抵抗で構成したときのワーストケースの許容誤差により、総合抵抗誤差は最大0.2%になります。RSS誤差を想定すると、総合RSS誤差は0.1√2 = 0.14%になります。
この抵抗の誤差と表4のデバイスの誤差を加算すると以下のようになります。
- オフセット誤差= 0.365% + 0.1400% = 0.505%
- ゲイン誤差= 0.050% + 0.1400% = 0.190%
- フルスケール誤差= 0.415% + 0.1400% = 0.555%
これらの誤差は、抵抗の計算値を選択すること、誤差は許容誤差だけであること、およびトランスジューサの電圧駆動を10.1のゲインに設定することを想定した値です。 直線性誤差は、図10に示すセットアップを使用し、−500mV~+500mVの入力範囲でテストしました。総合非直線性は約0.45%でした。非直線性は主にAD8420の入力トランスコンダクタンス(gm)段に起因します。
総合出力誤差(%FSR)は、出力電圧の測定値と理想出力電圧の差を求め、出力電圧のFSRで割り、その結果を100倍することによって計算します。この計算の結果を図8に示します。

EVAL-CN0355-PMDZ評価ボードの写真を図9に示します。システムのドキュメント一式がCN-0355設計サポート・パッケージに含まれています。

図9. EVAL-CN0355-PMDZボードの写真
バリエーション回路
その他の適切なADCとしてはAD7792とAD7785があります。どちらのデバイスもAD7793と同様の機能を備えています。ただし、AD7792は16ビットADC、AD7785は20ビットADCです。
マイクロパワーでゼロ・ドリフトの真のレールtoレール計装アンプAD8237も、この回路構成の低電源電圧バージョンに使用することができます。
消費電流が増えても(約525μA)直線性を良くする必要がある場合、計装アンプAD8226を使用することもできます。
低いノイズおよびオフセット電圧を必要とする低電源電圧範囲のアプリケーションでは、ADA4096-2の代わりにデュアル・チャンネルのAD8606を使用します。デュアル・チャンネルのAD8606は、非常に低いオフセット電圧、低い入力電圧および電流ノイズ、それに広い信号帯域幅を特長としています。この製品はアナログ・デバイセズの特許収得済みのDigiTrim®というトリミング技術を使っており、レーザ・トリミングを使わずに優れた高精度を実現しています。
回路の評価とテスト
この回路は、EVAL-CN0355-PMDZ回路ボード、EVAL-SDP-CB1Zシステム・デモンストレーション・プラットフォーム(SDP)評価ボード、およびSDP-PMD-IB1Z(SDP用PMODボード・ベース・インターポーザ)を使用します。SDPボードとSDP-PMD-IB1Zボードは120ピン接続用コネクタを備えているので、手早く組み立てて回路の性能を評価することができます。SDP-PMD-IB1ZとSDPを使ってEVAL-CN0355-PMDZボードを評価するには、標準の100ミル間隔、25ミル平方のライトアングル・ピン・ヘッダ・コネクタでEVAL-CN0355-PMDZをSDP-PMD-IB1Zに接続します。
必要な装置
CN-0355回路の評価とテストを行うためには以下の装置が必要です。
- USBポート付きPCおよびWindows® XP、Windows® Vista (32ビット)またはWindows® 7(32ビット)
- EVAL-CN0355-PMDZ回路評価ボード
- EVAL-SDP-CB1Z回路評価ボード
- SDP-PMD-IB1Zインターポーザ・ボード
- CN0355評価用ソフトウェア
- 6V ACアダプタまたは代替電源
- 高精度電圧源Yokogawa GS200
- 電圧源Agilent E3631A
評価開始にあたって
CN-0355評価用ソフトウェアCDをPCに挿入し、評価用ソフトウェアをロードします。My Computerを使用し、評価用ソフトウェアCDのあるドライブを探し、Readmeファイルを開きます。Readmeファイルの指示に従って評価用ソフトウェアをインストールして使用してください。
セットアップ
CN-0355評価用キットのCDには自己インストール型ソフトウェアが含まれています。このソフトウェアはWindows XP(SP2)とVista(32ビットと64ビット)で使用できます。セットアップ・ファイルが自動的に起動しない場合には、CDからsetup.exeファイルを実行してください。
PCに接続したときに評価システムが正しく認識されるように、評価ボードとSDPボードをPCのUSBポートに接続する前に評価用ソフトウェアをインストールしてください。
- CDからのインストールが完了したら、SDP-PMD-IB1Z評価ボードの電源を投入します。付属のケーブルを使って、SDPボードを(コネクタAを介して)SDP-PMD-IB1Z評価ボードに接続し、次いで評価に使用するPCのUSBポートに接続します。
- EVAL-CN0355-PMDZのオスの12ピン・ライトアングル・ピン・ヘッダをSDP-PMD-IB1Zのメスの12ピン・ライトアングル・ピン・ヘッダに接続します。
- プログラムを実行する前に、圧力センサーの端子とRTDセンサーをEVAL-CN0355-PMDZの端子ジャックに接続します。
- 全ての周辺機器と電源を接続して電源を投入したら、GUI上でRUNボタンをクリックします。PCが評価システムを正常に検出すると、評価用ソフトウェアを使ってEVAL-CN0355-PMDZ回路ボードを評価することができます。
機能ブロック図
図10にテスト・セットアップの機能ブロック図を示します。テスト・セットアップは図に示すように接続する必要があります。

高精度電圧源であるAgilent E3631AとYokogawa GS200を使って評価用ボードに給電し、センサー出力をシミュレーションしました。Agilent E3631AのCH1を24Vに設定してボードのVCC電源として機能させ、もう1つのチャンネルCH2を5Vに設定して同相電圧を発生させました。図7に示すように、CH2はYokogawa GS200と直列に接続しました。Yokogawa GS200は、ブリッジのインピーダンスをシミュレーションする1.5kΩの直列抵抗を使って評価用ボードの入力端子に接続しました。Yokogawa GS200は、計装アンプ入力に25℃で±500mVの差動入力電圧を発生することにより、センサー出力をシミュレーションします。
CN-0355評価用ソフトウェアを使用し、図10に示すセットアップにより、EVAL-CN0355-PMDZ評価ボードから図8に示す直線性誤差のデータを収集しました。 ソフトウェア操作の詳細についてはCN-0355ソフトウェア・ユーザー・ガイドを参照してください。



