概要
設計リソース
設計/統合ファイル
- Schematic
- Bill of Materials
- Gerber Files
- PADS Files
- Assembly Drawing
評価用ボード
型番に"Z"が付いているものは、RoHS対応製品です。 本回路の評価には以下の評価用ボードが必要です。
- EVAL-AD7960FMCZ ($140.09) High-Precision, 18-Bit, 5 MSPS, Low Power Data Acquisition Signal-Chain
- EVAL-SDP-CH1Z ($458.85) High Speed Eval Control Board
機能と利点
- 18 ビット、5 MSPS データ・アクイジション
- 低消費電力
- LVDS 出力
製品カテゴリ
マーケット & テクノロジー
使用されている製品
参考資料
-
CN0277: AC性能に対して最適化された、18ビット、5MSPS、 データ・アクイジション・システム2013/12/30PDF220 kB
回路説明
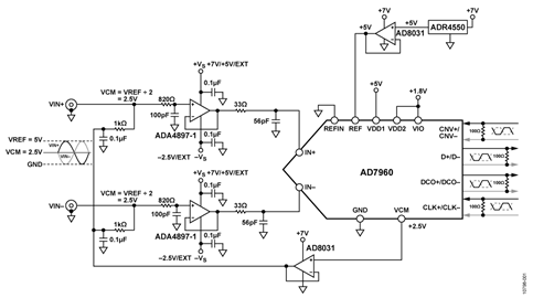
ADA4897-1は、AD7960高精度18ビット5MSPS SAR ADCの駆動に最適なデバイスです。ADA4897-1は低ノイズ(標準1nV/√Hz)、低消費電力(3mA)のレールtoレール出力アンプで、帯域幅は230MHz、スルーレートは120V/μsで、45nsで0.1%にセトリングします。
ADA4897-1 オペアンプの入力信号は、帯域幅2MHzの820Ωと100pFからなる回路によってフィルタリングされます。AD7960 ADCの入力では、帯域幅86MHzの33Ωと56pFからなる回路による追加のフィルタリングが行われます。後者のフィルタはAD7960の容量性DAC入力からのキックバックを低減するのに役立ち、AD7960の入力へのノイズ混入を抑えます。
この回路は、入力のADA4897-1ドライバ用に+7Vと−2.5Vの電源を使用し、消費電力を最小限に抑えて最適なシステム歪み性能を実現します。ADA4897-1の出力段はレールtoレールで、振幅範囲は各電源レールの150mV以内です。+7Vと−2.5Vの電源から得られる追加のヘッドルームにより、優れた歪み性能が実現されます。
AD7960の差動入力範囲は、5Vまたは4.096Vの外部リファレンス電圧によって設定されます。図1では、5VリファレンスはADR4550から供給されています。このデバイスは高精度、低消費電力(最大950µAの動作電流)、低ノイズの電圧リファレンスで、±0.02%の最大初期誤差、優れた温度安定性、低出力ノイズを特長とします。AD8031は、AD7960の外部リファレンスと同相出力電圧のバッファに使用され、広帯域幅のバッテリ駆動システムから高密度実装のため低消費電力を必要とする高速システムまでの幅広いアプリケーションに最適です。また、AD8031は大きな容量性負荷に対して安定しているので、過渡電流に起因する電圧スパイクを最小限に抑えるのに必要なデカップリング・コンデンサを駆動することができます。
AD7960のデジタル・インターフェースは、LVDS(低電圧差動伝送)を使って高いデータ転送レートを可能にします。デジタル・ホストにデータを転送するためには、AD7960にLVDSのCLK+/CLK−信号を供給する必要があります。
5MSPS、18ビット・コンバータのAD7960は、INLが±0.8LSB、DNLが±0.5LSB、DRが100dB、消費電力がわずか46.5mWのデバイスです。図1に示されているように、AD7960は+5V電源(VDD1)と+1.8V電源(VDD2およびVIO)から電力を供給されます。必要な5V電源と1.8V電源は、ADP7104やADP124などのLDOを使って生成することができます。
AD7960は、逆位相のアナログ入力(IN+およびIN−)の差動電圧をデジタル出力に変換します。アナログ入力IN+およびIN−は、リファレンス電圧の半分に等しい同相電圧を必要とします。低ノイズで低消費電力のAD8031アンプは、低ノイズで低ドリフトのADR4550からの+5Vリファレンス電圧をバッファし、また、AD7960の同相出力電圧(VCM)をバッファします。ADA4897-1はユニティ・ゲイン・バッファとして構成され、0V~5Vの差動逆相電圧(互いに180°の位相差)によりAD7960の入力を駆動します。AD7960の出力コードに対する標準的な積分非直線性(INL)を図2に示します。5V外部リファレンスを使用した場合、INLは±0.8LSBの仕様範囲内にあります。

ヒストグラムとFFT性能
5V外部リファレンス使用時の回路の高精度の性能を、図3のヒストグラム・プロットと図4のFFTプロットに示します。これらのデータはEVAL-AD7960FMCZ評価ボードと信号源としてのAudio Precision SYS-2702を使って測定しています。


全回路図とプリント回路ボードのレイアウトについては、CN-0277設計サポート・パッケージ(www.analog.com/CN0277-DesignSupport)を参照してください。
バリエーション回路
AD7961は16ビット、5MSPS PulSAR®差動ADCで、AD7960 PulSAR®ファミリーとピン互換なので、16ビット性能のみを必要とする場合には、図1の回路のAD7960の代わりに使用することができます。AD7960シリーズは4.096Vと5Vのいずれの外部リファレンスもサポートしています。EVAL-AD7960FMCZボードには、ジャンパを使ってADR4540(4.096V)またはADR4550(5V)のどちらかを選択することができます。
AD7960のデータシートに記載されているように、リファレンス電圧を接続するためのさまざまなオプションは、AD7960のイネーブル・ピンEN[0:3]で制御します。0V~5Vの入力範囲が必要な場合、ADR4550リファレンスをAD8031リファレンス・バッファと併用することができます。これを行うには、AD7960のイネーブル・ピンをEN[0:3] = ‘X001’または‘X101’に設定します。
ADA4897-1とAD8031シングル・オペアンプは、必要に応じて、それぞれのデュアル・バージョン(ADA4897-2とAD8032)と置き換え可能です。
ノイズと歪みの性能を最適化するためには、必要に応じて、この回路のADA4897-1の代わりに、ユニティ・ゲインで安定動作、超低歪み、電圧ノイズが1nV/√Hzの高速オペアンプADA4899-1(15mA)を使用することができます。
回路の評価とテスト
AD7960 ADCの評価とテストのためにEVAL-AD7960FMCZ評価ボードが開発されました。図1の回路をテストするために、2個のADA4897-1オペアンプを使ってAD7960を駆動しています。
詳細な回路図と操作説明は、EVAL-AD7960FMCZユーザー・ガイドUG-490に記載されています。このガイドでは、この回路ノートに記載されているAC/DCテストの実行方法について説明しています。
EVAL-AD7960FMCZボードの入力アンプには外部のデュアル電源から+7V電源と−2.5V電源を供給する選択肢があることに注意してください。
テスト・セットアップの機能ブロック図を図5に、評価ボードの写真を図6に示しています。
必要な装置
T回路をテストするためには以下の装置が必要です。:
- EVAL-AD7960FMCZ評価ボードとソフトウェア
- システム・デモ用プラットフォーム(EVAL-SDP-CH1Z)ボード
- Agilent 81150AやAudio Precision SYS2702などの低歪み信号発生器
- USB 2.0ポート付きでWindows® XP、Windows Vista、またはWindows 7(32ビットまたは64ビット)で動作するPC
- 12V DC用ACアダプタ(EVAL-SDP-CH1Z ボードに同梱)
- USBインターフェース・ケーブル(1本)およびSMAケーブル(1本)




