概要
設計リソース
評価用ボード
型番に"Z"が付いているものは、RoHS対応製品です。 本回路の評価には以下の評価用ボードが必要です。
- EVAL-AD5933EBZ ($82.26) High Accuracy Impedance Measurements Using 12-Bit Impedance Converters
デバイス・ドライバ
コンポーネントのデジタル・インターフェースとを介して通信するために使用されるCコードやFPGAコードなどのソフトウェアです。
参考資料
-
UG-364:12 ビット、インピーダンス・コンバータ、1 MSPS、 ネットワーク・アナライザ AD5933 の評価2012/02/27PDF1202 kB
-
Fundamentals of Direct Digital Synthesis (DDS)2015/02/14PDF173 kB
-
CN-0217: 12ビット・インピーダンス・コンバータを使用した高精度インピーダンス測定2011/07/26PDF610 kB
回路機能とその特長
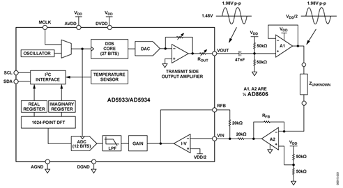
AD5933と AD5934は内蔵プログラマブル周波数発生器と12 ビット、1 MSPS (AD5933) または 250 kSPS (AD5934) のA/Dコ ンバータ(ADC)を組み合わせた高精度インピーダンス・コンバ ータのシステム・ソリューションです。このプログラマブル な周波数発生器を使うと、既知の周波数で外部の複素インピ ーダンスを励起することができます。
図1 に示した回路を使うと低Ω レンジから数百kΩ までの正 確なインピーダンス測定値を得られ、AD5933/AD5934 全体の 精度を最適化します。

回路説明
AD5933 と AD5934 には4 つの設定可能な出力電圧レンジがあ ります;各レンジはそれらに対応する出力インピーダンスが あります。たとえば、出力電圧1.98 V p-p の出力インピーダ ンスは200 Ωtyp です(表1 を参照)
| Range | Output Excitation Amplitude | Output Resistance, ROUT |
| Range 1 | 1.98V p-p | 200 Ω typ |
| Range 2 | 0.97V p-p | 2.4 kΩ typ |
| Range 3 | 0.383V p-p | 1.0 kΩ typ |
| Range 4 | 0.198V p-p | 600 Ω typ |
この出力インピーダンスは(特に低Ω レンジで)インピーダ ンスの測定精度に影響があるので、ゲイン係数を計算する時 には考慮する必要があります。ゲイン係数の計算についての 詳細は、AD5933 または AD5934 のデータシートを参照してください。
シグナル・チェーン内に示す簡単なバッファにより出力イン ピーダンスの未知インピーダンス測定に対する影響を防止す る事ができます。AD5933/AD5934の励起周波数に対応できる ように、十分な帯域幅のある低出力インピーダンス・アンプ を選択する必要があります。CMOS オペアンプ AD8605/ AD8606/ AD8608 ファミリーを使って、実現可能な低 出力インピーダンスの例を図2.に示します。このアンプの出 力インピーダンスはAV =1 の場合( AD5933/AD5934の最大 動作範囲である)100 kHz まで1 Ω 以下です。

送信段のDC バイアスを受信段へマッチングさせる
AD5933/AD5934 の4 種類のプログラム可能な出力電圧レンジ には4 つの対応するバイアス電圧があります(表2)。例え ば、1.98 V p-p 励起電圧出力のバイアスは1.48 V です。しか し図1 に示すようにAD5933/AD5934 の電流-電圧(I-V)受信段 の電圧はVDD/2 の固定バイアスに設定されます。つまり電源 3.3V とすると、送信バイアス電圧は1.48 V で、受信バイアス 電圧は3.3 V/2 = 1.65 V です。この電位差はテスト下のインピ ーダンスを偏極し、インピーダンスの測定精度を悪くする可 能性があります。
1つの解決方法は低Hz 領域にコーナー周波数を持つ簡単な ハイパス・フィルタを追加する事です。送信段からDC バイ アスを除去し、AC 信号のみをVDD/2 にバイアスし直す事に よりシグナル・チェーン全体を通してDC レベルが一定に保 たれます。
| Range | Output Excitation Amplitude | Output DC Bias Level |
| 1 | 1.98V p-p | 1.48V |
| 2 | 0.97V p-p | 0.76V |
| 3 | 0.383V p-p | 0.31V |
| 4 | 0.198V p-p | 0.173V |
受信段に最適化されたI-V バッファを選択する
信号の流れの中でAD5933/AD5934 の電流-電圧(I-V)アンプ段 でまた多少の誤差が追加される可能性があります。I-V 変換段 はアンプのバイアス電流、オフセット電圧、CMRR に敏感で す。ユーザーはI-V 変換を行う適切な外付け個別アンプを選 ぶ事により、高CMRR で、より低バイアス電流、低オフセッ ト電圧のアンプを選択しI-V 変換をさらに精度よくする事が できます。その時内部のアンプは単純な反転ゲイン段として 構成できます。
抵抗FB RFBの選択は、AD5933/AD5934 データシートに説明して いるようにシステム全体のゲインに依存します。
高精度インピーダンス測定に最適化したシグナル・ チェーン
図1 は低インピーダンスのセンサーを測定するために提案さ れた回路です。AC 信号は超低出力インピーダンス・アンプで バッファする前に、ハイパス・フィルタを通り、改めて別の バイアス電圧が加えられます。信号がAD5933/AD5934 の受 信段に戻る前に外部回路でI-V 変換が行われます。必要とさ れるバッファを決定するために必要な主な仕様は超低出力イ ンピーダンス、単電源駆動、低バイアス電流、低オフセット 電圧、高いCMRR 性能です。いくつかの推奨デバイスとして ADA4528-1、AD8628/AD8629、 AD8605、AD8606 があります。 基板レイアウトにより、1 チャンネルまたは2 チャンネル・ アンプを使用してください。誤差を小さくするためにバイア ス抵抗(50 kΩ)とゲイン抵抗(20 kΩ と RFB)には高精度0.1%抵抗 を使用してください。
バリエーション回路
回路には ADA4528-1, AD8628、 AD8629、AD8605、AD8608の ような他のオペアンプを使用する事ができます。
システム・アプリケーションのスイッチング・オプション
この特定の回路では、ZUNKNOWNとRCALを手動で交換しまし た。しかし量産では低ON 抵抗のスイッチを使用する必要が あります。スイッチの選択は未知インピーダンスの範囲の大 きさと測定結果に求められている精度の高さに依存します。 この回路ノートの例では1本のみの調整用抵抗を使用してい るので、図13 に示すようにADG849のような低ON 抵抗スイ ッチを使用する事ができます。クワッドのADG812のような 複数チャンネルのスイッチ・ソリューションも使用する事が できます。スイッチ抵抗によって ZUNKNOWNにもたらされる誤 差は調整時に取り除かれますが、超低RONスイッチを選ぶ事 により影響をさらに最小にする事ができます。

回路の評価とテスト
インピーダンス測定の精度を向上するために図1 の回路を開 発し、いくつかの例について測定しました。デュアル・オペ アンプAD8606 は送信経路の信号をバッファし、受信信号を 電流から電圧に変換します。3 つの例では、周波数依存誤差 を取り除くために各周波数インクリメントに対してゲイン係 数を計算します。このソリューションに関する回路、部品表、 レイアウト、Gerber ファイルを含む完全な設計パッケージは CN0217-DesignSupport の中で提供され ています。使用されるソフトウエアは、評価基板とともに提 供されるソフトウエアと同じでAD5933 と AD5934 製品ペー ジからアクセスできます。
例 1:低インピーダンス・レンジ
| Parameter | Value |
| V p-p | 1.98V (Range 1) |
| Number of Settling Time Cycles | 15 |
| MCLK | 16 MHz |
| RCAL | 20.1Ω |
| RFB | 20.0Ω |
| Excitation Frequency Range | 30 kHz to 30.2 kHz |
| Unknown Impedances | R1 = 10.3Ω, R2 = 30.0Ω, C3 = 1 µF (ZC = 5.3Ω< at 30 kHz) |
低インピーダンスの測定の結果を図3、図4、図5 に示します。 図5 は10.3 Ω の測定値で、縦軸方向に拡大スケールで表示さ れています。
達成される精度は調整用抵抗(RCAL)を基準に未知インピー ダンスの範囲がどのくらい大きいかによります。従って、こ の例では未知インピーダンス10.3 Ω の測定値は、10.13 Ω と なり、誤差は約2%です。未知のインピーダンスに近い値の RCALを選ぶほど、より高精度の測定を達成できます;すなわ ち、未知インピーダンスの範囲がRCAL周辺を中心に狭ければ 狭いほど、測定はより高精度になります。すなわち未知イン ピーダンスの範囲が大きい場合には、未知インピーダンスの 範囲を分割するために、外付けスイッチを使用して各種の RCAL 抵抗に切り替える事で対応します。スイッチのオン抵抗、 RON誤差はRCALゲイン係数の計算時の調整により除去されま す。各種のRFB値を選択するスイッチを使用すれば、ADC か ら見た信号のダイナミック・レンジを最適化する事ができま す。



例 2:kΩ インピーダンス・レンジ
表2 にまとめたセットアップ条件に従い、99.85 kΩ のRCALを 使用して広範囲の未知インピーダンスを測定しました。図6 ~図10 は高精度な結果を立証しています。
全体の精度を向上させるために、未知インピーダンスに近いRCAL値を選択してください。例えば、図9 ではZCの217.5 kΩ に近いRCALが必要です。もし未知インピーダンスの範囲 が大きい場合、RCAL抵抗を2 個以上使用してください。
| Parameter | Value |
| V p-p | 0.198V (Range 4) |
| Number of Settling Time Cycles | 15 |
| MCLK | 16 MHz |
| RCAL | 99.85 kΩ |
| RFB | 100 kΩ |
| Excitation Frequency Range | 30 kHz to 50 kHz |
| Unknown Impedances | R0 = 99.85 kΩ R1 = 29.88 kΩ R2 = 14.95 kΩ R3 = 8.21 kΩ R4 = 217.25 kΩ C5 = 150 pF (ZC = 26.5 kΩ at 40 kHz) C6 = 47pF (ZC = 84.6 kΩ at 40 kHz) |





例 3:R-C 並列回路 (R||C) の測定
R-C 並列タイプの測定もこの回路構成を使い、RCAL= 1 kΩ、 R =10 kΩ、C = 10 nF とし、4 kHz~100 kHz の周波数範囲全体に 渡って測定して行いました。振幅と位相の測定結果 対 理想値 の曲線を図11、図12 に示します。
| Parameter | Value |
| V p-p | 0.383V (Range 3) |
| Number of Settling Time Cycles | 15 |
| MCLK | 16 MHz |
| RCAL | 1 kΩ |
| RFB | 1 kΩ |
| Excitation Frequency Range | 4 kHz to 100 kHz |
| Unknown Impedance R||C |
R = 10 kΩ C = 10 nF |


セットアップとテスト
EVAL-CN0217-EB1Z のソフトウエアはEVAL-AD5933EBZ ア プリケーション基板で使用するソフトウエアと同じです。基 板のセットアップについての詳細はご提供するCD に含まれ ている技術ノートを参照してください。回路の変更がある事 に注意してください。基板EVAL-CN0217-EB1Z のリンク接続 を表4 に記載します。また、RFB の位置は評価基板のR3 に 配置され、ZUNKNOWNの位置はC4 である事に注意してください。
Complete setup and operation for the hardware and software for the evaluation board can be found in User Guide UG-364.
| Link Number | Default Position |
| LK1 | Open |
| LK2 | Open |
| LK3 | Insert |
| LK4 | Open |
| LK5 | Insert |
| LK6 | A |

